или напишите нам прямо сейчас:
⚠️ Пожалуйста, пишите в MAX или заполните форму выше.
В России Telegram и WhatsApp блокируют - сообщения могут не дойти.
СОДЕРЖАНИЕ
ВВЕДЕНИЕ_______________________________________
Глава 1. АНАЛИТИЧЕСИЙ ОБЗОР СОВРЕМЕННОГО СОСТОЯНИЯ И СПОСОБОВ РЕАЛИЗАЦИИ РОССИЙСКОЙ ЛУННОЙ ПРОГРАММЫ______________________________________
1.1. Краткий обзор планов и реализованных экспедиций на Луну_______
1.2. Характерные этапы будущей Российской лунной программы¬¬-_______
1.3. Возможные схемы сборки и полета лунного экспедиционного комплекса__________________________________________________
1.4. Проектно-баллистический анализ лунных траекторий_____________
Глава 2. АНАЛИЗ ВОЗМОЖНОСТИ ИСПОЛЬЗОВАНИЯ «БЫСТРОЙ» СХЕМЫ СБЛИЖЕНИЯ ДЛЯ РЕАЛИЗАЦИИ ДВУХПУСКОВЫХ СХЕМ ПОЛЕТА К ЛУН¬Е¬¬-_________________________________________¬______
2.1. Использование околоземной ОС в качестве элемента двухпусковой схемы «быстрого» сближения космического корабля и разгонного блока для полета к Луне__________ ________________________________________________
2.2. Моделирование «быстрой» схемы сближения по двухпусковой схеме _
2.3. Результаты моделирования двухпусковой схемы с «быстрым» сближением____________________________________________________
2.4. «Быстрая» стыковка при реализации синхронного старта двух космических объектов_____________________________________________
Глава 3. ОСОБЕННОСТИ РАДИАЦИОННОГО ВОЗДЕЙСТВИЯ ПРИ ЛУННЫХ МИССИЯХ И ОСНОВНЫЕ ПОДХОДЫ К ОБЕСПЕЧЕНИЮ БЕЗОПАСНОСТИ ЭКИПАЖА____________________________________
3.1. Радиационные условия при лунных миссиях_______________________
3.2. Характеристики дозового воздействия на экипаж для некоторых сценариев лунных миссий___________________________________________________59
3.3. Перспективные методы защиты КА и космонавтов при лунных миссиях___________________________________-
или напишите нам прямо сейчас:
⚠️ Пожалуйста, пишите в MAX или заполните форму выше.
В России Telegram и WhatsApp блокируют - сообщения могут не дойти.
ЗАКЛЮЧЕНИЕ ______________________________________________
БИБЛИОГРАФИЧЕСКИЙ СПИСОК ________________________
СПИСОК СОКРАЩЕНИЙ И ОБОЗНАЧЕНИЙ
АМС – автоматическая межпланетная станция
BA- возвращаемый аппарат
ГKЛ – галактические космические лучи
ГK – грузовой корабль
ДУ CAC – двигательная установка системы аварийного спасения
ДУ KA – двигательная установка космического аппарата
ЖPД – жидкостной ракетный двигатель
ИМБП PAН – Институт медико-биологических проблем Российской Академии Наук
ИKИ PAН – Институт космических исследований РАН
ИСЗ – искусственный спутник Земли
KA – космический аппарат
KK – космический корабль
KП – космическое пространство
KВТK – кислородно-водородный разгонный блок
ЛВПK – лунный взлетно-посадочный корабль
ЛВПK – Гр – лунный взлетно-посадочный корабль грузовой модификации
ЛГПK – лунный грузовой посадочный корабль
ЛОC – лунная орбитальная станция
ЛЭK – Лунный экспедиционный комплекс
ЛОK – лунный орбитальный корабль
МОБ – межорбитальный буксир
МKС – международная космическая станция
мЗв – миллизиверт
НИП – научно-измерительный пункт
НПО им. Лавочкина – научно-производственное объединение
НИИЯФ МГУ – научно-исследовательский институт ядерной физики Московского государственного университета
НОО – низкая окололунная орбита
НШС- нештатная ситуация
ОИCЛ – орбита искусственного спутника Луны
ОИCЗ – орбита искусственного спутника Земли
ОC– орбитальная станция
ОКБ – опытно-конструкторское бюро
ПТK-НП – пилотируемый транспортный корабль нового поколения
ППТC – перспективная пилотируемая транспортная система
ПТК-Л – лунный пилотируемый транспортный корабль
PН – ракета-носитель
PПЗ – радиационные пояса Земли
PТБ – разгонно-тормозной блок
PKK – ракетно-космический комплекс
PKK «Энергия» — ракетно-космическая корпорация
PБ – разгонный блок
CA – солнечная активность
CKЛ – солнечные космические лучи
CМТ – средства межорбитальной транспортировки
CТK – ракетный комплекс сверхтяжелого класса
CПC – солнечные протонные события
CШA – Соединенные Штаты Америки
CCCР – Союз Советских Социалистических Республик
СОЖ – система обеспечения жизнедеятельности
ТЗЧ – тяжелые заряженные частицы
ТC – транспортная система
Введение
Согласно руководящим документам по космической деятельности России («Основы государственной политики Российской Федерации в области космической деятельности на период до 2030 года и дальнейшую перспективу», «Стратегия российской пилотируемой космонавтики на период до 2035 года») одной из главных стратегических целей российской пилотируемой космонавтики на сегодняшний день является исследование и освоение Луны. Это связано с тем, что Луна находится в доступном околоземном пространстве и предоставляет уникальные возможности для проведения научных исследований, а также для отработки технологий межпланетных пилотируемых перелетов. Уникальность Луны определяется рядом факторов, которые присущи только ей, причем с учетом относительно близкого расположения к Земле:
сохранность геологических условий (процессов) на Луне
в неизменном виде с момента ее образования;
отсутствие магнитного поля;
нахождение вне воздействия магнитосферы Земли;
отсутствие атмосферы;
относительно низкий сейсмический шум;
низкие температуры на теневой стороне;
наличие ископаемых ресурсов.
При соответствующем оснащении Луны научным инструментарием, она может стать уникальным комплексом, имеющим важнейшее значение для изучения фундаментальных проблем Солнечной системы. Промышленное освоение Луны открывает перед нами огромные возможности.
За прошедшие полвека к Луне было направлено более 50 автоматических и пилотируемых аппаратов. Получен большой объем для исследований. 7 октября 1959 г. с помощью советской автоматической станции «Луна-3» впервые было получено изображение обратной стороны Луны, 3 февраля 1966 г. АМС «Луна – 9» впервые совершила посадку на лунную поверхность. А в ходе реализации американской программы «Аполлон» была осуществлена высадка человека на поверхность Луны.
Ученые и сейчас продолжают интересоваться Луной. Планируются новые исследовательские миссии с помощью автоматических аппаратов, но миссии исключительно автоматических космических аппаратов не в состоянии решить широкий спектр задач, ведь речь идет не только про исследование, но и про освоение лунной поверхности, поэтому активное участие человека в реализации лунных миссий является гарантией стабильного развития всей планеты.
Актуальность работы определяется тем, что перед Россией стоит задача по обеспечению полета человека на Луну в 2030 году.
Необходимо отметить, что следующие миссии на Луну будут более сложными по сравнению с полетами на низкой околоземной орбите, а также с предыдущими пилотируемыми полетами с кратковременными посадками на поверхность Луны.
Это связано со спецификой будущих экспедиций на Луну, использованием передовых космических технологий и задачами, которые не характерны для предыдущих миссий в рамках других пилотируемых космических программ
Цель работы
Исследовать возможности реализации Российской лунной программы.
Для достижения поставленной цели необходимо решить следующие взаимосвязанные задачи:
1. Провести аналитический обзор планов и реализованных экспедиций на Луну.
2. Рассмотреть характерные этапы лунной программы и возможные схемы полета лунного экспедиционного комплекса.
3. Провести проектно-баллистический анализ лунных траекторий.
4. Исследовать возможность использования «быстрой» схемы сближения и «быстрой» стыковки при синхронном старте для реализации схем полета к Луне.
5. Провести исследования основных особенностей радиационного воздействия на экипаж и перспективных методов защиты при выполнении лунной экспедиции.
6. Сделать выводы по работе.
Личный вклад автора
Работа представляет собой самостоятельное исследование, результаты которого основаны на анализе фактического материала, собранного автором. Вклад автора заключается в определении проблемы в целом и частных исследовательских задач, анализе и обобщении полученных результатов, разработке предлагаемых решений для формулирования результатов работы.
Структура и объем работы Выпускная квалификационная работа магистра состоит из введения, 3 глав, заключения и библиографического списка; содержит 70 страниц основного текста, 24 рисунка, 5 таблиц, библиографический список из 11 наименований.
Во введении обосновывается актуальность выбранной темы ВКР-М, а также сформулированы цель и задачи работы.
В первой главе проведен аналитический обзор планов и реализованных экспедиций на Луну. Рассмотрены характерные этапы лунной программы и возможные схемы полета лунного экспедиционного комплекса. Проведен проектно-баллистический анализ лунных траекторий.
Во второй главе рассматривается возможность использования «быстрой» схемы сближения для реализации двухпусковых схем для отлета на Луну, которые позволят решать задачи лунной программы. В этой главе также представлена ретроспектива использования двухпусковых схем в прошлом и рассмотрены две новые схемы. В первой схеме с двумя запусками используется околоземная орбитальная станция, которая позволяет распределять запуски KK и РБ по времени. Во второй схеме с двумя пусками рассматривается возможность «быстрой стыковки» с синхронным запуском КК и РБ с одного космодрома.
В третьей главе были рассмотрены вопросы медико-биологического обеспечения лунных миссий, касающиеся радиационной безопасности экипажей, а именно исследованы основные особенности радиационного облучения во время лунных миссий и сформулированы предложения по обеспечению защиты экипажа от радиации при выполнении лунной экспедиции.
Глава 1. АНАЛИТИЧЕСКИЙ ОБЗОР СОВРЕМЕННОГО СОСТОЯНИЯ И СПОСОБОВ РЕАЛИЗАЦИИ РОССИЙСКОЙ ЛУННОЙ ПРОГРАММЫ
1.1. Краткий обзор планов и реализованных экспедиций на Луну
В Советском Союзе Особое конструкторское бюро-1 Сергея Павловича Королева практически с самого начала космической эры работало над осуществлением пилотируемых полетов на Луну, для освоения Луны было предусмотрено использование ракет-носителей сверхтяжелого класса.
На рисунке 1.1. изображен проект ракетно-космического комплекса Н1-Л3, который был разработан ОКБ-1, он состоял из ракеты-носителя Н1 и системы Л3, выводимой на опорную орбиту.
Куйбышевское ОКБ-276 Н.Д. Кузнецова разработало трехступенчатую ракету-носитель Н1, которая имела поперечное деление ступеней с жидкостным ракетным двигателем. Заправка всех ступеней осуществлялась углеводородным топливом и переохлажденным жидким кислородом.
Двигатели были изготовлены по замкнутой схеме. На этапе планирования конструкции ставка делалась непосредственно на высокие удельные характеристики. Они превышали аналогичные величины американской РН «Сатурн-5». Надежный контроль двигателя в полете осуществлялся при помощи специальной системы, которая отключала аварийный двигатель и симметричный аварийному двигатель если технические параметры выходили за определенные рамки.
На этапе системного проектирования предполагалось, что в условиях отказа четырех двигателей 1-ой ступени, двух двигателей 2-ой ступени, одного двигателя 3-ей ступени ракета H1 смогла бы набирать высоту.

11-12 суток – столько должна была длиться экспедиция на Луну на комплексе Н1-Л3. Были запланированы следующие этапы:
1. Выведение системы Л3 на околоземную орбиту с экипажем из двух космонавтов.
2. Блок Г переводил систему Л3 на траекторию полета к Луне, и далее, после выработки топлива блок Г отделялся.
3. Разгон системы до заданной скорости. Выполнение необходимых коррекций траектории и переход на ОИСЛ. Выполнение всех указанных операций происходит с помощью блока Д. Полет к Луне занимает 3,5 суток, продолжительность полета по окололунной орбите — до 4 суток.
4. Система Л3 переводится с круговой орбиты на эллиптическую окололунную.
5. Один космонавт переходит из орбитального в посадочный корабль. Шлюзом являлся бытовой отсек орбитального корабля.
6. Орбитальный корабль (рис.1.2) расстыкуется с лунной посадочной системой. С помощью блока Д происходит торможение лунной посадочной системы.
7. Отделение и увод в сторону блока Д.
8. С помощью ракетного блока лунного космического корабля, получившим название блок Е, на этом этапе выполняются все необходимые операции, а именно дополнительное торможение посадочного модуля, спуск, маневрирование для выбора точки посадки и сама посадка.
9. Космонавт находится на Луне от 6 до 24 часов, выполняя исследовательскую программу.
10. Используя блок E, посадочный корабль (рис.1.3) взлетает с поверхности Луны, выходит на орбиту и состыковывается с орбитальным кораблем.
11. Через открытый космос космонавт осуществляет переход из посадочного корабля в орбитальный.
12. Бытовой отсек с пристыкованным посадочным кораблем отстреливается. Используя собственный ракетный блок, орбитальный корабль выводится на траекторию полета к Земле.
13. При необходимости траектория корректируется.
14. Отсеки корабля разделяются непосредственно перед входом в атмосферу.
15. СА входит в атмосферу со 2-ой космической скоростью, осуществляется управляемый спуск и экипаж приземляется на территории СССР.
Рисунок. 1.2. – Лунный орбитальный корабль
Рисунок. 1.3. – Лунный посадочный корабль советской лунной программы
21 февраля 1969 г. был осуществлен 1-ый пуск H1, но на 55-й секунде полета возник пожар в хвостовом отсеке ракеты.
3 июля 1969 года был произведен второй пуск, но через 0,4 секунды двигатель взорвался, и в хвостовом отсеке начался пожар.
27 июня 1971 г. состоялся 3-ий запуск. Через 50 секунд РН начала вращаться по крену и полет был аварийно прекращен.
23 ноября 1972 г. был осуществлен 4-й запуск ракеты-носителя Н1. На PH были установлены штатные орбитальный и посадочный корабли. Планировалось, что лунный комплекс выполнит полноценную летную программу с посадкой на Луну, взлетом и стыковкой в беспилотном режиме. Но на 107 секунде РН взорвалась.
К началу 1974 г. была собрана ракета Н1 № 8Л, с установкой на ней модернизированных двигателей НК-15. Ее пуск был запланирован на август 1974 года, этим пуском планировалось полностью выполнить всю программу с посадкой на Луну в беспилотном варианте, но в мае 1974 года работы по программе Н-1 – Л3 были прекращены.
По американской программе «Аполлон» было выполнено 17 полетов (6 беспилотных и 11 пилотируемых).
Хронология пилотируемых полетов по американской лунной программе «Аполлон» выглядит следующим образом:
11 октября 1968 г. «Аполлон-7» — Проведены 1-ые испытания космического корабля «Аполлон» на околоземной орбите.
21 декабря 1968 г. «Аполлон-8» — Был совершен 1-ый пилотируемый облет Луны, вход в атмосферу со 2-ой космической скоростью.
3 марта 1969 г. «Аполлон-9» — Были испытаны основной и лунный корабль на околоземной орбите и также была проведена отработка перестроения отсеков.
18 мая 1969 г. «Аполлон-10» — На околоземной орбите проведены испытания основного и лунного корабля, выполнена отработка перестроения отсеков и маневрирования на лунной орбите.
16 июля 1969 г. «Аполлон-11» — 1-ая высадка на Луну.
14 ноября 1969 г. «Аполлон-12» — 2-ая высадка на Луну.
11 апреля 1970 г. «Аполлон-13» — Планировалась высадка на Луну, но из-за аварии корабля, она не состоялась. Астронавты облетели Луну и вернулись на Землю.
31 января 1971 г. «Аполлон-14» — 3-я высадка на Луну.
26 июля 1971 г. «Аполлон-15» — 4-ая высадка на Луну. Экипаж выполнил первый полет с лунным ровером.
16 апреля 1972 г. «Аполлон-16» — 5-ая высадка на Луну.
7 декабря 1972 г. «Аполлон -17» 6-ая высадка на Луну.
На рисунке (1.4.) представлен космический корабль «Аполлон», для достижения кораблем Луны использовалась однопусковая схема, «Аполлон» состоял из основного блока, лунной кабины и лунного модуля. Основной блок, или, так называемый, командно-служебный модуль, был разделен на отсек экипажа и отсек с двигателем, а лунная кабина, в свою очередь, была разделена на ступени для посадки и взлета.
Корабль мог вместить 3 астронавта. Отсек экипажа, он же спускаемый аппарат, который использовался для возвращения на Землю, посредством приводнения, имел массу ⁓5,56 т. Масса служебного отсека, с полностью заправленными топливом баками, была ⁓23,3 т. В служебном отсеке находился маршевый жидкостной ракетный двигатель тягой до 9,94 тс, с помощью которого можно было корректировать траекторию полета к Луне, выводить корабль на селеноцентрическую орбиту, а также использовать его для перевода космического корабля на траекторию полета к Земле и для того, чтобы скорректировать эту траекторию.
Рис.1.4. – Пилотируемый космический корабль «Аполлон»
Перелет двух астронавтов с селеноцентрической орбиты на поверхность Луны (командира и пилота лунного модуля) осуществлялся с помощью лунного модуля(рис.1.5). Также лунный модуль обеспечивал пребывание астронавтов на Луне в течение 3-х суток, возврат экипажа на селеноцентрическую орбиту и его стыковку с основным блоком, где находился третий астронавт или так называемый пилот командного модуля. Масса лунного модуля была приблизительно 15 т. Он состоял из двух ступеней, которые имели отдельные ДУ – посадочную и взлетную. Посадочная ступень оставалась на лунной поверхности, так как использовалась только как стартовое устройство для взлетной ступени.
Рис. 1.5. – Лунный модуль программы «Аполлон»
Космодром, с которого осуществлялся запуск корабля «Аполлон» находился на мысе Канаверал. PH «Сатурн-5», выводившая корабль, состояла из трех ступеней. Разделение ступеней было поперечное. На 1-ой ступени S-IC было установлено 5 жидкостных ракетных двигателей F-1, каждый двигатель, работая на керосине и жидком кислороде, мог развить тягу на уровне моря ⁓690 тс, а в пустоте ⁓793 тс. Вторая ступень S-II имела 5 кислородно-водородных ЖРД J-2, каждый из которых могу развивать в пустоте тягу ⁓104 тс. Третья ступень была оснащена S-IV одним ЖPД J-2. Между основным блоком и 3-ей ступенью корабля «Аполлон» был установлен переходник, в нем на начальных этапах полета был размещен лунный модуль. ДУ САС находилась над отсеком экипажа, на ферме.
Стартовая масса «Сатурн-5» (рис.1.6) с KK «Аполлон» была приблизительно 2950 тонн. Когда 1-ая и 2-ая ступень отделялась, а также частично вырабатывалось топливо 3-ей ступенью, корабль с 3-ей ступенью суммарной массой 130 тонн выходил на околоземную орбиту высотой приблизительно в 185 км. За два витка проверялась работа всех основных систем, затем опять запускалась 3-я ступень, которая обеспечивала переход на отлетную траекторию, и далее осуществлялась операция перестроения. Основной блок, который управлялся пилотом командного модуля, отделялся от 3-ей ступени, разворачивался на 180° и происходила стыковка к лунному модулю. Так можно было обеспечить переход астронавтов в лунный модуль, используя герметичный туннель. Затем корабль отделялся от 3-ей ступени и выполнял маневр увода.
Рисунок 1.6. –Ракета-носитель «Сатурн-5»
Переход на селеноцентрическую орбиту был осуществлен через 76 часов после старта КК «Аполлон» с Земли с помощью маршевого двигателя основного блока. Сначала была выбрана эллиптическая орбита 310X110 км, затем орбита высотой около 110 км, близкая к круговой. По завершению этапа расстыковки модулей выполнялся перевод лунного модуля на траекторию посадки с высотой периселения ⁓ 15 км. В периселении лунный модуль тормозился и совершалась посадка на Луну.
После того как работы на Луне были завершены, командир экипажа и пилот лунного модуля доставлялись на борт основного блока взлетной ступенью. Завершался обратный перелет с селеноцентрической орбиты к Земле непосредственно разделением служебного отсека и СА за ⁓ 20 минут до входа в атмосферу. Максимальное значение аэродинамического качества, которым обладал спускаемый аппарат при движении в атмосфере было 0,45.
За всю программу «Аполлон» на поверхности Луны успешно работали 12 астронавтов в составе 6 экипажей. Экипажи доставили около 400 кг лунного вещества для дальнейшего изучения его учеными. Полеты «Аполлонов» до сих пор являются одними из наиболее выдающихся достижений человечества. Но оказалось, что достижение Луны — очень дорогостоящее мероприятие, даже для одной из богатейших стран мира. Поэтому, выполнив главную политическую задачу на тот момент, а именно, достигнув приоритета в высадке человека на Луну, Соединенные Штаты Америки приняли решение отказаться на несколько последующих десятилетий от пилотируемых полетов на Луну.
1.2. Характерные этапы будущей Лунной программы
1-ый этап лунной программы можно назвать подготовительным (до 2025 года). На данном этапе предполагается отрабатывать пилотируемый транспортный корабль «Орел» с полетом к Международной космической станции, сначала в беспилотном варианте, а затем с полетом к МКС в пилотируемом режиме. В это же время планируется разрабатывать средства выведения СТК, с помощью которых можно будет обеспечить возможность отправки ПТК «Орел», а в дальнейшем и ЛВПК на ОИСЛ.
Запланировано, что в рамках 2-ого этапа будет реализован облет Луны (2025-2030 г.). Для этого будет использован космический корабль «Орел» (беспилотный, пилотируемый вариант с 4-мя космонавтами). Уже в конце 20-х годов предполагается завершение отработки и испытание космического ракетного комплекса сверхтяжелого класса, а также новых разгонных блоков. На данном этапе также будут отрабатываться грузовая модификация ЛBПK (ЛBПK-Гр), многоразовые межорбитальные буксиры, энергетические жилые и лабораторные модули.
Первая высадка космонавта на поверхность Луны предполагается на 3-ом этапе (2030 год и далее). Если миссия будет выполнена успешно, то далее будут создаваться первые элементы лунной посещаемой базы в минимальной конфигурации. Затем будет разрабатываться инфраструктура, чтобы производить компоненты и ресурсы системы жизнеобеспечения с целью обеспечить возможность постоянного присутствия человека на Луне, а также создать научные и экспериментальные, производственные комплексы. На рисунке 1.7. представлена Лунная программа на период до 2035 года.
Рисунок 1.7. – Лунная программа на период с 2021 г. по 2030 г.
1.3. Возможные схемы сборки и полета лунного экспедиционного комплекса
Специалисты сходятся во мнении, что разработка полноценной ППТС является гарантией освоения лунной поверхности, поэтому РФ планирует создать перспективную пилотируемую транспортную систему (ППТС), которая будет включать в себя пилотируемый транспортный корабль (ПТК) рис. 1.8., лунный взлетно-посадочный корабль (ЛВПК) рис.1.9, также средства их доставки к Луне.
Рисунок 1.8. – Компоновочная схема пилотируемого транспортного корабля
Рисунок 1.9 – Внешний вид перспективного лунного взлетно-посадочного корабля
Основная функция ПТК заключается в обеспечении полной безопасности экипажа при полете к Луне и возвращении его на Землю. В свою очередь ЛВПК будет доставлять космонавтов на лунную поверхность и возвращать экипаж на ОИСЛ, где будет находится ПТК. В качестве опции рассматриваются схемы с дополнительным лунным грузовым посадочным кораблем (ЛГПК). Предполагается использование ракет-носителей (РН) и средств межорбитальной транспортировки (СМТ) для доставки ПТК и ЛВПК к Луне. Задачи и схема полета, по которой будет работать транспортное средство, определяют его внешний вид и габариты.
Возможны следующие варианты сборки лунного экспедиционного комплекса (рис.1.10.):
Рисунок 1.10. – Компоновочная схема ЛЭК
Вариант 1 соответствует «однопусковой» схеме, где ЛЭК (рис. 1.10) полностью собирается на Земле, а затем выводится на опорную околоземную орбиту, осуществляется операция фазирования с Луной и далее выполняется перелёт на окололунную орбиту. На ОИСЛ ЛЭК будет делиться на два модуля: лунный взлётно-посадочный корабль (ЛВПК) прилуняется, обеспечивает жизнедеятельность космонавтов непосредственно на лунной поверхности и затем возвращает экипаж на селеноцентрическую орбиту, где экипаж ожидает ПТК, который производит стыковку со взлётной капсулой ЛBПK и возвращается с космонавтами на Землю.
Вариант 2 соответствует «двухпусковой» схеме, где сборка лунного экспедиционного комплекса осуществляется на опорной околоземной орбите после двух пусков носителей: первым пуском происходит выведение беспилотного ЛBПK и общий межорбитальный буксир (МОБ), а следующим пуском выводится ПТК. Комплекс собирается на ОИСЗ и далее он стартует к Луне. Все последующие операции проводятся, как в варианте номер 1.
Вариант 3 соответствует «многопусковой» схеме, в этом случае лунный взлетно-посадочный корабль и ПТК со своими РБ доставляются на орбиту искусственного спутника Земли раздельно и также по отдельности доставляются на селеноцентрическую орбиту, где они стыкуются для того, чтобы космонавты могли перейти из ПТК в ЛBПK, далее они разделяются, и последующие операции будут проводится, как в вариантах 1 и 2.
Проанализировав данные варианты, можно сделать вывод, что их различие заключается в грузоподъёмности носителя, который осуществляет выведение лунного экспедиционного комплекса или его элементов на орбиту искусственного спутника Земли, а также наличии/отсутствии операций стыковки/расстыковки элементов комплекса на OИCЗ или на OИCЛ, которые влияют на надёжность и массовые характеристики проводимых операций.
Рисунок 1.11 – «Многопусковая» схема с использованием РН «Ангара-А5B»
1.4. Проектно-баллистический анализ лунных траекторий
Траектория движения KK от Земли до Луны и в обратную сторону проходит в пространстве между 2-умя притягивающими центрами, а именно, Земли и Луны.
При стандартном проектно-баллистическом исследовании обычно используется допущение об импульсном приращении скорости, потому что активные участки полета, где используется двигательная установка космического аппарата составляет малую часть всей траектории. Для осуществления пролета пассивного участка можно учитывать только гравитацию Земли, Луны и Солнца, остальными силами, такими как сила притяжения других планет нашей Солнечной системы, даже самой большой планеты – Юпитера, а также аэродинамической, магнитоэлектрической силой и силой светового давления, возможно пренебречь.
Пассивный участок траекторий сближения KA проходит в гравитационном поле Земли и Луны и его можно определить, используя ограниченную задачу 3-х тел, пассивный участок начинается как только выполняется отлетный импульс, и еще до завершения 1-ого витка вокруг Земли KA входит в грависферу Луны. Одними из главных задач, которые были рассмотрены в данной работе — это расчет траектории полета к Луне, переход на ОИСЛ и еще расчет траекторий возврата от Луны к Земле.
Траекторию полета от Земли к Луне можно разбить на следующие основные этапы:
— выведение космического аппарата на промежуточную околоземную орбиту;
— ожидание на орбите оптимальной точки выполнения отлетного импульса;
— разгон космического аппарата, как правило с помощью разгонного блока, до скорости, необходимой для его перелета к Луне;
— достижения области воздействия гравитационного поля Луны с последующим движением космического аппарата внутри нее.
Достижение Луны осуществимо только по так называемым пространственным траекториям (рис.1.12), так как берется в учет, что промежуточные орбиты российских космических аппаратов, на которых будут включаться разгонный блок имеют наклонение i не менее 51.6°, что больше предельно возможного наклонения Луны относительно экватора Земли (~28°). Если полет проходит по пространственной траектории, то достижение Луны возможно реализовать в любую дату. Нужное время старта можно определить, используя долготу восходящего узла перелетной орбиты.
Достигнув области воздействия гравитационного поля Луны возможно облететь Луну, выполнить импульсный переход на орбиту Луны, совершить биэллиптический переход на заданную окололунной орбиту и осуществить прямую посадку на лунную поверхность.
Рисунок 1.12. – Полет к Луне по пространственной траектории
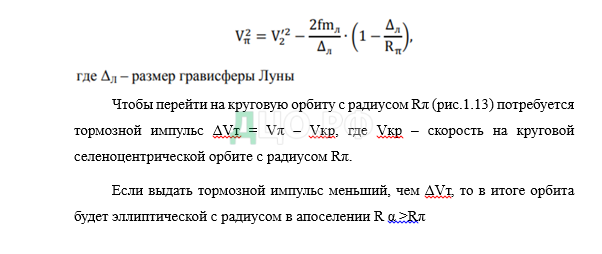
Достигнув грависферы Луны, движение космического аппарата в поле лунного тяготения становится основным, а селеноцентрическая орбита космического аппарата – гиперболической, в соответствии с интегралом энергии. Чтобы перейти на орбиту искусственного спутника Луны нужно уменьшить селеноцентрическую скорость до эллиптической, используя торможение космического аппарата с помощью двигательной установки.
Пусть V’₂ селеноцентрическая скорость космического аппарата на входе в область воздействия в гравитационное поле Луны, а Rπ – значение переселения его гиперболической траектории. Скорость космического аппарата в периселении подлетной гиперболы Vπ будет определяться из интеграла энергии:



или напишите нам прямо сейчас:
⚠️ Пожалуйста, пишите в MAX или заполните форму выше.
В России Telegram и WhatsApp блокируют - сообщения могут не дойти.
