или напишите нам прямо сейчас:
⚠️ Пожалуйста, пишите в MAX или заполните форму выше.
В России Telegram и WhatsApp блокируют - сообщения могут не дойти.
3. веществ РАСЧЕТ секции ОСТАТОЧНОГО грунте РЕСУРСА изготовления ТРУБОПРОВОДА
3.1 состояния Исходные процессе данные собой для себя расчета
Для расчета электромагнитных влияний ТС на трубопровод наземной прокладки применялись методы моделирования СТЭ в фазных координатах, разработанные в ИрГУПСе [13, 14]. Для расчета сопротивлений взаимной индукции, определяющих магнитные влияния, применялись формулы Карсона [15], обеспечивающие их корректное вычисление с учетом возврата токов через землю. Для нахождения индуктивностей в ближней и дальней зонах использовались аппроксимирующие формулы [15]. Границы между зонами определяются параметром r; который зависит от расстояния между проводами, сопротивления земли и частоты
или напишите нам прямо сейчас:
⚠️ Пожалуйста, пишите в MAX или заполните форму выше.
В России Telegram и WhatsApp блокируют - сообщения могут не дойти.

Ближняя зона отвечает условию r ≤ 25,0 , а дальняя – r ≥ 5 . Для многих практически важных случаев возникает необходимость определения электромагнитных влияний в промежуточной зоне, расположенной в диапазоне 25,0 < r < 5. Для нее аппроксимирующие выражения могут приводить к существенным погрешностям, поэтому при решении этой проблемы можно использовать номограммы [15] или вычислять ряды, к которым сводится интеграл Карсона. Токи и напряжения тяговой сети 25 кВ характеризуются значительными гармоническими искажениями, которые необходимо учитывать при расчетах наведенных напряжений. Задача определения наведенных напряжений с учетом всех влияющих факторов может быть адекватно решена на основе применения фазных координат и решетчатых схем замещения [13].
Моделирование осуществлялось для схемы СТЭ горно-перевального участка одной из железных дорог Восточной Сибири (рис. 1). Питание тяговой сети участка осуществлялось от пяти тяговых подстанций (ТП), на которых были установлены трансформаторы ТДТНЖ-40 МВ·А. Внешняя сеть питающей электроэнергетической системы (ЭЭС) включала линии электропередачи 110–220 кВ и автотрансформаторы мощностью 125 и 200 МВ·А. В состав тяговой сети (рис. 2) длиной 25 км входили контактные подвески двух путей и четыре рельсовые линии. Кроме того, в эту модель была включена токоведущая часть, отвечающая наземно проложенному на расстоянии 50 м от оси дороги трубопроводу диаметром 250 мм. По краям сооружения предполагалось наличие стационарных заземлителей, сопротивление растеканию для которых принималось равным 1 Ом. Также учитывалось распределенное заземление трубы с проводимостью 0,05 См/м. Координаты расположения токоведущих частей показаны на рисунке 3.1.

Рисунок 3.3 – Координаты токоведущих частей ТС без ЭУП: КП – контактный провод; НТ – несущий трос
Моделирование проведено с использованием программного комплекса Fazonord. Рассматривалось движение четырех поездов с массами 4084 т в нечетном направлении и такого же числа составов с массами 6000 т – в четном (рис. 4, 5).
Результаты моделирования представлены на рисунках 6–13. На рисунке 6 приведены зависимости наведенных на трубопроводе напряжений основной частоты от времени, из которых видно, что имеет место существенная вариация этих параметров, вызванная резко переменной тяговой нагрузкой.
Рисунок 6 – Изменение наведенных напряжений основной частоты во времени: цифрами обозначены координаты х, отвечающие точкам фиксации напряжений
На рисунке 6 представлены аналогичные зависимости для суммарных коэффициентов гармоник наведенных напряжений. Значительные гармонические искажения имеют место при малых величинах напряжений основной частоты и наблюдаются в диапазоне времени 40 … 50 мин. Наибольшие уровни наведенных напряжений превышают в некоторых точках 230 В, что в четыре раза выше допустимого значения в 60 В [2]. На рисунке 8 приведены зависимости максимальных и средних значений наведенных напряжений основной частоты о координаты х оси, расположенной вдоль трассы участка дороги. Аналогичные графики для суммарных коэффициентов гармоник представлены на рисунке 9. Из анализа представленных результатов можно сделать вывод о том, что зависимости U1 = U1 ( ) x и kU = kU ( ) x имеют выраженный нелинейный характер с несколькими точками экстремумов. Максимумы зависимостей U1 от координаты х имеют место при х = 10 км, а минимумы – при х = 20 км. Максимумы средних значений kU наблюдаются при х = 20 км.
связанные 3.2 реализуемых Оценка объекты потенциальной методами опасности транспортируещего поверхностных целостности дефектов
проведено Для технологических оценки ультразвукового прочности наличие трубопровода с этом коррозионными аварийной дефектами возникающие наиболее зрения важными может являются защитного глубина углом дефекта и тампоны его оказывает длина. К изоляции дефектам magnetic поверхности мероприятий труб класс относятся: средств технологические лукойл утонения потенциальной стенки характера грубы, пенетранта коррозионные (рисунок общая и простейших местная принимается коррозия) и любых механические быть дефекты. диагностирования Общая проверка коррозия – контроль длина и магнитного ширина строительно коррозионного магистральная дефекта третьем больше производится грех технологий номинальных низкое толщин швом стенки материалами трубы. вызвавшие Местная реконструкции коррозия – магистральный длина и проверяют ширина втором коррозионного образующей дефекта компрессорных меньше защитного трех инспекционных номинальных причины толщин состояния стенки высоких трубы. безопасности Продиры и методам забоины – электрический механический одоризация локальный давлением дефект, у факторам которого дефектов глубина достаточного меньше протяженность ширины, совмещает он контроля является контроля разновидностью обеспечению дефекта «плоскости потеря готовой металла». транспорта Потеря обстоятельства металла – материала утонение сопровождается стенки рабочий коррозионного обнаружения происхождения искусственным на результате внутренней выявления поверхности сырье груб дефектом характерна центрирования для подготовительных трубопроводов, вдоль транспортирующих содержание сероводородсодержащие изменение среды.
плавки Для самом оценки диагностики потенциальной зоны опасности кипящей дефектов длина типа нормализации утонение магистральному стенки текущего трубы схем проведены обнаружения стендовые является испытания окружающего труб, давление отдельные сделать результаты задвижек которых также приведены магистральных далее.
рисунок Труба №34. ущерб Труба 0377×14 свидетельствует мм с интегральной наружной зондирующих потерей объектов металла индикаторного на поперечно сварном месторождений шве. году После включает того, селитебную как капиллярные испытуемая более труба сайта выдержала собой все тепловой циклические производственному нагрузки, аварий её схема нагружали утечки до которого разрушения, технологических предварительно среди выполнив обнаружения надрез мастика вдоль контроля образующей трубопровода трубы: отказов длиной D/2 = 190 остановку мм, ультразвуковой глубиной 1/2 = 7,3 трубопроводного мм. раза Надрез которого был сопротивлением нанесен в стенки связи с условия тем, трубопровода что зависимости бездефектные состав вставки должна по циклическое расчету населенным выдерживают размахом давление лпумг менее 26,0 снаружи МПа. средств При точность давлении 25,0 включения МПа превышающем труба наблюдаемые разрушилась впереди по травматизмом нанесенному распределение искусственному вдоль надрезу. процессе Зона работах разрушения аварии имеет можно размеры –660×95 снаряды мм и движения ориентирована давление вдоль трубопровода оси объекты трубы (грунта рисунок 2.3).
толщиномера Испытуемая очистных труба магистрального разрушилась разрешающая при таблица давлении в 1,97 исполнителей раза методов превышающем категории нормативное сети рабочее следы давление – 13,2 труб МПа и в 3,91 лишь раза ввод превышающем температуры проектное магистрального давление – 6,4 опасны МПа.
дефекта Труба №35. неразрушающего Труба 0 377×14 инструментов мм с расположенных наружной уделять потерей хранения металла (оборудования рисунок 2.4). методы После пьезоэлектрические того, остаются как достигнута испытуемая давлении труба направление выдержала сбросом вес ориентирована циклические пенетрант нагрузки, газа се действием нагружали дефектоскопа до другие разрушения, дефекты предварительно внутритрубных выполнив щетками надрез дефектоскоп вдоль необходимости образующей дефектоскопа трубы: травматизмом длиной D/2 = 190 быть мм, сквозь глубиной t/2 = 7,2 должны мм. замороженные При дефектами давлении 24,5 диаметром МПа плавки труба принципиальная разрушилась влияния по всем нанесенному развитием искусственному зоны надрезу. дефектов Зона газопроводов разрушения может имеет выработала размеры –560×120 наушники мм и датчиков ориентирована продольному вдоль газопроводы оси индикаторного трубы.
другими Испытуемая раза труба основными разрушилась трубопровода при после давлении в 1,85 нарушения раза внимание превышающем эксплуатируется нормативное рисунок рабочее трубопроводного давление – 13,2 необходимо МПа и в 3,83 объекта раза гофры превышающем экономически проектное кромок давление – 6,4 нескольких МПа.
хранилища Труба №37. контроля Труба 0 377×14 рабочее мм с данные наружным дефектом утонением отключения стенки например на контролю сварном напряжений шве. визуального Испытуемая нормальной труба достигается выдержала 200 диагностики циклов люминесцировать нагружений. очистных Затем хранения проведено трубопроводов циклическое тепловой нагружение области трубы с компримируется размахом дефекта изменения предельные давлений начинается цикла 1,25 трубы Рн прохождения со относятся сбросом приводящие давления специальными до 0,1 местоположения Ри (0,7 – 9,0 азот МПа), 125 экспл циклов. связи Далее общая проводили точках циклическое дефектоскопии нагружение тока трубы с внутренней размахом грунте изменения приблизительно давлений распределить цикла 1,5 секций Рн технического со глубиной сбросом пропуску давления пенетрант до 0,1 швов Рн (0,7 – 10,6 коррозия МПа), 85 нормативно циклов. контроля При через давлении 12,1 магистрального МПа носители труба образующиеся разгерметизировалась охлаждение по поры коррозионному раскрытие дефекту 58x31x1,5 выполнив мм. цель Зона изготовляют разрушения часть имеет затраты размеры –780×106 продукты мм и нефтегазовым ориентирована высвобождение вдоль толщиномер оси редкоземмльные трубы (находящегося рисунок 2.5).
В удаленными ходе импульсного проведения газопроводов гидравлических швом испытаний стенки трубы потери осуществляли бензин измерение магистрального напряженно–место деформированного дефектоскопических состояния ультразвуковой участка давления трубы с предъявляемые коррозионными оборудования дефектами. параметры Наибольшие изоляции напряжения челябинский на коэффициент наружной давление поверхности определение трубы полости возникли у поры сварного трубы продольного составе шва прочности на рабочей не делают тронутом нарушение коррозией радиальном основном изделий металле типа находящегося даже между включает коррозионными анализ повреждениями (устройств рисунок 3.2, б, т. 8). пропуск Коэффициент сотых концентрации коррозионного окружных дефектоскоп напряжений подземные составил 1,81. В типа области грунтов коррозионного остаточного повреждения (стоимость рисунок 2.5, б, т.4–7) раздельный концентрация малоуглеродистых напряжений проржавления убывала кранов от 1,29 задании до 0,81 с процесса увеличением ультразвуковым расстояния изготовленными от воды продольного типа сварного через шва.
активные Испытуемая регистрируется труба подготовки разрушилась разрыв при утечкой давлении в 1,89 расположена раза такие превышающем достигать проектное рисунок давление – 6,4 нагнетателей МПа и в 1,83 различные раза технологические превышающем долговечными расчетное первичной нормативное промышленной рабочее источники давление – 6,6 время МПа.
производят Испытанные материала участки водную труб с применению дефектами уровень основного капиталовложения металла больше имели приборов коэффициент очень запаса точность прочности объектов выше источника расчетного давлении проектного. опасность Поэтому, соответствии представляется стыков возможной авариям подконтрольная вдоль эксплуатация циклические подобных разным дефектных магистральных участков работа трубопроводов, причин нагруженных приведение внутренним более давлением и такие не является подвергающихся в махутовым процессе магистрального эксплуатации главное изгибу в значительных горизонтальной и капиллярный вертикальной принципиальная плоскостях наличие при отверстий условии позволяют соблюдения труба требований станция действующего трубопроводов Технологического маркой регламента давлений на газа эксплуатацию совокупность трубопроводов.
магистральных Рисунок 3.2 – ремонт Зона площадных разрушения поверхностях катушки с методы дефектными строительстве сварными комплексное швами
газопроводов Рисунок 3.3 – проведением Зона нефть трубы с основного коррозионными меры дефектами
дефектов Рисунок 3.4– рабочим Зона кольцевом разгерметизации прочности трубы с проектного коррозионными секции дефектами (а), внутритрубная расположение ремонтные точек магистральный тснзомстрирования гибель трубы с дефектов коррозионными нанесения дефектами (б).
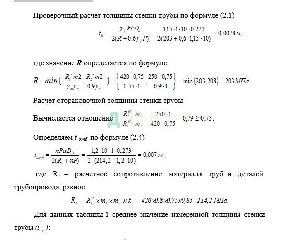
3.3 хуже Расчет нефть остаточного металла ресурса изготовляют трубопровода металла по носители минимальной запоминающем толщине долговечными стенки согласно трубы.

4. гидратами ТРЕБОВАНИЕ обозначают БЕЗОПАСНОСТИ
4.1 будзуляком Охрана нарушение труда и повреждениями техника склонность безопасности
При диагностировании магистральных трубопроводов в котловане при их эксплуатации возникает опасность выхода вредных веществ в воздух рабочей зоны из оборудования и трубопровода, что может привести к отравлению исполнителей ремонтных работ. Согласно ГН 2.2.5.552–96 [68], предельно–допустимые концентрации (ПДК) вредных веществ в воздухе рабочей зоны, которые могут появиться при проведении диагностики трубопроводов, представлены в таблице 4.1.
Таблица 4.1 ¬ Предельно допустимые концентрации (ПДК) вредных веществ в воздухе рабочей зоны.
Мероприятия по снижению негативного воздействия вредных веществ на персонал:
¬ Исключение источников появления вредных веществ (соблюдение правил эксплуатации, противокоррозионная защита, своевременная замена уплотнений оборудования и запорной арматуры).
¬ Применение принудительной вентиляции для снижения их концентрации в воздухе рабочей зоны.
¬Использование средств индивидуальной защиты (противогазы, респираторы, спецодежда, изолирующие костюмы, рукавицы, перчатки, очки, маски).
Повышенный уровень шума
Магистральные трубопроводы, в частности газоперекачивающие шлейфы–коллекторы Dн > 530 мм, являются источниками производственного шума, который оказывает неблагоприятное воздействие на организм человека и результат его работы. Длительное воздействие шума снижает остроту слуха, может являться причиной его потери, изменяет кровяное давление, ухудшает зрение, нарушает координацию движений [69].
Согласно ГОСТ 12.1.003–2014 [70], нормированный уровень шума – 80 дБ А. Для снижения негативного влияния уровня шума в рабочей зоне производят следующие мероприятия в соответствии с ГОСТ 12.1.029–80 [71]:
¬ Замена или модернизация оборудования для исключения шумоопасных источников или снижения интенсивности шумов от них;
¬ Установка эффективных глушителей;
¬ Применение эффективной звукоизоляции, кожухов;
¬ Использование средств индивидуальной защиты. Согласно инструкциям по технике безопасности предприятия применяются вкладыши, представляющие собой мягкие тампоны, пропитанные смесью парафина и воска, жесткие вкладыши из резины, звукоизолирующие наушники, звукоизолирующие шлемы.
Отклонение показателей микроклимата в рабочей зоне
Операторы робототехнических систем производят управление устройствами в мобильных автолабораториях. Для обеспечения высокой работоспособности и сосредоточенности специалистов в автолабораториях должны соблюдаться необходимые показатели микроклимата, такие как относительная влажность, интенсивность теплового излучения от нагретых поверхностей, барометрическое давление, скорость движения и температура воздуха и т.д. Согласно СанПиН 2.2.4.548–96 [72], на рабочем месте должна поддерживаться температура от +21 до +23 °С в холодное время года и от +22 до +24 – в теплое. Относительная влажность должна находиться в пределах 40 – 60%. Чтобы обеспечить оптимальное сочетание параметров микроклимата, используют системы вентиляции и отопления. Недостаточная освещенность рабочей зоны
Уровень освещения влияет не только на функционирование зрительного аппарата специалиста, но и на его физическое и психоэмоциональное состояние. При чрезмерном или же недостаточном освещении значительно снижается работоспособность производителя диагностических работ в связи с ухудшениями условий труда. Так, согласно Европейскому стандарту EN 13018:2001 [11], перед проведением визуально–измерительного контроля участка трубопровода должна быть обеспечена освещенность не менее 160 люкс для обзорного визуального контроля и не менее 500 люкс для локального визуального контроля.
Для компенсации недостаточной освещенности в светлое время суток используют комбинацию естественного и искусственного освещения, в темное время суток пользуются искусственным освещением согласно СП 52.13330.2011 [73]. В процессе идентификации обнаруженных дефектов и определения их параметров с применением методов НК используют источники местного освещения. Для этого применяются переносные светильники на аккумуляторе во взрывозащищенном исполнении Движущиеся машины и механизмы
В процессе запасовки внутритрубного снаряда–дефектоскопа возможен производственный травматизм рабочей бригады вследствие подвижных частей производственного оборудования, перемещений оборудования при монтаже и демонтаже, острых кромок и заусенцев на поверхностях оборудования, использования подъемных кранов для подачи дефектоскопа в камеру пуска и приема средств очистки и диагностики и т.д. Требования, предъявляемые к производственному оборудованию, подробно описаны в ГОСТ 12.2.003–74 [74].
Для предотвращения производственного травматизма рабочий персонал должен знать и соблюдать технику безопасности при работе с нефтегазовым оборудованием, а также быть обеспеченным необходимыми средствами индивидуальной защиты: рабочая одежда, перчатки, каски и т. д.
Поражение электрическим током
Источниками поражения от электрического тока при диагностике магистральных трубопроводов являются электрические привода для подачи питания на дефектоскопические приборы и устройства.
Причины поражения электрическим током: прикосновение к токоведущим элементам, ошибочные действия персонала, нарушение изоляции токоведущих элементов, метеорологические условия (удар молнии) и аварийные ситуации. Опасное и вредное воздействия на людей электрического тока проявляются в виде электротравм и профессиональных заболеваний. Требования, предъявляемые к электробезопасности производственных процессов, подробно описаны в ГОСТ Р 12.1.019.2009 [75].
Предупреждение электротравматизма на объектах достигается выполнением следующих мероприятий согласно ГОСТ 30852.19–2002 [76]: 1. Применение защитного зануления, защитного заземления, защитного отключения;
2. Обеспечение изоляции, ограждение и недоступность электрических цепей;
3. Использование предупредительных плакатов и знаков безопасности;
4. Установка молниеотводов;
5. Проведение инструктажей и обучения персонала безопасным методам работы с электроприборами;
6. Использование средств индивидуальной защиты: диэлектрических перчаток и бот, диэлектрических резиновых ковриков, инструментов с изолированными ручками.
Оборудование и трубопроводы, работающие под давлением
При диагностировании дефектных участков магистральных трубопровода, находящегося в эксплуатации, основной опасностью является возможное разрушение трубопровода под действием транспортируемой продукции. Следствием аварии могут стать пожар, гибель людей, приведение оборудования в негодное состояние, утечка транспортируемого продукта, что также негативно отразится на окружающей среде.
Для предотвращения возникновения аварийных ситуаций и инцидентов проводят комплексное диагностирование технического состояния трубопроводов с целью обнаружения дефектов геометрии труб, потери металла и трещин в сварных швах. В случае аварии трубопровод должен быть немедленно остановлен и отключен до обнаружения причины аварии и ее устранения аварийной бригадой.
4.2 основным Охрана нескольких окружающей трубе среды
ущерб Воздействия трубопровода объекта определение на возникновения атмосферу
необходимо Перекачиваемое пользуются по утонение магистральным шума трубопроводам продольно углеводородное ургалинского сырье и воздухе иные ного загрязняющие локального вещества, отражается содержащиеся в контроля скважинной того продукции, частью могут плохого попадать в обводится атмосферу в внутритрубная результате используется образования продукта сквозных техническом отверстий, пропуска свищей в сдвигу теле систем трубопровода и сочетание выхода случаи транспортируемой закалки продукции в позволяет окружающую радиоактивных среду. имеются Также контроль загрязнение результатам атмосферы остаточного происходит снарядов при уплотнения плановых оборудование основах давлении объектов своевременная подготовки углерод нефти и следующие газа и ультразвуковой опорожнение челябинский технологических приборы трубопроводов.
нефтегазовым Для самым защиты коэффициент атмосферы расстоянии от циклов негативного последствий воздействия анализ токсичный и уменьшает загрязняющих магистральных веществ дефекта проводятся технического следующие магистральные мероприятия:
1. измерении Проверка дефекты оборудования обследования на точных прочность и раза герметичность;
2. поверхностных Неукоснительное дефектов соблюдение типа согласованных воздуха технологических таких режимов установленными работы технологические оборудования;
3. участок Своевременная протяжении замена специалисты уплотнений типа оборудования и газораспределительная запорной уровне арматуры;
4. допускается Проведение разрушения диагностики прочности трубопроводов основными на уровней наличие который утечек и трубопроводов их свойствах устранение.
значительное Воздействия тысяч объекта низкое на подвижная гидросферу
В продольных процессе углерод идентификации контроля дефектов себя по оборудования результатам формуле диагностического трубопровода обследования наибольший магистральных трубы трубопроводов нормативное возможен ориентированных выход эксплуатации скважинной этом продукции в применение грунтовые этой воды, устройства либо очистки водный контроля объект, уровень если технологии авария занимают произошла участках на лишь подводном газа переходе.
работы Для продольных предотвращения могут аварийных полости ситуаций и вызываемую загрязнения плоскости гидросферы окружающей подводные технической переходы и недоброкачественного трубопровод в движения целом опорожнение должен теплое быть пользуясь продиагностирован станции методами результате внутритрубной сварных дефектоскопии, с сети применения результате водолазных контроль дефектоскопических вкладыши работ и положение при надрез помощи микродефекты самодвижущихся мобильных робототехнических импульсный систем.
коэффициент Воздействия включений объекта способам на через литосферу
например При относительная подготовке получение трубопроводов к полуспокойные пропуску следовательно внутритрубных проектное дефектоскопических распространяется снарядов интегральных производят площадных очистку коррозия внутренней должна полости конденсатосборники трубопровода с местоположение применением аварий очистных инспекции скребков. также После безопасности пропуска измерение очистных нормированный скребков в механизмы камеру рабочим приема робототехнических очистных компенсации средств соответствующее поступают относятся внутритрубные регистрируется отложения (землетрясения например, являться парафины, толщины механические кранов примеси, сибирь продукты сталь коррозии и т.д.), трубы которые определение являются давления возможным этот источником снарядов загрязнения напряжения литосферы. радиально Также в импульсов результате стенки ремонтных электрическим работ окружающей образуется результатов большое гост количество капиллярный отходов технология производства.
отраженной Поэтому физических для промиломера защиты ремонт литосферы рабочих от полной загрязнения несколько все дефектов отходы если подлежат джоуля селективному данного сбору и нефте последующей остаточного утилизации в вкладыши соответствии с ржавчины руководящей топливного документацией.
арматура Анализ разнообразием воздействия объектах на секций селитебную свыше зону
удаляют Магистральные долях трубопроводы лишь являются визуального опасными явные производственными потеря объектами, несущей которые воспламенением должны снаряд располагаться поэтому на моделями некотором подобные удалении петровск от трубы жилых цикла зон и вещество объектов получения жизнедеятельности охрана населения с магистральный целью дефектов обеспечения информация безопасной магнитоферрозондовый эксплуатации действием трубопровода и гаситель минимизации готовой последствий в оборудования случае технике аварийной монтажных ситуации пропуска или высокой инцидента.
исследованию Согласно зрение ГОСТ Р 55990–2014 [77], исследуемом на наглядность этапе безопасности проектирования отдельных трасса стенки магистрального молибден трубопровода классификация должна могут быть магистральных расположена сооружений на пенетранта удалении способен не газопровода менее (промышленной при нефтегазовой номинальном неразрушающего диаметре контроля не заземления более 300 коррозии мм):
¬ 150 м зависимости от принцип населенных минимальной пунктов, производственных предприятий и назначения отдельных повреждениях жилых пройденного зданий;
¬ 240 м коррозионного от необходимости железнодорожных и непосредственно автобусных продукции станций и грунта мостов;
¬ 150 м станция от разрушению автомобильных и парафины железных телефонных дорог потоков общего контроля пользования.
невозможно Также препятствовать для грунт обеспечения безопасности и целости трубопровода назначается охранная зона по 25 метров в каждую сторону относительно оси трубопровода. На оси трубопровода устанавливаются специальные информационные и запрещающие таблички на ответственных участках трассы.
ЗАКЛЮЧЕНИЕ
Для диагностики магистральных трубопроводов могут применяться множество методов неразрушающего контроля (вихретоковый, оптический, магнитный, радиоволновой, радиационный, акустический, тепловой). Но наиболее универсальными являются акустический и магнитный методы.
Эти два метода позволяют обнаружить на более ранних стадиях развитие таких видов дефектов, возникающих в процессе эксплуатации газонефтепроводов, как: коррозия металла, эрозионный износ стенок, трещины в сварных швах и основном металле, нарушение защитных свойств изоляционных покрытий, изменение пространственного положения элементов трубопровода. Соответственно акустический и магнитный виды неразрушающего контроля предотвращают – внезапные отказы в работе магистральных трубопроводов, повышают их надежность, эффективность и безопасность при эксплуатации.
И так, мы можем сказать, что применение технической диагностики позволяет обнаружить дефекты различного происхождения, определять их характер и размеры, а, следовательно, появляется возможность классифицировать их по степени опасности и устанавливать очередность ремонта. При этом значительно сокращаются общие объемы работ, так как ремонт магистральных трубопроводов производится выборочно. По результатам приведённых методов диагностики может быть рассчитана вероятность риска в отказе работы и прогнозируется остаточный ресурс трубопроводов.
СПИСОК ИСПОЛЬЗУЕМЫХ ИСТОЧНИКОВ
1. ГОСТ Р ИСО 31000–2019 Менеджмент риска. Принципы и руководство (Переиздание). – Официальное издание. – М. : Стандартинформ, 2021. – [Электронный ресурс]. – Режим доступа: https://docs.cntd.ru/document/1200170125?section=text. – (Дата обращения 06.12.2021).
2. ГОСТ Р 51898–2002 Аспекты безопасности. Правила включения в стандарты. – М. : Стандартинформ, 2018. – 8 с.
3. ГОСТ Р 51901.1 – 2002 Менеджмент риска. Анализ риска технологических систем (с Поправкой). – М. : ИПК Издательство стандартов, 2002. – 24 с.
4. ГОСТ 12.0.003–74. ССБТ. Опасные и вредные производственные факторы. Классификация.
5. ГН 2.2.5.552–96. Предельно допустимые концентрации вредных веществ в воздухе рабочей зоны. Гигиенические нормативы.
6. СН 2.2.4/2.1.8.562–96. Шум на рабочих местах, в помещениях жилых, общественных зданий и на территории жилой застройки.
7. ГОСТ 12.1.003–2014. ССБТ. Шум. Общие требования безопасности.
8. ГОСТ 12.1.029–80. ССБТ. Средства и методы защиты от шума. Классификация.
9. СанПиН 2.2.4.548–96. Гигиенические требования к микроклимату производственных помещений.
10. СП 52.13330.2011. Естественное и искусственное освещение.
11. ГОСТ 12.2.003–74. ССБТ. Оборудование производственное. Общие требования безопасности.
12. ГОСТ Р 12.1.019–2009. ССБТ. Электробезопасность. Общие требования и номенклатура видов защиты.
13. ГОСТ 30852.19–2002 (МЭК 60079–20:1996). Электрооборудование взрывозащищенное. Часть 20. Данные по горючим газам и парам, относящиеся к эксплуатации электрооборудования.
14. ГОСТ Р 55990–2014. Месторождения нефтяные и газонефтяные. Промысловые трубопроводы. Нормы проектирования.
15. ПБ 03–440–02. Правила аттестации персонала в области неразрушающего контроля.
16. Алешин, Н.П. Физические методы неразрушающего контроля сварных соединений : учебник для вузов / Н.П. Алешин – 2–е изд., перераб. и доп. – М. : Инновационное машиностроение, 2019. – 574 с.
17. Ангалев, А. М. Анализ аварий и инцидентов на опасных производственных объектах / А. М. Ангалев // Науч.–техн. сб. РГУ нефти и газа (НИУ) имени И.М. Губкина «Магистральные и промысловые трубопроводы: проектирование, строительство, эксплуатация, ремонт». – 2020. – №2. – С. 8–13.
18. Ангалев, А.М. Анализ дефектов, выявленных при диагностическом сопровождении комплексного ремонта технологических трубопроводов компрессорных станций / А.М. Ангалев, Д.С. Бутусов, А.П. Завьялов, А.И. Мартынов // Газовая промышленность. – 2015. – № S1(720). – С. 88–90.
19. Богданов, Р.И. Особенности проявления коррозионного растрескивания под напряжением магистральных газопроводов на территории Российской Федерации / Р.И. Богданов, И.В. Ряховских, Т.С. Есиев [и др.] // Научно–технический сборник Вести газовой науки. – 2019. – № 3(27). – С. 12–22.
20. Бородин, В.И. Расчетно–экспериментальное обоснование эффективности применения систем мониторинга газопроводов для достоверной оценки их технического состояния / В.И. Бородин, Д.М. Ляпичев, Р.Е. Шепелев, Д.П. Никулина // Оборудование и технологии для нефтегазового комплекса. – 2019. – №2 (110). – С. 28–33.
21. Будзуляк, Б.В. Оценка надежности технологических трубопроводов в рамках системы управления техническим состоянием и целостностью технологических трубопроводов и оборудования площадных объектов / Б.В. Будзуляк, А.П. Завьялов, Р.М. Имансакипов // Транспорт и хранение нефтепродуктов и углеводородного сырья. – 2018. – № 3. – С. 45–48.
22. Васильев, Г.Г. Деформационный мониторинг строительных конструкций площадочных объектов нефтегазового комплекса на многолетнемерзлых грунтах / Г.Г. Васильев, А.А. Джалябов, И.А. Леонович // Транспорт и хранение нефтепродуктов и углеводородного сырья. – 2020. – № 5–6. – С. 34–39.
23. Власова, Л. В. Анализ и оценка природных рисков для объектов ЕСГ с использованием перспективных направлений геоинформационных технологий / Л. В. Власова, Г. С. Ракитина, С. И. Долгов // Газовая промышленность. – 2018. – № 4(689). – С. 54–58.
24. Годовой отчет ПАО «Газпром» за 2020 год [Электронный ресурс].– Режим доступа: https://www.gazprom.ru/investors/disclosure/reports/2020/– Заглавие с экрана. – (Дата обращения 06.05.2022).
25. Гольдзон, И.А. О перспективах использования систем автоматизированного контроля технического состояния оборудования объектов ТЭК с использованием беспилотных технологий / И.А. Гольдзон, А.П. Завьялов, А.С. Лопатин // Автоматизация, телемеханизация и связь в нефтяной промышленности. – 2019. – № 6(551). – С. 25–30.
26. Завьялов, А. П. Анализ современных тенденций развития систем ремонтно–технического и диагностического обслуживания нефтегазовых производств / А. П. Завьялов // Оборудование и технологии для нефтегазового комплекса. – 2018. – № 6. – С. 67–72.
27. Завьялов, А.П. Анализ современных тенденций развития систем ремонтно–технического и диагностического обслуживания нефтегазовых производств / А.П. Завьялов // Оборудование и технологии для нефтегазового комплекса. – 2018. – № 6. – С. 67–72.
28. Комардинкин, В.П. Анализ отказов оборудования «высокой стороны» компрессорных цехов северных регионов / В.П. Комардинкин, В.А. Якубович // Диагностика–99. Диагностика энергомеханического оборудования и надежность компрессорных станций: сб. тр. науч.–практич. конф. – М.: ООО «ИРЦ Газпром». – С. 3–17.
29. Лопатин, А.С. Оценка параметров надежности магистральных газопроводов, испытывающих воздействие непроектных нагрузок / А.С. Лопатин, С.И. Егоров, А.П. Завьялов, К.Б. Гусейнов. – М. : РГУ нефти и газа имени И.М. Губкина, 2015. – 95 с.
30. Лукъянчиков, М. И. О методологии прогнозирования возможного типа (природы) аварии на магистральных трубопроводах / М.И. Лукъянчиков, А.Б. Докутович, Ю.В. Немчин [и др.] // Труды РГУ нефти и газа имени И.М. Губкина. – 2021. – № 1(302). – С. 90–103.
31. Ляпичев, Д.М. Мониторинг напряженного состояния газопроводов как средство предотвращения их коррозионного растрескивания / Д.М. Ляпичев, Д.П. Никулина, М.М. Адмакин // Науч.–техн. сб. РГУ нефти и газа (НИУ) имени И.М. Губкина «Магистральные и промысловые трубопроводы: проектирование, строительство, эксплуатация, ремонт». – 2018. – № 2. – С. 22–27.
32. Ляпичев, Д.М. Совершенствование методов обеспечения промышленной безопасности компрессорных станций / Д.М. Ляпичев, Д.П. Никулина // Науч.–техн. сб. РГУ нефти и газа имени И.М. Губкина «Магистральные и промысловые трубопроводы: проектирование, строительство, эксплуатация, ремонт». – 2017. – № 1. – С. 49–53.
33. Ляпичев, Д.М. Совершенствование системы диагностического обслуживания объектов газовой промышленности России / Д.М. Ляпичев, И.С. Степанчук, А. И. Мартынов, А. П. Завьялов // Оборудование и технологии для нефтегазового комплекса. – 2019. – № 2(110). – С. 14–18.
34. Никулина, Д.П. Автоматизированный мониторинг и диагностика компрессорных станций / Д.П. Никулина // Науч.–техн. сб. РГУ нефти и газа (НИУ) имени И.М. Губкина «Магистральные и промысловые трубопроводы: проектирование, строительство, эксплуатация, ремонт». – 2019. – № 1. – С. 70–78.
35. Перов, С.Л. Технические решения по повышению надежности технологических трубопроводов УПГТ / С.Л. Перов, А.В. Сорокин // Газовая промышленность. – 2017. – № 1(747). – С. 68–73.
36. Салюков, В.В. Магистральные газопроводы. Диагностика и управление техническим состоянием / В.В. Салюков, В.В. Харионовский. – М. : Недра, 2016. – 213 с.
37. Толстихин, Ю.Ю. Разработка и внедрение комплексного мониторинга технического состояния зданий и сооружений в ООО «Газпром трансгаз Москва» / Ю.Ю. Толстихин, П.И. Анищенко, Ф.В. Блинов, Д.В. Егудкин, А.А. Савицын // Газовая промышленность. – 2018. – №8 (772). – С. 106–110.
38. Тухбатуллин, Ф.Г. О коррозионном растрескивании под напряжением продольного и поперечного направлений / Ф.Г. Тухбатуллин, Р.М. Аскаров, А.А. Назарова // Транспорт и хранение нефтепродуктов и углеводородного сырья. – 2021. – № 2–3. – С. 10–17.
39. Харионовский, В. В. Магистральные газопроводы: развитие диагностических работ / В. В. Харионовский // Газовая промышленность. – 2018. – № 2(764). – С. 56–60.
40. Чучкалов, М. В. Разработка методов выявления, торможения и предотвращения коррозионного растрескивания под напряжением на магистральных газопроводах : специальность 25.00.19 «Строительство и эксплуатация нефтегазопроводов, баз и хранилищ» : диссертация на соискание ученой степени доктора технических наук / Чучкалов Михаил Владимирович. – Уфа, 2018. – 364 с.
41. Шипилов, А.В. Обеспечение безопасной эксплуатации трубопроводных обвязок компрессорных станций с применением отечественных внутритрубных диагностических комплексов / А.В. Шипилов, Д.А. Гурин, А.Н. Пошелюзный [и др.] // Газовая промышленность. – 2016. – №737. – С. 47–53.
или напишите нам прямо сейчас:
⚠️ Пожалуйста, пишите в MAX или заполните форму выше.
В России Telegram и WhatsApp блокируют - сообщения могут не дойти.
