или напишите нам прямо сейчас:
⚠️ Пожалуйста, пишите в MAX или заполните форму выше.
В России Telegram и WhatsApp блокируют - сообщения могут не дойти.
РАСЧЕТ СТАТИЧЕСКИХ СИЛ СОПРОТИВЛЕНИЙ И ВЫБОР ЭЛЕКТРОДВИГАТЕЛЯ
2.1 Расчет нагрузок механизма тележки
или напишите нам прямо сейчас:
⚠️ Пожалуйста, пишите в MAX или заполните форму выше.
В России Telegram и WhatsApp блокируют - сообщения могут не дойти.
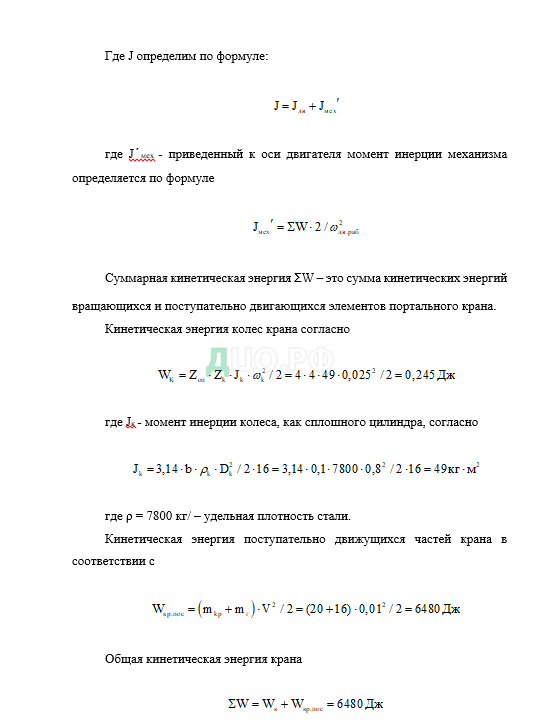
Для предварительного выбора двигателя необходимо произвести расчет статической мощности механизма крана относительно входного вала редуктора. Для этого требуется последовательно рассчитать максимальную нагрузку на опору, определить по справочнику диаметр колеса, рассчитать количество ходовых колёс, рассчитать силу скатывания и силу нормального давления колеса на рельс, мощности, необходимые для преодоления силы трения в подшипниках, силы трения качения колеса по рельсу, мощность для преодоления ветровой нагрузки.
Максимальная нагрузка на опору:
где kнр=1,6 — коэффициент неравномерности распределения нагрузки,
zоп – количество опор крана;
Число ходовых колес в балансировочной тележке:
Принимаем число ходовых колес в балансировочной тележке Zк = 4.
При нагрузке 20-50 кН на колесо принимаем двухребордное колесо с диаметром Dк = 0,4 м и толщиной 0,1 м.
Сила нормального давления на рельсы крана с грузом
Мощность, необходимая для преодоления силы трения в подшипниках
ωк – угловая скорость колеса:
Мощность, необходимая для преодоления силы трения колеса по рельсу
где μ=0,4 м — коэффициент трения качения колеса по рельсу.
Суммарная мощность, необходимая для преодоления сил трения
где С – коэффициент, учитывающий дополнительные сопротивления в ребордах и ступицах колес при перекосах (для подшипников качения С=2,5).
Ветровая нагрузка на кран
где p1 – распределенная ветровая нагрузка на единицу расчетной наветренной площади (p1 = 250 Па/м2).
Мощность, необходимая для преодоления ветровой нагрузки
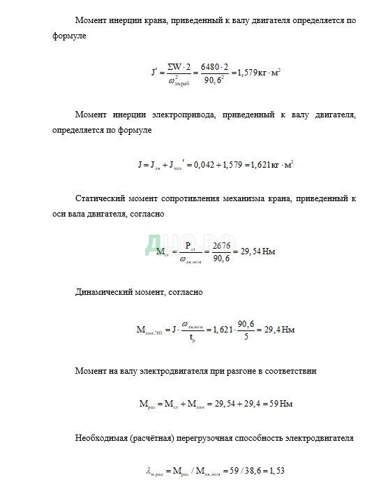
Статическая мощность, развиваемая электродвигателем
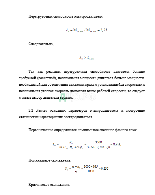
По полученной мощности и угловой скорости по каталогу [2] выбираем двигатель МТКН 111-6, 380 В, 50 Гц, мощностью 3500 Вт, номинальная скорость 865 об/мин.
В таблице 2.1 приведены основные технические характеристики электродвигателя.
Таблица 2.1 Параметры электродвигателя
| Наименование величины | Об. | Величина | Единицы измерения |
| Частота | f1 | 50 | Гц |
| Число фаз | m | 3 | |
| Мощность | P2 | 3500 | Вт |
| Фазное напряжение | U1n | 220 | В |
| Линейное напряжение | Us | 380 | В |
| Синхронная скорость | n1 | 1000 | Об/мин |
| Номинальная скорость | n2 | 865 | Об/мин |
| Число пар полюсов | p0 | 3 | — |
| Номинальный коэффициент полезного действия (КПД) | ηH | 0,745 | — |
| Момент инерции ротора | JДВ | 0,042 | Кг∙м2 |
| Номинальный коэффициент мощности | cosφH | 0,8 | — |
| Кратность пускового тока | ik | 6,5 | — |
| Перегрузочная способность по моменту | mk | 2,75 | — |
Номинальная угловая частота вращения двигателя







2.3 Выбор частотного преобразователя
Выбор преобразователя частоты осуществляется, исходя из условий [2]:

Выбираем по условиям преобразователь частоты серии SINAMICS G120 6SL2221-0BE22-UAA0 мощностью 3,5 кВт, данные показаны в таблице 2.2 [8].

Частотный преобразователь SINAMICS G120- преобразователь модульного типа, обладающий широким функционалом. Конструкция устройства включает несколько компонентов (модулей). Основные — это CU (блок управления) и РМ (силовой блок). CU обеспечивает контроль над силовым компонентом, который, в свою очередь, связан с электродвигателем; кроме того, система CU дает возможность использовать разнообразные интерфейсы связи для осуществления контроля и мониторинга состояния электропривода.
Таблица 2.2 — Технические данные преобразователя частоты
| Номинальное напряжение сети | 380…500 В — 15…10 % |
| Номинальных выходной ток | 10 А |
| Мощность двигателя, кВт | 3,5 кВт для тяжелые условия |
| Cтепень защиты | IP20 |
SINAMICS G120 это модульная приводная система, состоящая из двух функциональных блоков.
- управляющий модуль (CU)
- силовой модуль (PM)
Управляющий модуль управляет и контролирует силовой модуль и подключенный двигатель в нескольких типах регулирования по выбору. Он поддерживает связь с локальной или центральной системой управления, а также с устройствами контроля.
Силовой модуль обеспечивает питание двигателя в диапазоне мощностей от 0,37 кВт до 250 кВт.
Различные защитные функции обеспечивают надежную защиту для силового модуля и двигателя.
Функциональные особенности частотника Sinamics G120
- Энергоэффективное векторное управление со встроенным калькулятором
- Автоматическое уменьшение потока с U/f ECO
- Надежность, простое и быстрое программное параметрирование
- Высокая удельная мощность
- Простой монтаж и эксплуатация в ограниченном пространстве
- Функция «клонирования» через BOP-2, IOP, карту SD или USB-разъем
- Safety Integrated (STO)
- Лакированные электронные платы
- Эксплуатация при температуре 60 °C
Схема подключения аналоговых и цифровых входов и выходов преобразователя частоты показана на рисунке 2.7. Источник питания является трехфазная сеть 380 В, 50 Гц, которая подключается через автоматический выключатель. Преобразователь частоты имеет аналоговые и цифровые входы/выходы, которые позволяют подключить элементы управления: кнопки, реле, датчики, потенциометр. Стандартный порт RS 485 служит для связи ПЧ с компьютером.
Для питания используется либо внешний источник напряжения 24 В, или внутренний источник (вход X124).
Через порты Х126 и Х127 можно подключить PROFIBUS и LAN.
Х122 разъем цифровых входов и выходов.
Рисунок 2.3 – Схема подключения преобразователя частоты
2.4 Выбор оборудования и устройств защиты
Для защиты преобразователя частоты выбираем автоматический выключатель серии А3700 с тепловым и электромагнитным расцепителями. Требуемый автоматический выключатель должен удовлетворять следующим условиям:
Номинальное напряжение Uнвыкл ≥ Uнсети= 380 В;
Номинальный ток выключателя Iнвыкл ≥ I1л =10 А
Уставка по току срабатывания
– теплового расцепителя
Iт ≥ 1,25I1л =1,25*10=12,5 А
Указанным условиям удовлетворяет автоматический выключатель типа BA88-32 фирмы IEK со следующими номинальными параметрами: Uн.выкл=380 В, Iн.выкл=16 А.
В данной схеме электропривода (рис.2.8) переменного тока предохранители установлены для защиты цепи управления. Выбирая предохранители для защиты цепи управления, будем ориентироваться на значения пусковой мощности, потребляемой обмоткой магнитного пускателя, и ее номинальной мощности в режиме удержания. При этом следует отметить, что в каждый момент времени (пуск, торможение, реверс) работает только одна контактная группа.
Iном.в ≥ Iпуск/(1,6÷2,0)
Iном.в=(6,5*8,9)/2=29А
Таким образом, выбираем слаботочные предохранители на номинальное напряжение 380 В серии ПH-2-40, рассчитанные на номинальный ток Iном = 40 А.
Рисунок 2.4 – Схема электрическая принципиальная
Сетевой дроссель цепи переменного тока применяется для подавления гармоник (гармонических составляющих токов и напряжений) со стороны питающей сети, сводит к минимуму дополнительные тепловыделения, возникающие при работе преобразователя, и вероятность возникновения всевозможных сбоев в работе оборудования, вызываемых нестабильностью питающей сети. Рекомендуется устанавливать, если мощность питающей сети в десятки раз превышает мощность ЧП или при наличии в питающей сети помех от более мощных устройств. Использование сетевого дросселя цепи переменного тока существенно влияет на форму потребляемого преобразователем тока и значительно приближает его к синусоидальной, существенно ослабляет броски напряжения в сети при включении или выключении крупных потребителей, продлевается срок службы конденсаторов промежуточного контура, надежность преобразователя увеличивается в 5 – 7 раз. При использовании сетевого дросселя цепи переменного тока ограничивается скорость нарастания тока, если преобразователь по каким-либо причинам вышел из строя, при этом успевает сработать входной автомат отключения питания, и повреждения оказываются минимальными, и, как следствие, более дешевый ремонт.
Выбираем дроссель серии ISF-55/113-4 с номинальным током 25 А, 380 B, 50 Гц.
Рисунок 2.5 – Дроссель ФС, вид общий
Для питания выбираем провод 2,5 мм2, медный, серии ВВГн, с длительно допустимым током 29 А.
Программируемый логический контроллер SIMATIC S7-300 — предназначен для построения систем автоматизации низкой и средней степени сложности. Модульная конструкция контроллера S7-300, работа с естественным охлаждением, возможность применения структур локального и распределенного ввода-вывода, широкие коммуникационные возможности, множество функций, поддерживаемых на уровне операционной системы, высокое удобство эксплуатации и обслуживания обеспечивают возможность получения оптимальных решений для построения систем автоматического управления технологическими процессами в различных областях промышленного производства.
В таблице 2.2 приведена спецификация выбранного оборудования.
Таблица 2.2 Спецификация выбранного оборудования
| № | Об. | Наименование | Описание | Прим |
| 1 | М1 | Электродвигатель | МТКН 111-6, 3,5 кВт | |
| 2 | А1 | Преобразователь частоты | SINAMICS G120, 3,5 кВт | |
| 3 | QF1 | Автоматический выключатель | ВА88-32, фирмы IEK, 16 A | |
| 4 | FU | Предохранитель | ПН-2-40 | |
| 5 | A2 | Дроссель | ISF-55/113-4 с номинальным током 25 А, 380 B, 50 Гц | |
| 6 | — | Провод | ВВГнг, 2,5 мм2 | |
| 7 | A3 | Контроллер | Simatic S7-300 |
Использование нескольких типов центральных процессоров различной производительности, наличие широкой гаммы модулей ввода-вывода дискретных и аналоговых сигналов, функциональных модулей и коммуникационных процессоров повышает эффективность применения контроллеров SIMATIC S7-300.
Программируемые контроллеры Siemens SIMATIC S7-300 имеют модульную конструкцию и состоят из таких элементов:
— Центральные процессоры — Модуль центрального процессора (CPU). В зависимости от сложности задачи в контроллерах могут быть использованы различные типы центральных процессоров, которые отличаются производительностью, размером памяти, наличием или отсутствием встроенных входов-выходов и специальных функций, количеством и типом встроенных коммуникационных интерфейсов и т.д.
— Блоки питания — Блоки питания (PS), обеспечивают питание контроллера от сети переменного тока напряжением 120/230 В или от источника постоянного тока напряжением 24/48/60/110 В.
— Сигнальные модули SM — Сигнальные модули (SM), предназначены для ввода и вывода дискретных или аналоговых сигналов с различными электрическими и временными параметрами.
— Коммуникационные модули — Коммуникационные процессоры (CP) обеспечивают возможность подключения к сетям PROFIBUS, Industrial Ethernet, AS-Interface или организации связи по PtP (point to point) интерфейсу.
— Функциональные модули — Функциональные модули (FM), могут самостоятельно решать задачи автоматического регулирования, позиционирования, обработки сигналов. Функциональные модули снабжены встроенным микропроцессором и выполняют возложенные на них функции даже в случае отказа центрального процессора программируемого логического контроллера.
— Интерфейсные модули — Интерфейсные модули (IM), обеспечивают возможность подключения к базовому блоку (стойка с CPU) стоек расширения ввода-вывода. Программируемые контроллеры Siemens SIMATIC S7-300 позволяют использовать в своем составе до 32 сигнальных и функциональных модулей, а также коммуникационных процессоров, распределенных по 4 монтажным стойкам. Все модули работают с естественным охлаждением.
Рисунок 2.6 – Контроллер Simatic S7-300
Программирование ПЛК производится так же с помощью Simatic Manager, обеспечивающий написание программ в трех редакторах:
LAD (Ladder Diagram) — релейные диаграммы. Редактор отображает программу в графическом представлении, похожем на электрическую монтажную схему. Логические схемы позволяют программе имитировать протекание электрического тока от источника напряжения через ряд логических условий на входах, которые активизируют условия на выходах. Источником напряжения выступает шина, находящаяся слева.
Основными элементами являются нормально замкнутые и нормально разомкнутые контакты.
Рис.2.7 – Фрагмент программы
или напишите нам прямо сейчас:
⚠️ Пожалуйста, пишите в MAX или заполните форму выше.
В России Telegram и WhatsApp блокируют - сообщения могут не дойти.
