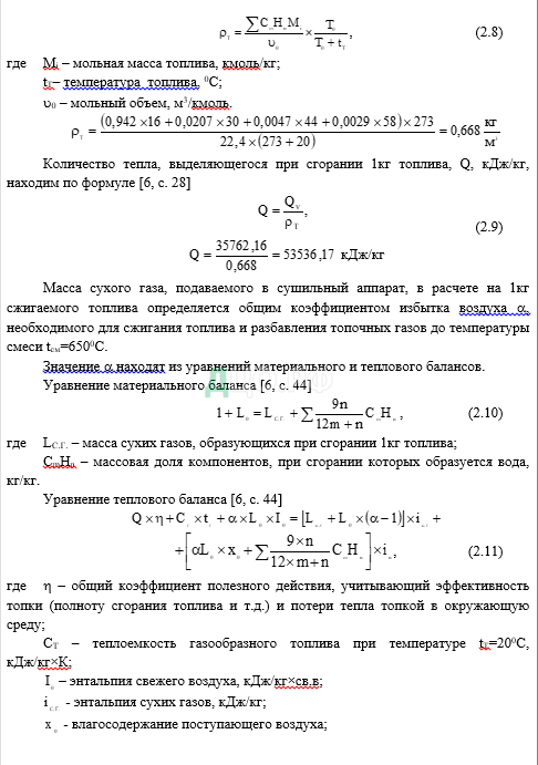
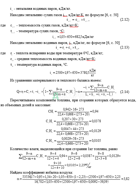
2 РАСЧЕТНАЯ ЧАСТЬ
2.1 Материальный расчет и материальный баланс











2.4 Подбор вспомогательного оборудования
Вспомогательное оборудование отделения сушки представлено в таблице 2.4.
Таблица 2.4 – Вспомогательное оборудование отделения сушки
| Наименование оборудования или технических устройств | Материал, способ защиты | Техническая характеристика |
| Конвейер ленточный | Металлоконструкции — сталь углеродистая. Защитное лакокрасочное покрытие. Конвейерная лента — резинотканевая. | N= 75 кВт; L= 78,0 м, В=1000мм |
| Конвейер ленточный | Металлоконструкции — сталь углеродистая. Защитное лакокрасочное покрытие. Конвейерная лента — резинотканевая. | N= 75 кВт; L= 81,2 м, В= 1000мм |
| Конвейер ленточный | Металлоконструкции — сталь углеродистая. Защитное лакокрасочное покрытие. Конвейерная лента — резинотканевая. | N= 55 кВт; L= 103,4 м, В=1000мм |
| Конвейер ленточный | Металлоконструкции — сталь углеродистая. Защитное лакокрасочное покрытие. Конвейерная лента — резинотканевая. | N= 55 кВт; L= 103,4 м, В= 1000мм |
| Бункер | Металлоконструкции — сталь углеродистая. Защитное лакокрасочное покрытие. | объём 35м3; размеры: ШхДхВ 2,9х4,4х6,2м |
| Горелка газовая Oilon GT-18K | Сталь 253MA/AISI316 | Q=15100 нм3/ч; М=14 МВт; |
| Вентилятор свежего воздуха Scheuch vkd 45-0800-hbl4 gr360 | Сталь 1.0038. Защитное лакокрасочное покрытие | Q=66000 м3/ч; N=355 кВт |
| Вентилятор воздуха на горение Scheuch vkd 31 0355 hd 29 k:0,95 | Сталь 1.0038. Защитное лакокрасочное покрыт | Q=14300 м3/ч; N=132 кВт |
| Вентилятор отработанного воздуха Scheuch vkd 63-1120-hcl4 gl 135 | Сталь 1.0038. Защитное лакокрасочное покрытие | Q= 132000 м3/ч; N=355 кВт |
| Продолжение таблицы 2.4 | ||
| Наименование оборудования или технических устройств | Материал, способ защиты | Техническая характеристика |
| Ячейковый питатель Jaudf ZS Vario 630×630/900 | Сталь 1.0038. Защитное лакокрасочное покрытие | Q=125 т/ч; N=2,2 кВт |
| Элеватор ковшовый EMDE BWK500х32000АА-К1 | Сталь нержавеющая. Защитное лакокрасочное покрытие | Производительность 125-150т/ч, наполнение около 62%, скорость цепи 1,4 м/с, высота между осями 32000мм, Ширина ковша 500мм, Расстояние между ковшами |
| Охладитель MOSMAN | Материал 316/254 SMO. Лакокрасочное покрытие отсутствует. | Производительность: вода 118м3/ч, соль 130т/ч; давление: раб.-4bar, расчёт.-6bar, max-10bar; температура воды до 50°С, соли до 120°С; Размеры: 10200х1560х1680. Три блока пластин: 1 — 50шт, 2 — 49шт, 3 — 50шт. |
| Смеситель BHS MFKG 0520 | Сталь углеродистая. Защитное лакокрасочное покрытие | Q=50 т/ч; N=37 кВт |
| Конвейер ленточный | Металлоконструкции — сталь углеродистая. Защитное лакокрасочное покрытие. Конвейерная лента — резинотканевая. | №= 160 кВт, L= 328,5 м; В= 1000м |
| Продолжение таблицы 2.4 | ||
| Наименование оборудования или технических устройств | Материал, способ защиты | Техническая характеристика |
| Конвейер ленточный | Металлоконструкции — сталь углеродистая. Защитное лакокрасочное покрытие. Конвейерная лента — резинотканевая. | N= 160 кВт, L= 328,5 м; В= 1000мм |
| Насос технологический WARMAN 2/1,5 В-АН | Сталь нержавеющая. Защитное лакокрасочное покрытие | Q= 20 м3/ч; N= 15 кВт |
| Циклон Binder+Co | Сталь 1.0038. Защитное лакокрасочное покрытие | Q=63700 м3/ч |
| Фильтр рукавный Scheuch sfdw 05/12-d-05 | Сталь нержавеющая. Защитное лакокрасочное покрытие | Пропускная способность 24950м3/ч. Рабочая температура 80°C, площадь фильтра 315 м2, кол-во рукавов 180 шт., длина рукава 3,375м; материал фильтов PE 550-CS17, Сжатый воздух P=6 bar, F=30 Nm³/h; эффективность 99% |
| Скруббер MikroPul MRS | Металлоконструкции — сталь углеродистая. Корпус — стеклопластик GFK. Защитное лакокрасочное покрытие | Q=110442 м3/ч=70684 нм3/ч; N=18,5 кВт |
