или напишите нам прямо сейчас:
⚠️ Пожалуйста, пишите в MAX или заполните форму выше.
В России Telegram и WhatsApp блокируют - сообщения могут не дойти.
2. СПЕЦИАЛЬНАЯ ЧАСТЬ
2.1 Вешнее электроснабжения системы собственных нужд
котлотурбинного цеха №1
2.1.1 Схема электроснабжения
Система собственных нужд котлотурбинного цеха осуществляет электроснабжение технологических систем нормальной эксплуатации, систем важных для безопасности, систем безопасности, систем управления и контроля парогенераторной и турбогенераторной установок, обеспечивающих:
— работу в нормальных условиях эксплуатации;
— сохранность основного оборудования при потере рабочих и резервных источников питания;
— контроль за состоянием парогенераторной и турбогенераторной установок и необходимое управление и контроль за выполнением основных функций безопасности в случае потери внешних источников электроснабжения рабочих и резервных. Для питания потребителей собственных нужд (с.н.) цеха, а также вспомогательных сооружений промплощадки, предусматривается установка двух спаренных рабочих трансформаторов с расщепленными обмотками низкого напряжения 35/6,3-6.3 кВ. Рабочие трансформаторы с.н. подключаются к ответвлению от блока «генератор-трансформатор» между генераторным выключателем и трансформатором.
Ввод рабочего питания с.н. от трансформаторов 4BBT01, 4BBT02 осуществляется на 4 секции РУСН-6 кВ — 4BBA, 4BBB, 4BBC, 4BBD. Объединенные секции 4BBA, 4BBB, 4BBC, 4BBD располагаются в этажерке электроустройств машзала.
По классификации СНЭ в соответствии с НП-001-97 (ОПБ-88/97) относится к классу безопасности 4H и к третьей категории сейсмостойкости по НП-031-01.
К секциям н.э. 4BBA, 4BBB, 4BBC, 4BBD подключены: потребители-электродвигатели механизмов, понижающие трансформаторы 6/0,4кВ.
Через понижающие трансформаторы 6/0,4кВ запитаны блочные секции PУCH-0,4кВ турбинного, парогенераторного отделений, а также щиты электрообогрева 0,4кВ.
Все секции PУCH 6 кВ и 0.4 кВ н.э. обеспечены резервированием от резервных трансформаторов посредством автоматического ввода резервного питания (ABP).
или напишите нам прямо сейчас:
⚠️ Пожалуйста, пишите в MAX или заполните форму выше.
В России Telegram и WhatsApp блокируют - сообщения могут не дойти.
2.1.1 Расчет электрических нагрузок
Электрические нагрузки систем электроснабжения определяют для выбора числа и мощности силовых трансформаторов, мощности и места подключения компенсирующих устройств, выбора и проверки токоведущих элементов по условиям допустимого нагрева, расчёта потерь и колебании напряжения и выбора защиты.
Под максимальной (расчётной) нагрузкой понимают наибольшее значение нагрузки элементов системы электроснабжения (СЭС), усреднённое на интервале времени, за которое температура этих элементов достигает установившегося значения.
В данном разделе расчёт электрических нагрузок производим методом коэффициента спроса. Поскольку к подстанции электроснабжения собственных нужд подключаются потребители 1 категории, то принимаем схему электроснабжения с неявным резервированием с двумя секциями шин.
При распределении потребителей по секциям ГПП необходимо учесть, чтобы суммарная мощность электроприемников 1 секции была приблизительно равна суммарной мощности 2 секции.
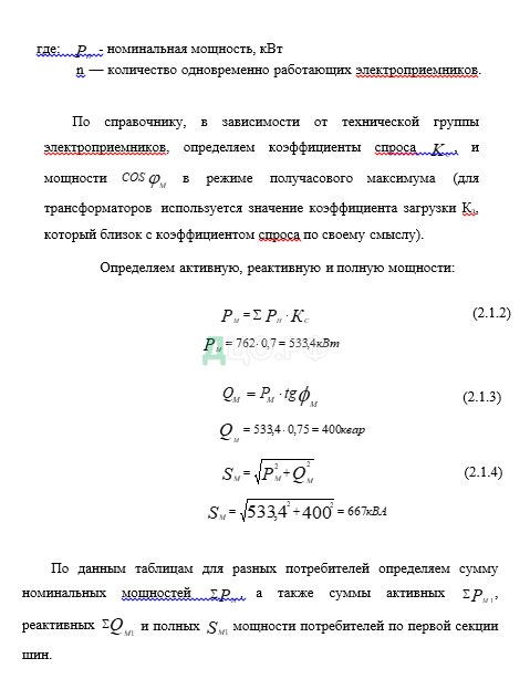
Суммарная номинальная мощность одновременно работающих электроприемников:



Таблица 2.1.1. Формуляр нагрузок потребителей по секциям
|
№ | Наименование технологической группы электроприемников | Номинальная мощность Электроприемников Рн /Ѕн кВт | Кол-во электроприемников n, шт. | Суммарная мощность Потребителей Рн /Ѕн, кВт | Расчетные коэффициенты | Расчетная мощность | Ожидаемый годовой расход энергии | |||||
| Спроса Кс | Моірііости cos φ | Рм. кВт | Qм квар | Ѕм, кВА | Тм, ч/г ОД |
Wa, МВТ\ч | W p, Мвар\ч | |||||
| 1 секция | ||||||||||||
| 1 | 4BEA | 762 | 1 | 762 | 0,7 | 0,8 | 533,4 | 400 | 667 | |||
| 2 | 4BDA | 825 | 1 | 825 | 0,7 | 0,8 | 577,5 | 433 | 721 | |||
| 3 | 4BFN | 692 | 1 | 692 | 0,7 | 0,78 | 484,4 | 388 | 621 | |||
| 4 | 4BFA | 655 | 1 | 655 | 0,7 | 0,76 | 458,5 | 392 | 603 | |||
| 5 | 4BHA | 723 | 1 | 723 | 0,7 | 0,8 | 506 | 379,5 | 633 | |||
| 6 | 4BHE | 712 | 1 | 712 | 0,7 | 0,82 | 498,4 | 349 | 608 | |||
| 7 | 4BHJ | 823 | 1 | 823 | 0,7 | 0,84 | 576 | 374,4 | 687 | |||
| 8 | 4BHN | 764 | 1 | 764 | 0,7 | 0,8 | 534,8 | 401 | 668 | |||
| 9 | 4BFE | 632 | 1 | 632 | 0,7 | 0,75 | 442,4 | 389 | 589 | |||
| 10 | 4BCA | 580 | 1 | 580 | 0,7 | 0,78 | 406 | 325 | 520 | |||
| ИTOГO ПО ІІЕРВОИ СЕКЦИИ: | 5017,4 | 3831 | 6317 | |||||||||
| С учетом разновременности максимума: | 4516 | 3831 | 5922 | |||||||||
| С учетом компенсации 2-мя конденсаторными батареями УКЈІ-6,3-1350У3 | 4516 | 1131 | 4656 | |||||||||
| 2 секция | ||||||||||||
| l | 4BFF | 654 | 1 | 654 | 0,7 | 0,8 | 457,8 | 343 | 572 | |||
| 2 | 4BFK | 847 | 1 | 847 | 0,7 | 0,8 | 593 | 445 | 741 | |||
| 3 | 4BFB | 742 | 1 | 742 | 0,7 | 0,78 | 519,4 | 416 | 665 | |||
| 4 | 4BKB | 678 | 1 | 678 | 0,7 | 0,76 | 474,6 | 406 | 625 | |||
| 5 | 4BHB | 695 | 1 | 695 | 0,7 | 0,8 | 483,5 | 416 | 640 | |||
| 6 | 4BHF | 716 | 1 | 716 | 0,7 | 0,82 | 501 | 351 | 612 | |||
| 7 | 4BHK | 800 | 1 | 800 | 0,7 | 0,84 | 560 | 364 | 668 | |||
| 8 | 4BHP | 635 | 1 | 635 | 0,7 | 0,8 | 444,5 | 333,4 | 556 | |||
| 9 | 4BFP | 702 | 1 | 702 | 0,7 | 0,75 | 491,4 | 432 | 654 | |||
| 10 | 4BCB | 658 | 1 | 658 | 0,7 | 0,78 | 461 | 369 | 590 | |||
| ИТОГО ПО ВТОРОИ СЕКЦИИ: | 4989,2 | 3875,4 | 6323 | |||||||||
| С учетом разновременности максимума : | 4490 | 387534 | 593 l | |||||||||
| С учетом компенсации 2-мя конденсаторными батареями УКЈІ-6,3-1350У3 | 4490 | 1175,4 | 4641 | |||||||||
Продолжение таблицы 2.1.1
| 3 секция | ||||||||||||||||
| 1 | 4BDN | 692 | 1 | 692 | 0,7 | 0,8 | 484,4 | 363,3 | 606 | |||||||
| 2 | 4BFQ | 655 | 1 | 655 | 0,7 | 0,8 | 458,5 | 344 | 573 | |||||||
| 3 | 4BFG | 723 | 1 | 723 | 0,7 | 0,78 | 506,1 | 405 | 648 | |||||||
| 4 | 4BFC | 712 | 1 | 712 | 0,7 | 0,8 | 498,4 | 374 | 623 | |||||||
| 5 | 4BHG | 823 | 1 | 823 | 0,7 | 0,8 | 576 | 432 | 720 | |||||||
| 6 | 4BHL | 764 | 1 | 764 | 0,7 | 0,78 | 534,8 | 428 | 685 | |||||||
| 7 | 4BHQ | 702 | 1 | 702 | 0,7 | 0,76 | 491 | 420 | 646 | |||||||
| 8 | 4BEC | 687 | 1 | 687 | 0,7 | 0,8 | 481 | 361 | 601 | |||||||
| 9 | 4BCC | 806 | 1 | 806 | 0,7 | 0,8 | 564,2 | 423 | 705 | |||||||
| ИTOГO ПО ТРЕТЬЕЙ СЕКЦИИ: | 3594 | 3550 | 5806 | |||||||||||||
| С учетом разновременности максимума: | 4135 | 3550 | 5450 | |||||||||||||
| С учетом компенсации 2-мя конденсаторными батареями УКЈІ-6,3-1350У3 | 4135 | 850 | 4221 | |||||||||||||
| 4 секция | ||||||||||||||||
| l | 4BFR | 678 | 1 | 678 | 0,7 | 0,77 | 474.6 | 406 | 625 | |||||||
| 2 | 4BFH | 695 | 1 | 695 | 0,7 | 0,8 | 486.5 | 365 | 608 | |||||||
| 3 | 4BFM | 716 | 1 | 716 | 0,7 | 0,78 | 501 | 401 | 642 | |||||||
| 4 | 4BFD | 800 | 1 | 800 | 0,7 | 0,76 | 560 | 479 | 737 | |||||||
| 5 | 4BHD | 635 | 1 | 635 | 0,7 | 0,8 | 445 | 333 | 556 | |||||||
| 6 | 4BHH | 702 | 1 | 702 | 0,7 | 0,8 | 491 | 369 | 615 | |||||||
| 7 | 4BKD | 687 | 1 | 687 | 0,7 | 0,8 | 481 | 361 | 601 | |||||||
| 8 | 4BCD | 806 | 1 | 806 | 0,7 | 0,78 | 562 | 451 | 723 | |||||||
| ИТОГО ПО ЧЕТВЕРТОЙ СЕКЦИИ: | 4003,1 | 3166 | 5107 | |||||||||||||
| С учетом разновременности максимума : | 3603 | 3166 | 4796 | |||||||||||||
| С учетом компенсации 2-мя конденсаторными батареями УКЈІ-6,3-1350У3 | 3603 | 4658 | 3633 | |||||||||||||
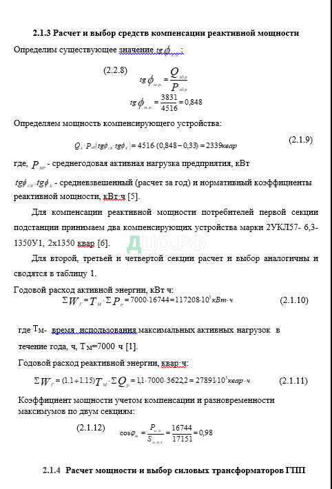
| ИТОГО ПО ГПП | 16744 | 3622,2 | 17151 | 7000 11 | 117208 | 1788 1 | ||||||||||















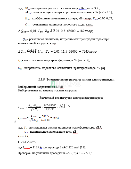
2.1.9 Конструктивное выполнение оборудования подстанции
Подстанцией называется электроустановка, служащая для преобразования и распределения электроэнергии и состоящая из трансформаторов или других преобразователей энергии, распределительных устройств (РУ) и при необходимости вспомогательных устройств (аккумуляторных батарей или других источников питания вторичных цепей). Наиболее характерными для промышленных предприятий являются трансформаторные подстанции.
Главная понизительная подстанции выполнена из распределительных устройств низшего и высшего напряжения.
Распределительное устройство высшего напряжения (35 кВ) на ГПП выполнено в открытом исполнении. Применение OPУ уменьшает стоимость и сокращает сроки сооружения подстанции.
Для опорных конструкций в OPУ используют металл. Ошиновка выполняется гибким проводом, который с помощью гирлянд изоляторов крепится к опорам. Контактные соединения осуществляют сваркой.
Конструкция OPУ обеспечивает свободный доступ к трансформатору при эксплуатации. Соединение трансформатора с распредустройством низшего напряжения выполнено пакетом шин (токопроводом).
На OPУ устанавливается оборудование высшего напряжения: трансформаторы, масляные выключатели, разъединители, разрядники.
Распределительное устройство низшего напряжения выполнено закрытым. Комплектные распределительные устройства изготавливают на предприятиях электропромышленности и электромонтажных организациях в виде камер типа KPУ 2-10.
Устройства комплектные распределительные KPУ-2-10 предназначено для работы в электрических установках трёхфазного переменного тока частоты 50 Гц напряжением 6 и 10 кВ для систем с изолированной нейтралью или заземленной через дугогасящий реактор нейтралью. Шкафы KPУ-2-10 изготавливаются для нужд народного хозяйства и для поставки на экспорт.
Структура условного обозначения KPУ 2-10
КРУ- 2-10-31,5-У3 [15]
где KPУ — комплектные распределительные устройства;
2 — условный индекс серии;
10 — Класс напряжения, кВ;
31,5 — номинальный ток отключения шкафа с выключателем, встроенного в KPУ, кА (20; 31,5);
УЗ — Климатическое исполнение и категория размещения по ГОСТ 15150 и ГОСТ 15543.1
Шкафы серии KPУ 2-10 включают в себя перечисленную ниже номенклатуру исполнения в зависимости от установленной в них аппаратуры главных цепей и токопроводов.
Виды основных шкафов:
КВЭ — комплектный шкаф с масляным выключателем со встроенным электромагнитным приводом;
KBП — комплектный шкаф с масляным выключателем со встроенным пружинным приводом;
KBB — комплектный шкаф с вакуумным выключателем;
KTH — комплектный шкаф с трансформаторами напряжения;
КРД — комплектный шкаф с разъемными контактами;
KPBП — комплектный шкаф с разрядниками;
КСБ — комплектный шкаф с кабельными сборками и кабельными перемычками;
КА — комплектный шкаф комбинированный;
KПK — комплектный шкаф с силовыми предохранителями;
KШП — комплектный шкаф с шинными перемычками;
KСТ — комплектный шкаф с силовыми трансформаторами;
Ш – токопроводы.
Основные технические характеристики КРУ 2-10
Номинальное напряжение (линейное), кВ 6; 10
Наибольшее рабочее напряжение (линейное), кВ 7,2; 12
Номинальный ток главных цепей шкафов КРУ, А*
630; 1000; 1600; 2000; 2500; 3150
Номинальный ток токопровода (кроме токопроводов длиной 900 мм), А
630; 1000; 1600; 2000; 2500
Номинальный ток сборных шин и токопроводов длиной 900 мм, А
630; 1000; 1600; 2000; 2500; 3150
Номинальный ток отключения выключателя, встроенного в КРУ, кА
20; 31,5
Стойкость к токам короткого замыкания главных цепей, за исключением цепей, подключаемых непосредственно к выводам трансформаторов напряжения, разрядников, конденсаторов и т.д.
Шкафы на номинальные токи 2000; 2500; 3150 выполняются с выключателями на номинальный ток 3150 А.
2.1.10 Релейная защита и сетевая автоматика
Согласно ПУЭ, для силового трансформатора должны быть предусмотрены следующие устройства релейной защиты от повреждений и ненормальных режимов работы:
— максимально-токовая защита от сверхтоков с блокировкой минимального напряжения;
— дифференциальная токовая защита;
— защита от токов в обмотках, обусловленных перегрузкой;
— газовая защита от внутренних повреждений и понижения уровня масла в трансформаторе.
Максимально-токовая защита (МТЗ) от сверхтоков с блокировкой минимального напряжения.
МТЗ срабатывает при резком увеличении тока при коротком замыкании или перегрузках. Пусковым органом МТЗ является реле максимального тока и реле времени, обеспечивающее выдержку времени срабатывания защиты. МТЗ выполнена с зависимой выдержкой времени, т.е. время срабатывания зависит от тока короткого замыкания.
Для увеличения чувствительности МТЗ применена схема с блокировкой минимального напряжения, т.е. защита сделана более чувствительной к короткому замыканию, так как одновременное срабатывание токовых реле и реле минимального напряжения возможно только при коротком замыкании, когда одновременно возрастают токи, и снижается напряжение.
Максимально-токовая защита действует на отключение силового трансформатора от сети.
Дифференциальная токовая защита (ДТЗ).
ДТЗ основа на сравнении токов в начале и конце защищаемого участка, например, в начале и конце обмоток силового трансформатора генератора,
двигателя. Так, участок между трансформаторами тока, установленными на высшей и низшей сторонах силового трансформатора, считается защищаемой зоной. Если характеристики трансформаторов тока будут одинаковы, то в нормальном режиме, а также при внешнем коротком замыкании токи во вторичных обмотках трансформаторов тока будут равны, их разность будет равна нулю, поэтому ток через обмотку токового и промежуточного реле протекать не будет, а, следовательно, защита при таких условиях действовать не будет.
При коротком замыкании в защищаемой зоне по обмотке реле будет протекать ток, и если величина его будет равна току срабатывания реле или больше его, то реле сработает и через промежуточное реле произойдет двухсторонние отключение поврежденного участка. Поэтому ДТЗ действует при междуфазных коротких замыканиях и межвитковых замыканиях.
Дифференциальная защита надежна, обладает высокой чувствительностью и является быстродействующей, так как для нее не требуется выдержка времени.
Защита от токов в обмотках, обусловленных перегрузкой.
Защита от перегрузки осуществляется одним реле РТ-80 с ограниченной зависимой выдержкой времени.
Защита действует на сигнал и отключение с выдержкой времени, которая на ступень больше выдержки времени максимально-токовой защиты, применяемой от сверхтоков при внешних коротких замыканиях.
Кроме рассмотренных видов защиты, силового трансформатора должен иметь защиту от перенапряжения.
Защита от перенапряжения, атмосферного или коммутационного, осуществляется с помощью полупроводникового разрядника, который при перенапряжении пробивается и создает искусственное короткое замыкание, на которое реагирует токовая защита. Поэтому в данной схеме не требуется дополнительная релейная защита от перенапряжения






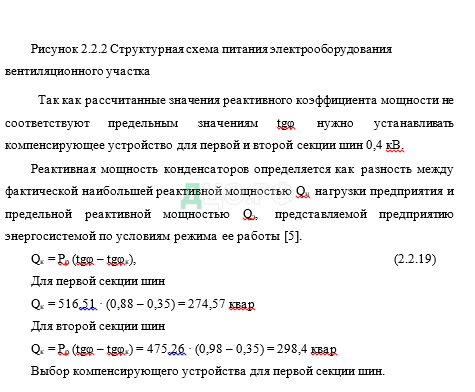
2.2 ЭЛЕКТРОМЕХАНИЧЕСКОЕ ОБОРУДОВАНИЕ И ЭЛЕКТРОСНАБЖЕНИЕ ВЕНТИЛЯЦИОННОГО УЧАСТКА
2.2.1 Общие сведения об электромеханическом оборудовании
В данной работе выполним проектирование электроснабжения вентиляционного оборудования собственных нужд, расположенного в котлотурбинном цехе №1, получающим питание от объединенных секций UGA01, распложенных в этажерке электроустройств центрального зала. Расстояние от секций до КТП вентиляционного оборудования – 24 м, от КТП получают питание верхнее освещение центрального зала котлотурбинного цеха. Центральный зал размерами 150х86х40 м, электрооборудование зала по влиянию на безопасность относится к 1 и 2 категории электроснабжения [4], к 4 классу безопасности [2] и к 3 группе по системе нормальной эксплуатации [3].
Наиболее мощные электроприемники получают питание с магистральной системы шин, остальные электроприемники объединяются по группам с наиболее равномерной загрузкой и питаются от силовых щитов ЩС. Для переключения источников питания предусмотрена система автоматического ввода резерва (). На участке используется трехфазная пятипроводная система заземления с глухозаземленной нейтрально TN – S, которая позволяет от одного трансформатора запитать электродвигатели и осветительную нагрузку для электроустановок до 1 кВ по рекомендации [4].
Перечь используемого электрооборудования предоставлен в таблице 2.2.1.1.
2.2.2 Расчет освещения
На промышленных предприятиях около 10 % потребляемой мощности затрачивается на электрическое освещение. Правильное выполнение осветительных установок способствует рациональному использованию электроэнергии, повышению производительности труда, уменьшению количества аварий, снижению утомляемости рабочих.
При проектировании осветительных установок большое значение имеет правильное определение требуемой освещенности объекта.
По способам размещения светильников производственных помещениях различают системы общего и комбинированного освещения. При общем освещении светильники располагают только в верхней зоне помещения, крепят их непосредственно к потолку, на фермах, на стенах и колоннах.
Общее равномерное освещение помещения котлотурбинного цеха осуществляется светильниками, расположенными на верхних балках зала, также имеется локализованное освещений каждого уровня. От проектируемой KTП осуществляется электроснабжение общего и аварийного верхнего освещения.
Расчет освещения проводится методом коэффициента использования [19], т.к. нет объектов, затеняющих отдельные участки производственного помещения. Классификация пожароопасных зон согласно [4] п.7.4.6. — П-III, требуемая степень защиты светильников IP54, оболочек IP44.
Общее освещение цеха выполняем высотной осветительной установкой DIODA—BOУ-30 [20] со светодиодными лампами с креплениями их к нижнему поясу ферм. KCC типа Г, КПД 72 %, световой поток 350 клм, потребляемая мощность 2990 Вт, номинальный ток светодиодных модулей 15 А исполнение по способу защиты IP54, I класс защиты от поражения электрическим током [20].
Светотехнический расчет выполняем методом коэффициента использования.









| Таблица 2.2.3 Расчет электрических нагрузок | ||||||||||||||||
| Номер ЭП по плану | Исходные данные | Расчетные величины | Эффективное число ЭП | Коэффи-циент расчетной нагрузки Кр | Расчетная мощность | Расчетный ток, А | ||||||||||
| По заданию технологов | Справочные данные | |||||||||||||||
| Наименование ЭП | Кол-во ЭП, шт. | Номинальная (установленная) мощность, кВт | Коэффи-циент использования КИ | Коэффициент реактивной мощности | ||||||||||||
| одного ЭП | общая ЭП | cosφ | tgφ | КиРн | КиРнtgφ | n · pн2 | Активная кВт | Реактивная квар | Полная кВА | |||||||
| 1 | 2 | 3 | 4 | 5 | 6 | 7 | 8 | 9 | 10 | 11 | 12 | 13 | 14 | 15 | 16 | 17 |
| Первая секция КТП-6-0,4 | ||||||||||||||||
| 1-4 | Вентилятор фильтр – ловушек 1 т 2 конутра (ВФЛ) | 4 | 90 | 360 | 0,5 | 0,8 | 0,75 | 180 | 135 | 33400 | ||||||
| 9 | Вытяжной вентилятор ЦЗ | 1 | 250 | 250 | 0,8 | 0,8 | 0,75 | 200 | 150 | 62500 | ||||||
| 11 | Система охлаждения помещения ПГ (шкаф САУ) ЩС10 | 1 | 96 | 75 | 0,5 | 0,7 | 0,82 | 37,5 | 30,75 | 9216 | ||||||
| 12 | Приточная система вентиляции ЦЗ | 1 | 90 | 90 | 0,8 | 0,85 | 0,62 | 72 | 44,64 | 8100 | ||||||
| ЩС 1 | ||||||||||||||||
| 14-15 | Холодильная машина | 2 | 2,00 | 4,00 | 0,50 | 0,70 | 0,82 | 2,00 | 1,64 | 8,00 | 2 | |||||
| 18 | Система кондиционирова-ния воздуха помещений щитов СКУ | 1 | 22,00 | 22,00 | 0,80 | 0,80 | 0,75 | 17,60 | 13,20 | 484,00 | 1 | |||||
| 20 | Вентилятор приточный радиальный | 1 | 11,00 | 11,00 | 0,80 | 0,80 | 0,75 | 8,80 | 6,60 | 121,00 | 1 | |||||
| 22 | Вентилятор приточный радиальный | 1 | 37,00 | 37,00 | 0,80 | 0,80 | 0,75 | 29,60 | 22,20 | 1369,00 | 1 | |||||
Расчетный ток, А
ЭП
Кол-во ЭП, шт.
Номинальная (установленная) мощность, кВт
Коэффи-циент использования КИ
Коэффициент реактивной мощности
| Таблица 2.2.3 Расчет электрических нагрузок | |||||||||||||||||
| Номер ЭП по плану | Исходные данные | Расчетные величины | Эффективное число ЭП | Коэффи-циент расчетной нагрузки Кр | Расчетная мощность | ||||||||||||
| По заданию технологов | Справочные данные | ||||||||||||||||
| Наименование | |||||||||||||||||
| одного ЭП | общая ЭП | cosφ | tgφ | КиРн | КиРнtgφ | n · pн2 | Активная кВт | Реактивная квар | Полная кВА | ||||||||
| 1 | 2 | 3 | 4 | 5 | 6 | 7 | 8 | 9 | 10 | 11 | 12 | 13 | 14 | 15 | 16 | 17 | |
| 24 | Вентилятор приточный радиальный | 1 | 15,00 | 15,00 | 0,80 | 0,80 | 0,75 | 12,00 | 9,00 | 225,00 | 1 | ||||||
| 26 | Итого ЩС1 | 1 | 87,00 | 89,00 | 0,79 | 0,80 | 0,75 | 70,00 | 52,64 | 2207,00 | 3,59 | 1,00 | 70,00 | 57,90 | 90,85 | 138,19 | |
| 29 | ЩА | 1 | 3,84 | 3,84 | 0,50 | 0,90 | 0,48 | 1,92 | 105,28 | 14,75 | 1,00 | 1,14 | 2,19 | 1,01 | 2,41 | 3,67 | |
| Итог по первой секции | 616,84 | 867,84 | 0,65 | 0,74 | 0,88 | 561,42 | 413,95 | 114437 | — | 0,92 | 516,51 | 455,35 | 688,56 | 1047,4 | |||
| 30 | Компенсирующее устройство | -300,00 | 300,00 | 456,34 | |||||||||||||
| Итог по первой секции после компенсации | 0,95 | 0,30 | 516,51 | 155,35 | 539,36 | 820,45 | |||||||||||
| Вторая секция КТП-6-0,4 | |||||||||||||||||
| 5-8 | Вентилятор фильтр – ловушек 1 и 2 контура (ВФЛ) | 4 | 90 | 360,00 | 0,50 | 0,80 | 0,75 | 180,00 | 135,00 | 32400 | |||||||
| 10 | Вытяжной вентилятор ЦЗ | 1 | 250 | 250,00 | 0,80 | 0,80 | 0,75 | 200,00 | 150,00 | 62500 | |||||||
| 13 | Приточная система вентиляции ЦЗ | 1 | 90 | 90,00 | 0,80 | 0,80 | 0,75 | 72,00 | 54,00 | 8100,00 | |||||||
| ЩС 2 | |||||||||||||||||
| 16-17 | Холодильная машина | 2 | 2 | 4,00 | 0,50 | 0,70 | 0,82 | 2,00 | 1,64 | 8,00 | |||||||
| 19 | Система кондиционирова-ния воздуха помещений щитов СКУ | 1 | 22,00 | 22,00 | 0,80 | 0,80 | 0,75 | 17,60 | 13,20 | 484,00 |
| ||||||










| № ЭП по плану | Обозначение линии в проекте | Линия | Проверка по длительно допустимой токовой нагрузке | Потеря напряжения в линии | Суммарная потеря напряжения, % | |||||||||||
| Iр, А | Iр, А/k | Iдл.доп, А | S по дл. доп. току мм2 | L, м | R0, мОм/м | Х0, мОм/м | cosφ | sinφ | ∆U, % | ∆Uтр+ ∆Uш | ƩU, % | |||||
| Откуда | Куда | |||||||||||||||
| 1 | 2 | 3 | 4 | 6 | 6 | 7 | 8 | 9 | 10 | 11 | 12 | 13 | 14 | 15 | 16 | |
| 1 | Н1 | КТП 1 секция шин | Вентилятор фильтр – ловушек 1 контура (ВФЛ) | 154 | 167,39 | 180 | 35 | 32 | 0,61 | 0,086 | 0,95 | 0,31 | 1,147 | 1,476 | 2,623 | |
| 2 | Н2 | Вентилятор фильтр – ловушек 1 контура (ВФЛ) | 154 | 167,39 | 180 | 35 | 27 | 0,61 | 0,086 | 0,95 | 0,31 | 0,722 | 1,476 | 2,198 | ||
| 3 | Н3 | Вентилятор фильтр – ловушек 2 контура (ВФЛ) | 154 | 167,39 | 180 | 35 | 20 | 0,61 | 0,086 | 0,95 | 0,31 | 0,550 | 1,476 | 2,026 | ||
| 4 | Н4 | Вентилятор фильтр – ловушек 2 контура (ВФЛ) | 154 | 167,39 | 180 | 35 | 25 | 0,61 | 0,086 | 0,95 | 0,31 | 0,680 | 1,476 | 2,156 | ||
| 9 | Н9 | Вытяжной вентилятор ЦЗ | 437 | 475,00 | 500 | 185 | 22 | 0,115 | 0,069 | 0,95 | 0,31 | 0,300 | 1,476 | 1,776 | ||
| 11 | Н11 | Система охлаждения помещения ПГ (шкаф САУ) ЩС 1 | 178 | 193,48 | 225 | 50 | 18 | 0,43 | 0,086 | 0,95 | 0,31 | 0,635 | 1,476 | 2,111 | ||
| 13 | Н13 | Приточная система вентиляции ЦЗ | 162 | 176,09 | 180 | 35 | 18 | 0,61 | 0,086 | 0,95 | 0,31 | 1,341 | 1,476 | 2,817 | ||
| 26 | Н26 | ЩС 1 | 138,19 | 150,21 | 180 | 35 | 10 | 0,61 | 0,086 | 0,95 | 0,31 | 0,381 | 1,476 | 1,857 | ||
| 14 | Н14 | ЩС 1 | Холодильная машина | 4 | 4,35 | 27 | 1,5 | 8 | 12,3 | 0,126 | 0,95 | 0,31 | 0,171 | 1,857 | 2,028 | |
| 15 | Н15 | Холодильная машина | 4 | 4,35 | 27 | 1,5 | 9 | 12,3 | 0,126 | 0,95 | 0,31 | 0,192 | 1,857 | 2,049 | ||
| 18 | Н18 | Система кондиционирования воздуха | 46,42 | 50,46 | 60 | 6 | 12 | 3,54 | 0,1 | 0,95 | 0,31 | 0,861 | 1,857 | 2,718 | ||
| 20 | Н20 | Вентилятор приточный радиальный | 22 | 23,91 | 38 | 2,5 | 6 | 7,4 | 0,116 | 0,95 | 0,31 | 1,557 | 1,857 | 3,414 | ||
| 22 | Н22 | Вентилятор приточный радиальный | 70 | 76,09 | 90 | 10 | 16 | 2,13 | 0,095 | 0,95 | 0,31 | 1,963 | 1,857 | 3,820 | ||
| 24 | Н24 | Вентилятор приточный радиальный | 28,45 | 30,92 | 49 | 4 | 38 | 4,63 | 0,107 | 0,95 | 0,31 | 2,181 | 1,857 | 4,038 | ||
| 29 | Н29 | ЩА | 6,61 | 7,18 | 27 | 1,5 | 9 | 12,3 | 0,126 | 0,95 | 0,31 | 1,411 | 1,476 | 2,887 | ||
| 30 | Н30 | Компенсирующее устройство | 456,34 | 496 | 550 | 2х70 | 2 | 0,09 | 0,035 | 0,95 | 0,31 | 0,053 | 1,476 | 1,529 | ||
| 1 | 2 | 3 | 4 | 5 | 6 | 7 | 8 | 9 | 10 | 11 | 12 | 13 | 14 | 15 | 16 |
| 5 | H5 | Вентилятор фильтр – ловушек 1 контура (ВФЛ) | 154 | 167,39 | 180 | 35 | 20 | 0,61 | 0,086 | 0,95 | 154 | 0,850 | 1,376 | 2,226 | |
| 6 | H6 | Вентилятор фильтр – ловушек 1 контура (ВФЛ) | 154 | 167,39 | 180 | 35 | 30 | 0,61 | 0,086 | 0,95 | 154 | 1,275 | 1,376 | 2,651 | |
| 7 | H7 | Вентилятор фильтр – ловушек 2 контура (ВФЛ) | 154 | 167,39 | 180 | 35 | 23 | 0,61 | 0,086 | 0,95 | 154 | 0,977 | 1,376 | 2,353 | |
| 8 | Н8 | Вентилятор фильтр – ловушек 2 контура (ВФЛ) | 154 | 167,39 | 180 | 35 | 33 | 0,61 | 0,086 | 0,95 | 154 | 1,402 | 1,376 | 2,778 | |
| 10 | Hl0 | Вытяжной вентилятор ЦЗ | 437 | 475,00 | 500 | 185 | 27 | 0,115 | 0,069 | 0,95 | 437 | 0,429 | 1,376 | 1,805 | |
| 12 | Н12 | Приточная система вентиляции ЦЗ | 162 | 176,09 | 180 | 35 | 26 | 0,61 | 0,086 | 0,95 | 0,31 | 1,431 | 1,376 | 2,807 | |
| 27 | Н27 | ЩС2 | 138,19 | 150,21 | 180 | 35 | 11 | 0,61 | 0,086 | 0,95 | 0,31 | 0,419 | 1,376 | 1,795 | |
| 16 | H16 | ЩС 2 2 секция шин | Холодильная машина | 4 | 4,35 | 27 | 1,5 | 9 | 12,3 | 0,126 | 0,95 | 0,31 | 0,192 | 1,795 | 1,987 |
| 17 | Hl7 | Холодильная машина | 4 | 4,35 | 27 | 1,5 | 10 | 12,3 | 0,126 | 0,95 | 0,31 | 0,214 | 1,795 | 2,009 | |
| 19 | Н19 | Система кондиционирования воздуха | 46,42 | 50,46 | 60 | 6 | 13 | 3,54 | 0,1 | 0,95 | 0,31 | 0,932 | 1,795 | 2,727 | |
| 21 | Н21 | Вентилятор приточный радиальный | 22 | 23,91 | 38 | 2,5 | 6 | 7,4 | 0,116 | 0,95 | 0,31 | 1,628 | 1,795 | 3,423 | |
| 23 | Н23 | Вентилятор приточный радиальный | 70 | 76,09 | 90 | 10 | 16 | 2,13 | 0,095 | 0,95 | 0,31 | 2,028 | 1.795 | 3,823 | |
| 25 | Н25 | Вентилятор приточный радиальный | 28,45 | 30,92 | 49 | 4 | 39 | 4,63 | 0,107 | 0,95 | 0,31 | 2,239 | 1,795 | 4,034 | |
| 28 | Н28 | KTП 2 секция шин | ЩО | 135 | 146,74 | 150 | 25 | 9 | 0,86 | 0,089 | 0,95 | 0,31 | 2,128 | 1,376 | 3,504 |
| 31 | Н31 | Компенсирующее устройство | 608,46 | 661,37 | 770 | 2xl20 | 2 | 0,09 | 0,035 | 0,95 | 0,31 | 0,053 | 1,376 | 1,429 |
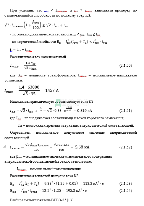
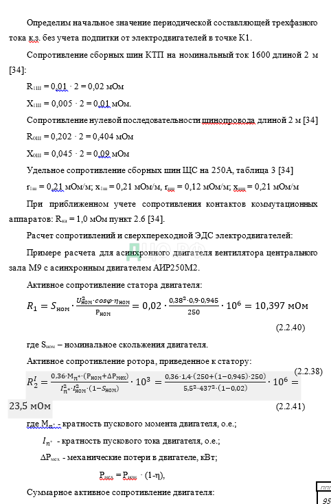
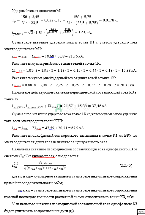
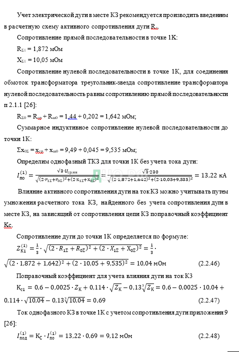
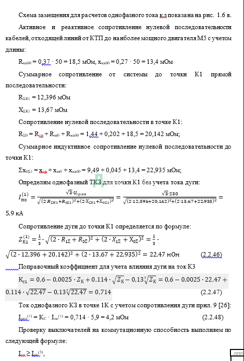
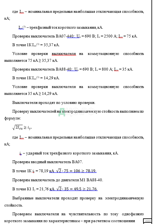
2.2.7 Расчет токов короткого замыкания
Целью расчета токов к.з. в сетях до 1 кВ является проверка выбранных автоматов и шинопроводов на стойкость действия токов к.з., всех видов защитных аппаратов – по предельному току отключения и на чувствительность защит.
Для проверки защитных аппаратов по предельному току к.з., а для проверки максимальное значение тока трехфазного к.з., а для проверки чувствительности защит определяют минимальное значение тока однофазного к.з.
При расчете токов КЗ возможны следующие допущения [34]:
— максимально упрощать и эквивалент ировать всю внешнюю сеть по отношению к месту КЗ и индивидуально учитывать только автономные источники электроэнергии и электродвигатели, непосредственно примыкающие к месту КЗ;
— не учитывать ток намагничивая трансформаторов;
— не учитывать насыщение магнитных систем электрических машин;
— принимать коэффициенты трансформации трансформаторов равными отношению средних номинальных напряжений тех ступней напряжения сетей, которые связывают трансформаторы. При этом следует использовать следующую шкалу средних номинальных напряжений: 0,4; 0,23 кВ;
— не учитывать влияния асинхронных электродвигателей, если их суммарных номинальный ток не превышает 1,0 % начального значения периодической составляющей тока в месте КЗ, рассчитанного без учета электродвигателей;
— не учитывать влияние на процесс короткого замыкания электроосветительных установок, а также механизмов с электродвигателями, работающими в кратковременном режиме.
Для расчета тока КЗ в заданных точках учитываем:
— индуктивные сопротивления всех элементов короткозамкнутой цепи,











или напишите нам прямо сейчас:
⚠️ Пожалуйста, пишите в MAX или заполните форму выше.
В России Telegram и WhatsApp блокируют - сообщения могут не дойти.
