или напишите нам прямо сейчас:
⚠️ Пожалуйста, пишите в MAX или заполните форму выше.
В России Telegram и WhatsApp блокируют - сообщения могут не дойти.
3 Расчетная часть
или напишите нам прямо сейчас:
⚠️ Пожалуйста, пишите в MAX или заполните форму выше.
В России Telegram и WhatsApp блокируют - сообщения могут не дойти.
3.1 Выбор основного типа оборудования
При выборе оборудования для производства необходимо учитывать несколько факторов, таких как технологические параметры техпроцесса, тип производства, технические характеристики оборудования, сложность изготовления, настройки, ремонта и обслуживания оборудования, а также его цену.
Технологические параметры техпроцесса, такие как продолжительность операций обработки, температурный режим работы растворов и токсичность выбросов в атмосферу, также должны быть учтены при выборе оборудования.
Выбор оборудования и его количество должны соответствовать производственной программе или объёму заказа, а также его производительности. Производство по производительности условно делится на мелкосерийное, серийное, крупносерийное и массовое.
Для мелкосерийного производства рекомендуется использовать стационарные ванны и механизированные линии.
Для серийного производства следует применять автоматы различных типов и механизированные линии. Для массового и крупносерийного производства с установившейся номенклатурой следует использовать автоматы с жестким циклом.
Сегодня потребность в увеличении производства машиностроительной продукции и товаров широкого потребления, а также повышении качества продукции и сокращении материально-энергетических и трудовых ресурсов является одним из главных вопросов в промышленности.
Для решения этой проблемы необходимо увеличивать объемы производства в тех отраслях, которые обеспечивают надежную защиту изделий от коррозии, снижение их металлоемкости и улучшение товарного вида. Автоматизация и механизация процессов их нанесения позволяют не только повысить производительность труда и улучшить качество покрытий, но и устранить малоквалифицированный ручной труд, особенно в тяжелых и вредных для человека производственных условиях.
Внедрение автоматизированных систем для нанесения гальванических покрытий призвано увеличить выпуск продукции, повысить её качество, снизить долю ручного труда гальванических цехах.
За последние десятилетия автооператорные линии стали популярны во всех отраслях промышленности благодаря их функциональным возможностям. Основным элементом автооператорной линии является автооператор.
Существует три типа автооператоров: подвесной, портальный и консольный.
В данном проекте используется портальный автооператор, так как он прост в изготовлении и имеет достаточную грузоподъемность. Для проекта используется автооператор подвесного типа с грузоподъемностью 500 кг, высотой подъема 1600 мм, скоростью передвижения 10-50 м/мин, скоростью подъема-опускания 3-20 м/мин и габаритными размерами 2460х1560х2650 мм.
Детали, подвергающиеся химическим видам покрытий, обычно обрабатываются в корзинах или специальных кассетах, а подвески используются только в случае, если это необходимо из-за конфигурации деталей. Мелкие детали покрывают в барабанах.
Для процесса фосфатирования предлагается автоматическая гальваническая линия производительностью 60 м2/ч и единовременной загрузкой в барабан. В данной автоматической гальванической линии используются ванны типоразмера ДхШхВ:
— 1500x900x1000 (1050) мм;
— 1500х1000х1000 (1050)
Габариты линии 26500x4100x5970 мм.
Количество ванн в линии – 12 штук.
Количество автооператоров – 2 шт.
- Определение фондов времени
Цеха металлопокрытий; как правило, работают в 2 смены.
Таким образом, номинальный годовой фонд времени работы оборудования в часах найдем следующим образом:

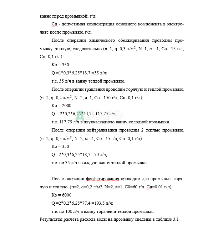
Таблица 3.1 — Расходы воды на промывку
| Операция перед промывкой | Схема промывки | Со, г/л | Сп, г/л | Ко | Q, л/ч |
| Обезжиривание | 15 | 0,1 | 350 | 35 | |
| Травление | 150 | 0,1 | 2000 | 118 | |
| Нейтрализация | 100 | 0,1 | 350 | 70 | |
| Фосфатирование | 120 | 0,01 | 6000 | 200 |
3.5.2 Расчёт расхода химикатов
Общий расход химикатов складывается:
1) из расхода на единовременное приготовление растворов (для первого года работы участка, цеха;
2) расхода на работу.
Расчёт расхода химикатов на первоначальное приготовление рабочего раствора рассчитывается по максимальной концентрации:

4 Автоматизация производства
4.1 Концепция автоматизации технологического производства
Автоматизация технологических процессов — это важный шаг в повышении экономической эффективности производства. Она также способствует созданию комфортных условий для рабочих, что делает рабочие места более привлекательными. Однако, наиболее важным аспектом автоматизации является обеспечение безопасности рабочих, особенно в технологических процессах, связанных с химическими веществами и другими опасными условиями труда. При выборе средств автоматизации производственных процессов, необходимо учитывать, что это позволяет увеличить производительность труда обслуживающего персонала на 5-10% и повысить безопасность работы [40]. Прибор для измерения температуры позволяет не только измерять температуру, но и регулировать ее при помощи контроллера включающего, отключающего ТЭН. Во избежание перелива раствора из ванны предусмотрены уровнемеры кондуктивного типа.
Краткая операционная схема технологического процесса:
- Обезжиривание
- Промывка теплая
- Травление
- Промывка горячая
- Промывка теплая
- Нейтрализация
- Промывка теплая
- Промывка теплая
- Фосфатирование
- Промывка теплая
- Промывка горячая
Таблица 4.1-Таблица регулирования параметров
| Поз. | Ванна | Работа ТЭНа | Уровень | Температура | Время | |
| 1.6 | Обезжиривание | + | + | + | + | |
| 1.7 | Тёплая промывка | + | + | + | + | |
| 1.8 | Травление | + | + | + | + | |
| 1.9 | Травление | + | + | + | + | |
| 1.10 | Тёплая промывка | + | + | + | + | |
| 1.11 | Тёплая промывка | + | + | + | + | |
| 1.12 | Горячая промывка | + | + | + | + | |
| 1.13 | Тёплая промывка | + | + | + | + | |
| 1.14 | Фосфатирование | + | + | + | + | |
| 1.15 | Фосфатирование | + | + | + | + | |
| 1.16 | Нейтрализация | + | + | + | + | |
| 1.17 | Тёплая промывка | + | + | + | + | |
| 1.18 | Тёплая промывка | + | + | + | + |
Таблица 4.2 — Параметры автоматизации технологического процесса
| Поз. | Ванна | Вид автоматизации | |
| Измерение | Регулирование | ||
| 1.6 | Обезжиривание — температура раствора -уровень — время | + | + |
| 1.7 | Теплая промывка — температура раствора -уровень — время | + | + |
| 1.8 | Травление — температура раствора -уровень — время | + | + |
| 1.9 | Травление — температура раствора -уровень — время | + | + |
| 1.10 | Теплая промывка — температура раствора -уровень — время | + | + |
| 1.11 | Теплая промывка — температура раствора — уровень — время | + | + |
| 1.12 | Теплая промывка — температура раствора — уровень — время | + | + |
| 1.13 | Теплая промывка — температура раствора — уровень — время | + | + |
| 1.14 | Фосфатирование — температура раствора — уровень — время | + | + |
| 1.15 | Фосфатирование — температура раствора — уровень — время | + | + |
| 1.16 | Нейтрализация — температура раствора — уровень — время | + | + |
| 1.17 | Теплая промывка — температура раствора — уровень — время | + | + |
| 1.18 | Теплая промывка — температура раствора — уровень — время | + | + |
- Контур регулирования температуры
При проведении процессов обезжиривания, травления, нейтрализации, фосфатирования, горячей и теплой промывки необходимо контролировать температуру в ванне. Однако, из-за потерь тепла в окружающую среду или на нагрев деталей, температура может изменяться. Для поддержания заданной температуры в ванне можно использовать систему автоматического регулирования. Она позволяет автоматически включать и отключать ТЭНы, чтобы поддерживать необходимую температуру.
Унифицированный электрический сигнал подается на вторичный прибор-контроллер, в котором происходит сравнение заданного и текущего значения температуры. В случае отклонения текущего значения температуры от заданного в большую или меньшую сторону, подается электрический сигнал на автомат включающий, выключающий ТЭН.
- Контур регулирования уровня
Регулирование уровня производится во всех ваннах ваннах так как регулирование уровня предохраняет не только от перелива или недолива раствора, а также предохраняет перегорания ТЭНа, путем его отключения в случае низкого уровня и его автоматического подключения по мере наполнения ванны. Сигнал соответствующий уровню в ванне поступает на вторичный прибор.
Эта схема автоматической стабилизации работает следующим образом. При повышении уровня в ванне система регулирования уменьшает степень открытия клапана линии подачи жидкости, что приводит к уменьшению ее расхода, вследствие чего уровень понижается и наоборот [36].
- Контроль времени
Измерение отведенного времени на операцию осуществляется с момента запуска технологии и регулируется с помощью программного реле времени ВС-10-66, работающего в комплекте с реверсивным магнитным пускателем ПМЕ-211.
Схема работает следующим образом: рабочий нажимает на кнопку, подвеска с деталями опускается в электролит, реле замыкается на определенное время, как только время выходит, реле размыкается и подвеска поднимается.
Экономическая часть
5.1 Затраты на оборудование
Для практического исполнения проекта фосфатирования потребуются немалые средства. На первых этапах расходуются деньги на разработку проекта, конструкторскую и рабочую разработку проекта. После этого следует приступить к изготовлению оборудования. После того, как будет изготовлено оборудование, идет монтаж. Завершающий этап в реализации проекта фосфатирования заключается в запуске линии в эксплуатацию, а также выходе с готовой продукции. Таблица 5.1 показывает примерную стоимость линий фосфатирования, без учета монтажа и монтажа. Стоимость этих работ зачастью равна 15% от полной стоимость оборудования. Кроме того, стоит учитывать, что цены всей линии могут меняться из-за изменения курса валют, так как большая часть линии является импортной.
Таблица 5.1 Стоимость оборудования
| Наименование оборудования | Ед. | Количество | Стоимость, рублей | Амартизационные отчисления | ||
| единица | Общая | Норма,% | Сумма, руб | |||
| Технологическое оборудование | ||||||
| а.Ванны полимерные | Шт | 12,00 | 280000,00 | 3360000,00 | 20,00 | 672000,00 |
| б.Ванны стальные | Шт | 3,00 | 500000,00 | 1500000,00 | 20,00 | 300000,00 |
| в.Автоматическая линия | Шт | 1,00 | 5000000,00 | 5000000,00 | 20,00 | 1000000,00 |
| г.Неучтенное оборудование | Шт | 5,00 | 3000000,00 | 15000000,00 | 20,00 | 3000000,00 |
| Электросиловое оборудование: | ||||||
| Вентиляторы | Шт | 2,00 | 150 000,00 | 300 000,00 | 12,10 | 36 300,00 |
| КИП и автоматика | комплект | 5,00 | 5000000,00 | 25000000,00 | 14,00 | 3500000,00 |
| Трубопроводы | комплект | 15,00 | 15 000,00 | 225 000,00 | 15,00 | 33 750,00 |
| Всего | 50385000,00 | 8542050,00 | ||||
6 Безопасность и экологичность производства
6.1 Все опасности
На производстве существует множество потенциальных опасностей для работников.
Они могут получить ожоги кожи, травмы глаз, ожоги пищевода, отравление цианидами, тепловые ожоги, поражение электрическим током, отравление растворителями и царапины. Особенно гальванический цех характеризуется наличием значительного количества вредных веществ, газов и паров, которые могут негативно влиять на здоровье человека.
Кроме того, обилие промывных ванн в помещении создает повышенную влажность.
6.2 Характеристика вредных веществ
Проектируемый цех покрытие деталей производится фосфатом. Ванна изготовлена из нержавейки и полипропилена. Барабан из полипропилена. Вредные и опасные вещества согласно: Натрий едкий (NaOH). При попадании пыли или раствора на кожу образуется мягкий струп. Возникают экземы, особенно в суставах пальцев. Опасно попадать даже самые малые количества NaOH в глаза; поражается и роговица, но и вследствие быстрого проникновения NaOH в глубь страдают и глубокие части глаза. Исходом может быть слепота. При попадании на пораженный участок — обмывание струей воды в течение 10 минут, затем примочки из 5%-го раствора уксусной либо лимонной кислоты. При попадании на глаза — тщательно промывания струей воды или раствором физиологического происхождения в течение 10 минут. ПДК — 0,5 мг/м3. Индивидуальная защита: спецодежда из плотных тканей, резиновые перчатки, фартуки, обувь. Класс опасности: Сода кальцинированная (Na2CO3). При работе с кальцинированной содой возникают изъязвления в слизистой носа, подобно возникающим при действии хрома. Вдыхание пыли может вызвать раздражения дыхательных путей, конъюнктивит. При длительной работе со растворами возможны: экземы, раздражение кожи. Концентрированный раствор NA_2 CO_3 вызывает ожог, некроз, а впоследствии помутнения роговицы. ПДК — 2 мг/м3 Класс опасности: индивидуальная защита: специальная одежда из плотной ткани, нарукавники, фартук, обувь. Соляная кислота (НС1). При высоких концентрациях — раздражение слизистых, в* особенности носа, конъюнктививит, помутнение рогицы, покалывание в груди, насморк, кашель, хроническое отравление вызывает катары дыхательного путей, разрушение зубов, изменение слизистой носовой перегородки, изменение зубов, разрушение зубов. Обычно причиной отравлений является не газообразный НС1, а туман НС1, образующийся при взаимодействии газа и водяных пар воздуха. При отравлении, немедленно вывести пациента на свежий воздух, освободить от стесняющей дыхание одежды. Ингаляция кислородами. Промывание глаз, носа, полоскание 2% раствором соды. При поражении глаз после промывания впустить по 1 капле 2% раствора новокаина. При крепкой кислоте на кожу — немедленно обмывание ее водой в течение 5 и мин. ПДК — 5 мг/m3.
6.3 Характеристика пожароопасных веществ, образующихся в производстве
Соляная кислота (НС1). Эта жидкость представляет собой едкую негорючую жидкость, которая реагирует с металлами, выделяемыми водородом, а под действием силовых окислителей выделяется фосфор.
6.4 Категорирование производства по степени пожароопасности и взрывоопасное
Проектируемые цехи относятся к категории «Д», поскольку они связаны с обработкой материалов и негорючих веществ в холодном состоянии. СанПиН 2.01.02.-85 здание относится к 2 степеням огнестойкости, поскольку несущие конструкции и конструкции из искусственных или естественных камней. Классификации по ПУЭ: помещение особо опасное. Санитарные классы: по СанПиН 2.2.1/2.1.1.984-00 гальваничный цех относится к 3-му классу, зона санитарной защиты 300 метров.
6.5 Шум и вибрация
В результате работы вентиляторов, двигателей, мешалок, вентиляторов происходит шум в цехе. Вибрация и шум вредны для человеческого организма. Длительное воздействие шума не только снижает остроту слуха, но и ухудшает зрение, ухудшается внимание. Одновременно двигатели, насосы и мешалки не превышают допустимого уровня звука на местах 80 дб, согласно СанПин 1.2.3685-21, поэтому нет необходимости применять меры по звукоизоляции. Чтобы ослабить распространение вибраций по конструкции дома, вызываемой работой насосов и вентиляторов, под их основу закладываются упругие материалы.
6.6 Безопасность технологического процесса
ГОСТ 12.3.008-75 и ССБТ «Производство покрытий металлических и неметаллических. Общие требования безопасности» устанавливают общую систему мероприятий для нанесения гальванических покрытий. Основными требованиями являются автоматизация и герметизация процессов для предотвращения опасных и вредных производственных факторов. Для обеспечения безопасности в процессе нанесения гальванических покрытий предусмотрены мероприятия, включающие механизированные процессы подготовки и нанесения покрытий с использованием тельферов. Каждый гальванический участок, на котором располагаются ванны, оборудован площадкой обслуживания. Ванны, где происходит выделение газов и паров, оборудованы бортовыми отсосами, а основные технологические параметры контролируются и регулируются автоматически.
6.7 Безопасность технологического оборудования.
Ванны — это емкости, которые используются для выполнения различных операций, включая подготовительные, основные и заключительные, и содержат рабочие растворы. Для ванн необходимо соблюдать ряд общих требований, таких как герметичность и отсутствие химического взаимодействия материала ванны с содержащимся в ней раствором. В случаях, когда используются концентрированные кислоты, для ванн применяются материалы из коррозионностойкой хромоникелевой стали. Для защиты корпусов ванн используется футеровка, то есть облицовка внутренних поверхностей металлических корпусов гальванических ванн химически стойкими материалами. Это защищает стенки ванн от разрушения и предотвращает загрязнение раствора. Для антикоррозионной защиты ванн можно применять полимерный материал. Для обеспечения герметичности ванн используют различные методы, такие как сварка, пайка, развальцовка и применение герметика. Для герметизации ванн также могут использоваться прокладки. При выборе материала для ванны необходимо учитывать химическую инертность материала к раствору ванны.
6.8 Электробезопасность оборудования
Оборудование, выбранное в соответствии с ПУЭ, может быть выбрано в соответствии с характеристиками помещения. По использованию электрооборудования помещения относятся к классу П — 1. Поскольку в цехе установлены стационарно установленные машины без искрящих и искрящих частей, степень защиты оболочки электрических машин для пожароопасной зоны класса П-I IP-44.
В цехе имеются силовые электро установки переменного и постоянного тока. Постоянный ток используется для питания ванн гальванического типа, напряжение 6 В, переменный ток используется при с освещением, а так же для работы подъёмно-транспортного оборудования: 110В, 220В.
Самым опасным для людей является переменный ток с частотой 50-60 Гц, силой тока 0,1 А, напряжением более 250 В. Корпуса электрооборудования заземлены нулевым проводом. Персонал цеха должен уметь оказывать помощь при поражении электрическим током: удалить очаг поражения, отключить ток. Если пострадали люди, необходимо вынести на свежий воздух, освободить от стесняющей одежды, а также, при необходимости, применить искусственное дыхания. Статическое электричество, молниезащита.
Для обеспечения сохранности здания и безопасности людей в проекте предусмотрены мероприятия по охране от статического электрочества и молниезащиты. Все электропроводные и металлические части технологического оборудования подлежат заземлению. Сопротивление устройства, которое защищает от статического электрочества, доскается до 100 Ом. По ГОСТ 12.1.018-93 цех относится к классу ЭСИБ.
Защита от атмосферных разрядов — прямые удары молний — молниеотводы, состоящие из приёмника, токоотвода, заземления. Заземлению подлежат металлическая крыша, металлические провода заземляют перед вводом в здании.
6.9 Обеспечение санитарно-гигиенических условий труда
На производстве необходимо обеспечивать санитарно-гигиенические условия труда. Для этого предусмотрены различные помещения, такие как гардеробные, душевые, умывальные и курительные комнаты. Также должны быть устройства для питьевой воды и помещения для обработки, хранения и выдачи специальной одежды. Категория работ в цехе средней тяжести. При повышенной влажности и температуре воздуха в цехе нарушается терморегуляция, что ведет к снижению производительности труда.
Поэтому температура в цехе должна быть поддерживаться на уровне 18-20°С в холодный и переходный период, а в теплый период — 21-23°С.
Относительная влажность должна быть на уровне 50%, а скорость движения воздуха не должна превышать 0,2 м/с. Допустимые нормы микроклимата в цехе: температура воздуха должна быть в диапазоне от 17 до 23°С, а относительная влажность — 75%. Скорость движения воздуха не должна превышать 0,3 м/с.
6.10 Вентиляционные устройства
В гальваническом цехе важно обеспечить хорошую вентиляцию, чтобы защитить работников от вредных веществ, которые могут выделяться в процессе работы.
Во всех отделениях цеха должна быть механическая приточная и местная вытяжная вентиляция. Минимальная кратность воздухообмена должна быть не менее 5 ч^(-1) в помещениях и не менее 4 ч^(-1) в помещениях для вспомогательного оборудования.
В помещениях для хранения и расфасовки химикатов необходимо предусматривать вытяжную вентиляцию. Приточная вентиляция используется для подачи в помещение чистого воздуха, а вытяжная — для удаления загрязненного воздуха. Свежий воздух поступает в помещение через неподвижные решетки, установленные в наружных стенах, и нагревается калориферами в зимнее время. Затем воздух распределяется по помещению при помощи центробежных вентиляторов по воздуховодам.
В цехах металлопокрытий для улавливания выделений вредных веществ с поверхности растворов гальванических травильных ванн применяются бортовые отсосы. Бортовые отсосы устанавливаются на длинных ваннах и работают с помощью центробежных вентиляторов.
Выбраны бортовые отсосы без поддува со щелью всасывания в вертикальной плоскости. При расчетах объемного расхода удаляемого воздуха используется формула:
, (6.1)
где — расчетная ширина ванны, принимаемая равной для двубортовых отсосов расстоянию между кромками отсосов, м; — длина ванны; — расстояние от зеркала раствора до оси всасывающей щел, м; — коэффициент, учитывающий разность температур раствора и воздуха в помещении; — коэффициент, учитывающий токсичность выделяющихся вредных веществ; Q — коэффициент, учитывающий конструкцию отсоса.
6.11 Характеристика систем отопления
В зимнее время в цехе используется калориферная система отопления, чтобы поддерживать температуру в 18 °C. Это важно для комфортных условий работы и сохранения качества продукции. Отопление цеха осуществляется заводской котельной с помощью теплой воды.
6.12 Характеристика систем освещения
Цех – это место, где происходят производственные операции и работают люди. Одним из важных аспектов безопасности и комфорта работы в цехе является освещение. В течение дня цех освещается естественным светом, который проникает через боковые окна. Однако, вечером, когда естественный свет уже не так ярок, используется искусственное освещение. В соответствии с рекомендациями [43], для зрительных работ в цехе выбран IV разряд, который характеризуется средней степенью точности.
Это означает, что наименьший размер объекта различия должен быть не менее 0,5-1,0 мм (в соответствии с СНиП 23-05-95). Вечернее освещение в цехе осуществляется с помощью люминесцентных ламп ЛБ 40, которые имеют световой поток 3120 лм. Местное освещение осуществляется обычными люминесцентными лампами. Коэффициент естественного освещения (КЕО) при боковом освещении составляет 1,2-1,5%, а при верхнем или комбинированном освещении — 4%.
Кроме того, в цехе предусмотрено аварийное освещение, которое включается автоматически в случае отключения основного освещения..
Эвакуационное освещение должно обеспечивать освещенность на полу и на земле основных проходов и ступенях лестниц: в помещениях — 0,5 лк, на открытых наружных площадках — 0,2 лк.
Освещение безопасности должно создавать на рабочих поверхностях, в производственных помещениях, в производственных помещениях и на территориях предприятий наименьшую освещенность в размере 5% освещенности, нормируемой для рабочего освещения, но не менее 1 лк для территорий предприятия. Для обеспечения безопасности на производстве необходимо установить светильники аварийного освещения, которые не зависят от сети рабочего освещения. Они должны быть подключены к отдельной сети, чтобы в случае отключения основного источника света, например, при аварии или пожаре, сотрудники могли бы продолжать работу и безопасно покинуть здание.
Кроме того, для оптимальных условий труда необходимо обеспечить рациональное освещение рабочих мест и зон внутри помещений и на открытых площадках.
6.12.1 Расчет естественного освещения
Определяем необходимую площадь осветительных проемов (окон) для искусственного освещения, а также необходимого количества ламп, чтобы обеспечить нормированное значение освещенности при естественном освещении. Это следует из требования СНиП 23-05-95, которое относится к IV разряду работ. Требуемые площади световых проёмов для бокового освещения определяются следующими формулами:
(6.2)
где So — площадь окон, ; — нормированное значение КЕО; — коэффициент запаса, принимается в диапазоне 1,2 — 2,0; — световая характеристика окна; — коэффициент учитывающий затемнения окон противостоящими зданиями, принимаем в диапазоне 1,0 — 1,7; — площадь пола, ; — коэффициент, учитывающий отражение света от потолка, стен и отношение длины помещения L к ширине помещения В, меняется в пределах! 1,5-5,7.
=77,3
В цехе для освещения комнаты площадью 1152 м2 будет установлено 8 окантов размером 2,5 х 4 м2, что позволяет обеспечить нормальную освещенность на рабочем месте. Для того, чтобы осветить помещение площадью 1152 кв. м2, потребуется 8 окон.
6.12.2 Расчет искусственного освещения
Для достижения оптимальной освещенности помещения необходимо правильно рассчитать количество ламп.
Для этого используется специальная формула:
, шт (6.3)
Где Е — нормированная освещенность, ж; Sn — площадь помещения, м2;
К — коэффициент запаса, учитывающий снижение освещенности ламп в процессе эксплуатации (К=1,1 — 1,2); F — световой поток лампы выбранной мощности и типа; Z — поправочный коэффициент светильника (Z =1,1 — 1,5);
— коэффициент использования светового потока, зависит от типа светильника, высоты подвеса светильника, окраски поверхности потолка и стен, индекса помещения. Индекс помещения:
i = А • В / [h • (А + В)], (6.4)
где А — длина здания, А=96 м; В — ширина здания, В=12 м; h — расчетная высота, м.
где Нзд -высота здания, м; Нзд =6 м
hp — высота от рабочей поверхности до пола, м; hp=l м
he — высота от потолка до светильника; hc=0,5 м
h = 6 — 1,0 — 0,5 = 4,5 I
I = 96 • 12 / [4,5 • (96 + 12)] = 2.37
По таблице СНиП 23-05-95 находим показатель помещения и принимаем коэффициент использования светового потока = 0,6
N = 250 • 1152 • 1,1 • 1,1 /3120 • 0,6 = 186 шт.
Для освещения помещения площадью 1152 м необходимо 186 люминесцентных ламп ЛB 40 со световым потоком 3120 лм.
6.13 Средства индивидуальной защиты работающих
Рабочие гальванического цеха обеспечиваются специальной одеждой: Одежда специальная для защиты от растворов кислот ГОСТ 12.4.251-2013;
Очки защитные закрытые с химически стойким очковым стеклом ГОСТ 12.4.253-2013;
Перчатки резиновые технические Щ20К200нНжПм1№2 ГОСТ 20010-93;
Перчатки трикотажные с точечным полимерным покрытием ГОСТ 5007-2014.
В цехе предусмотрены краны с горячей и холодной водой для промывания глаз, лица, рук при попадании на них кислот и щелочей.
6.14 Пожарная безопасность
Согласно Нормам безопасности предприятий (НБП) 105-03, проектируемый цех относится к категории «Д». Он имеет I степень огнестойкости — 4, а предел огнестойкости основных строительных конструкций таков: наружные стены — 0,25, внутренние несущие стены — 0,25.
Для обеспечения безопасности оборудования от аварий, вызванных короткими замыканиями, на распределительном щите установлен автоматический выключатель, который мгновенно отключает участок электросети, на котором произошло замыкание. Также предусмотрена сигнализация с ручным и автоматическим включением для подачи сигнала в пожарную часть в случае возгорания. Для тушения пожаров в цехе используются огнетушители ОУ-5.
6.15 Охрана окружающей среды
Перед выбросом в атмосферу воздух должен подвергаться очистке.
Выброс производится на высоту не менее, чем на 2 м выше наиболее высокой части крыши.
Цех металлопокрытий оборудован отдельными промышленными системами для стока кислотно-щелочных, циансодержащих, хромосодержащих электролитов и отработанных растворов.
Воздушная среда помещений гальванических цехов. Процессы химической и электрохимической обработки поверхности металлов осуществляется в ваннах заполненных различными растворами минеральных кислот, солей, щелочей и их смесями. При этом выделяются аэрозоли серной и соляной кислот, хромовые ангидриды, едких щелочей, окислы азота, пары плавиковой, азотной и соляной кислот, пары воды, аэрозоли и капли растворов со всеми содержащимися в них химикатами.
Выделения вредных веществ происходит различным способом: выделением водорода и других газов, образующихся при электролизе; выделение газов, образующихся при химических реакциях; вынос растворов пузырьками водорода, кислорода и других газов.
Для обеспечения безопасной работы необходимо знать допустимые концентрации токсичных и вредных веществ, входящие в состав растворов и электролитов, использовать наиболее прогрессивные методы контроля за состоянием воздушной среды помещения.
Для очистки применяются газо-, пыле-, туманоулавливающие аппараты.
При выборе очистке сточных вод следует учесть, что объем и качество потребляемой в технологическом процессе воды и состав отводимых в открытый водоем сточных вод зависит от технологии производства.
Для очистки сточных вод от минералов и их солей применяются следующие методы: реагентный, ионообменные, сорбционные, электрохимические, биохимические, а также ведется нейтрализация сточных вод для удаления из них кислот и щелочей. Сточные воды поступающие на нейтрализацию, по составу загрязнений можно подразделить на следующие группы: кислотосодержащие, щелочесодержащие, цианосодержащие, хромосодержащие.
6.15.1 Очистка сточных вод
Общие положения
- Сточные воды гальванического производства образуются в процессе промывки изделий при поверхностной металлообработке и нанесении гальванических покрытий.
- По содержанию загрязнений сточные воды делятся на:
— кислотно-щелочные — от процессов травления, обезжиривания, кислых и щелочных электролитов. Эти стоки содержат также ионы железа и тяжелых металлов (медь, никель, цинк, алюминий и пр.)
- Обезвреживание сточных вод производится реагентным методом по кислотно-щелочному потоку, которые канализируются друг от друга.
- После обезвреживания и очистки сточные воды направляют в сеть хозяйственно-фекальной канализации.
- Контроль за содержанием ионов тяжелых металлов: железа, меди, никеля, цинка производится химической лабораторией очистных сооружений согласно утвержденным методикам лабораторно- химических исследований промышленных сточных вод.
- Количество сточных вод приведено.
В данном технологическом процессе используют ионообменную очистку сточных вод. Очищать промывные сточные воды методом ионного обмена можно без разделения по характеру сбросов, то есть одновременно могут обрабатываться щелочные, кислые, хромовые и цианистые воды, или с разделением стоков по характеру загрязнения.
Один цикл производит очистку промывных стоков, не содержащих концентрированных реагентов. Другой цикл позволяет обезвреживать концентраты.
Ионообменная установка состоит из сборника промывной воды, в котором сточные воды проходят предварительную обработку 10%-ным раствором известкового молока (рН 8,5). Далее стоки поступают на линию ионообменников, откуда очищенная вода через распределитель возвращается в производственный цикл. Таким образом происходит очистка промывных вод, не содержащих концентрированных стоков.
Концентрированные отходы гальванического производства направляются в сборники концентратов для кислых, хромосодержащих и щелочных и стоков. Пройдя там предварительную обработку, стоки перекачиваются в реакторы. После обработки в реакторах стоки поступают в шламоотстойник. После отстаивания вода направляется на пресс-фильтр, пройдя который она поступает в селективную емкость, а уже оттуда — на селективную очистку. Пройдя такую очистку вода может сливаться в канализацию.
Технология нейтрализации и очистки кислотно-щелочных стоков.
Кислотно-щелочные стоки подаются в усреднитель — накопитель, из которого поступают в реактор. По мере заполнения реактора проводят замер рН поступающих вод, определяют количество кислоты, щелочи и тяжелых металлов.
Нейтрализация щелочных сточных вод (рН>8,5) производится, как правило, серной кислотой.
Нейтрализация кислых сточных вод (рН<6,5) производится, как правило, известковым молоком и протекает в 2 стадии:
На первой — нейтрализуется кислота; На второй — происходит образование гидроокисей.
Заключение
В этой выпускной квалификационной работе было выполнено проектирование линии низкотемпературного фосфатирования стальных деталей в барабанах для предприятий машиностроительного профиля. В производство была внедрена система очистки воздуха и новый состав ванны для низкотемпературного фосфатирования. Были проведены работы по сравнительному исследованию растворов. Выполнены необходимые материальные и технологические расчеты.
Все это приводит к улучшению качества покрытий, снижению процента производственного брака, а также снижению потерь основных материалов и химикатов, а, следовательно, к увеличению прибыли.
Список использованных источников
1. Вульфсон В.И. Защитные фосфатные покрытия на железе: труды второй конференции по коррозии металлов / М.: АН СССР, 1943. Т. 2. C. 159-174.
2. Селевин В.В., Карпов С.И. О роли нитрат- и нитрит-ионов и механизме их восстановления при фосфатировании стали. Черкассы: НИИТЭХИМ. 1997. № 10.
3. ТУ 6-23-73-97 Концентрат фосфатирующий КФ-3. Технические условия; ТУ 6-23-51-94. Концентраты фосфатирующие КПФ-2М, КПФ-2КМ. Технические условия.
4. Method for phospha tizing zinc or a luminium surfa ces: пат. EP 1155163; заявл. 10.02.1999; опубл. 21.11.2001.
5. Абрашов A .A ., Мазурова Д. В., Гиринов О. С., Григорян Н. С., Акимова Е.Ф., Ваграмян Т.А., Харламов В.И. Замена никеля в растворах кристаллического фосфатирования. Тезисы докладов 4-ой Международной конференции «Покрытия и обработка поверхности. Качество, эффективность, конкурентоспособность». М.: ЦМТ, 2006. C. 3-4.
6. Zimmerma nn D., Munoz A .G., Schultze J.W. Microscopicloca l elements in the phospha ting process // Electrochimica A cta . 2003. V. 48. No. 20. P. 3267-3277.
7. Sa nka ra Na ra ya na n T.S.N. Surfa ce Pretrea tment by Phospha te Conversion Coa tings — a Review // Reviews of A dva nced Ma teria l Science. 2005. V. 9. No. 2. P. 130-177.
8. Fa ng F., Jia ng J., Ta n S.Y., Ma A ., Jia ng J. Cha ra cteristics of a fa st low-tempera ture zinc phospha ting coa ting a ccelera ted by a n ECO-friendly hydroxyla mine sulfa te // Surfa ce a nd Coa tings Technology. 2010. V. 204. No. 15. P. 2381-2385.
9. Абрашов А.А. Разработка растворов для нанесения кристаллических фосфатных покрытий: дис. …канд. техн. наук. М., 2010. 179 с.
10. Chen Z-M., Lu P., Jia Y. Mecha nism of Zinc Phospha ting Solution a t Low Tempera ture // A dva nced Ma teria ls Resea rch. 2012. V. 503-504. Р. 437-440.
11. Za rei A ., A fsha r A . Forma tion of Zn-Ca -Ni Tri Ca tion’s Phospha te Coa ting on Steel a nd Study tha t Properties // TMS 2009: Ma teria ls Processing a nd Properties. 2009. V. 1. P. 615-623.
12. Microcrysta lline phospha ting solution for bra ke block ha rdwa re: пат. CN 101348906; заявл. 13.08.2008; опубл. 21.01.2009.
13. Tsa i Ch-Y., Liu J-S., Chen P-L., Lin Ch-S. A two-step roll coa ting phospha te/molybda te pa ssiva tion trea tment for hot-dip ga lva nized steel sheet // Corrosion Science. 2010. V. 52. P. 3385-3393.
14. Zinc phospha te-trea ted ga lva nized steel sheet excellent in corrosion resista nce a nd color tone: пат. US 6649275; заявл. 27.03.2001; опубл. 18.11.2003.
15. Ba nczek E.P., Rodrigues P.R.P., Costa I. The effects of niobium a nd nickel on the corrosion resista nce of the zinc phospha te la yers // Surfa ce a nd Coa tings Technology. 2008. V. 202. Nо. 10. P. 2008-2014.
16. Girciene O., Guda viciute L., Juskena s R., Ra ma na uska s R. Corrosion resista nce of phospha ted Zn–Ni a lloy electrodeposits // Surfa ce a nd Coa tings Technology.2009. V. 203. Р. 3072-3077.
17. Reza ee N., A tta r M.M., Ra meza nza deh B. Studying corrosion performa nce, microstructure a nd a dhesion properties of a room tempera ture zinc phospha te conversion coa ting conta ining Mn2+ on mild steel // Surfa ce a nd Coa tings Technology. 2013. V. 236. P. 361-367.
18. Sa ndu A .V., Bejina riu C., Nemtoi G., Sa ndu I.G., Vizurea nu P., Ionita I., Ba ciu C. New a nticorrosion la yers obta ined by chemica l phospha ta tion // Rev. Chim-Bucha rest. 2013. V. 64. Nо. 8. P. 825-827.
19. Ma L., Ya ng X.J., Peng C., Ya ng Q. Ra pid Electrochemica l Phospha ting a t Room Tempera ture // A sia n Journa l of Chemistry. 2014. V. 26. No. 17. P. 5509-5512.
20. Состав для фосфатирования металлических поверхностей: пат. RU 2241069; заявл. 09.01.2003; опубл. 27.11.2004.
21. Ya shiro H., Sa i A ., Kuma ga i N., Ta nno K., Ma buchi K. Pa ssiva tion of ca rbon steel in a high tempera ture concentra ted LiBr solution conta ining hydroxide a nd molybda te ions // Corrosion Engineering. 2000. V. 49. No. 5. P. 288- 293.
22. Li G., Niu L., Lia n J., Jia ng Z. A bla ck phospha te coa ting for C1008 steel // Surf. Coa t. Technol. 2004. V. 176. No. 2. P. 215-221.
23. A bedin E., Zein S. Role of chroma te, molybda te a nd tungsta te a nions on the inhibition of a luminium in chloride solutions // Journa l of A pplied Electrochemistry. 2001. V. 31. No 6. P. 711-718.
24. Wa lker D.E., Wilcox G.D. Molybda te ba sed conversion coa tings for zinc a nd zinc a lloy surfa ces: a review // Tra nsa ctions of the Institute of Meta l Finishing. 2008. V. 86. No. 5. P. 251-259.
25. Wilcox G.D. Repla cing chroma tes for the pa ssiva tion of zinc surfa ces // Tra nsa ctions of the Institute of Meta l Finishing. 2003. V. 81. No. 1. P. B13-B15.
26. Wha rton J.A ., Ross D.H., Trea cy G.M., Wilcox G.D., Ba ldwin K.R. A n EXA FS investiga tion of molybda te-ba sed conversion coa tings // Journa l of A pplied Electrochemistry. 2003. V. 33. No. 7. P. 553-561.
27. Konno H., Na rumi K., Ha ba za ki H. Molybda te/A l(III) composite films on steel a nd zinc-pla ted steel by chemica l conversion // Corrosion Science. 2002. V. 44 No. 8. P. 1889-1900.
28. Ma ga lha es A .A .O., Ma rga rit I.C.P., Ma ttos O.R. Molybda te conversion coa tings on zinc surfa ces // Journa l of Electroa na lytica l Chemistry. 2004. V. 572. No. 2. P. 433-440.
29. Silva C.G., Ma rga rit-Ma ttos I.C.P., Ma ttos O.R., Perrot H., Tribollet B., Vivier V. The molybda te–zinc conversion process // Corrosion Science. 2009. V. 51. No. 1. P. 151-158.
30. Song Y.K., Ma nsfeld F. Development of a Molybda te-Phospha te-Sila ne- Silica te (MPSS) coa ting process for electroga lva nized steel // Corrosion Science. 2006. V. 48. No. 1. P. 154-164.
31. Tytko K.H. Wa s ist «Molybda nsa ure» order «Polymolybda nsa ure» // Zeitschrift für a norga nische und a llgemeine Chemie. 1987. V. 555. No. 12. P. 98-108.
32. Поп М.С. Гетерополи- и изополиоксометаллаты. Новосибирск: Наука. Сиб. отделение, 1990. 232 с.
33. Оборудование и основы проектирования гальванических произ-водств: учебное пособие / сост. В. А. Плохов; НГТУ.-Н.Новгород,2004.- 25 с.
34. Пат. 94036212 РФ, МКИ С23С22/07. Способ получения состава для фосфатирования / Т. В. Гудина, Таликов В. М; заявитель и патентооб-ладатель Москва, науч.-производ.тов-во.- № 93029844/02;заявл. 07.06.93; опубл. 29.09.96.
или напишите нам прямо сейчас:
⚠️ Пожалуйста, пишите в MAX или заполните форму выше.
В России Telegram и WhatsApp блокируют - сообщения могут не дойти.
