или напишите нам прямо сейчас:
⚠️ Пожалуйста, пишите в MAX или заполните форму выше.
В России Telegram и WhatsApp блокируют - сообщения могут не дойти.
СОДЕРЖАНИЕ
Содержание ……………………………………………………………………….
Введение …………………………………………………………………………….
1 Литературный об-зор….…………………………………………………………
1.1 Теоретические представления о процессе образования фосфатных по-кры-тий……………………………………………………………………………………………………….
1.1.1 Механизм образования фосфатных покрытий ………….……………….
1.1.2 Кинетика образования фосфатных покрытий……………………………
1.1.3 Свойства фосфатных пленок… …………………………………………..
1.1.4
1.2 Современные тенденции развития процесса фосфатирования ……………
2 Технологическая часть………………………….…………………………….
2.1. Обоснование выбора, вида толщины покры-тия.……………………….….
2.1.1 Характеристика обрабатываемых дета-лей…………………………..……
2.1.2 Назначение детали и покрытия……………………………………………
2.1.3 Условия эксплуатации деталей с покрытием………….………………..
2.1.4 Свойства покрытия и его условное обозначение…………………………
2.1.5 Проверка допустимого контакта металлов покрытия и детали …………
2.1.6 Требования к поверхности детали перед нанесением покрытия ……….
2.2 Технические условия на готовую продукцию………………………………
2.3 Методы контроля качества покрытия.………………………………………
2.3.1 Методы контроля внешнего ви-да.…………………..………………………
2.3.2 Методы контроля защитных свойств неметаллических покрытий……
2.3.3 Методы контроля прочности сцепления покры-тий……………………..
2.4 Характеристика гальванического участка. Годовая програм-ма..…………
2.5 Обоснование выбора технологического процес-са.…………………………
2.5.1 Предварительная механическая обработка детали (до поступления на гальваническую линию)………
2.5.2 Характер и степень загрязнения поверхности деталей…………………..
2.5.3 Технологический процесс покры-тия………………………………………..
2.5.4 Выбор подготовительных опера-ций…………..…………………………..
2.5.5 Обоснование выбора раствора для нанесения покры-тия……….………..
2.5.6 Выбор заключительных операций ………………..………………………
2.6 Методика корректирова-ния………………..…………………………..……
2.6.1 Сводная ведомость анализа и корректирования растворов и электро-ли-тов….
2.6.2 Порядок поддержания ванн в рабочем состоянии и их чист-ка…….……
3 Расчетная часть………………………………………………………………..
3.1 Выбор основного типа оборудова-ния……………………..…………………
3.2 Определение фондов времени………………………………………………..
3.3 Расчет автооператорной автоматической линии………………..…………
3.4 Расход сжатого возду-ха…..……………………………..……………………
3.5 Материальные расчеты……………………………..……………………….
3.5.1 Расчет расхода воды на промыв-ку…………………………………………
3.5.2 Расчет расхода химикатов…………………………………………………
3.5.3Расход электроэнергии……………………………………………………..
3.6 Расчет вентиляции……………………………………………………………
4 Автоматизация производства………………………………………………….
4.1 Концепция автоматизации технологического производства…..………….
4.2 Контур регулирования температуры……………………………………….
4.3 Контур регулирования уровня………………………………………………
4.4 Контроль времени……………………………….…………………………..
5 Экономическая часть………………………………………………………….
5.1 Затраты на оборудование…………………………………..………………..
6 Безопасность и экологичность производства…………………………………
6.1 Все опасности…..…………………………………………………………….
6.2 Характеристика вредных веществ………………………………………….. 7
6.3 Характеристика пожароопасных веществ образующихся в производ-стве…………………
6.4 Категорирование производства по степени пожароопасности и взрыво-опасно-сти………
6.5 Шум и вибрация…………………………………………………………..….
6.6 Безопасность технологического процесса……………..…………………….
6.7 Безопасность технологического оборудования…………………..…………
6.8 Электробезопасность оборудования………………………………………..
6.9 Обеспечение санитарно-гигиенических условий труда……………………
6.10 Вентиляционные устрой-ства…………………………..………………….
или напишите нам прямо сейчас:
⚠️ Пожалуйста, пишите в MAX или заполните форму выше.
В России Telegram и WhatsApp блокируют - сообщения могут не дойти.
6.11 Характеристика систем отопления…
6.12 Характеристика систем освеще-ния………………………..……………….
6.12.1 Расчет естественного освеще-ния….………………………………………
6.12.2 Расчет искусственного освеще-ния……………………………………….
6.13 Средства индивидуальной защиты рабо-чих………..……………………….
6.14 Пожарная безопас-ность……………………………….…………………….
6.15 Охрана окружающей сре-ды………………………….……………………..
6.15.1 Очистка сточных вод………………………………..………………………
Заключе-ние……………………………………………………………………….
Приложение 1……………………………………………………………………..
Приложение 2……………………………………………………………………..
Список используемых источников……………………………………..……..
Введение
Коррозия металлов наносит большой ущерб национальной экономике. Каждый год более 45% металлов выходят из строя из-за коррозии.
Для уменьшения потерь металла и предохранения изделий от коррозионного воздействия сред, помимо использования химически стойких материалов, также широко используются различные типы защитных покрытий.
Наибольшее распространение получили такие металлические покрытия как цинк, никель, кобальт, а также неметаллические фосфатные и оксидные пленки.
Фосфатирование – это химический метод обработки металла, в результате которого ионы на обработанной поверхности становятся неотъемлемой частью пленки.
Фосфатные пленки химически связаны с металлом и состоят из небольших расплавленных кристаллов; они образуют высокоразвитую шероховатую поверхность и обладают многими ценными техническими характеристиками. Как результат защитные свойства, как пленки, так и наносимых на нее покрытий увеличиваются. Поэтому фосфатирование широко используется в качестве эффективного метода подготовки поверхности к окраске.
При окраске фосфатного металла можно сократить количество слоев краски и заменить дорогие материалы на более доступные и более дешевые.
Химическому фосфатированию могут подвергаться углеродистые, низкоуглеродистые и среднеуглеродистые стали, чугун, алюминиевые покрытия и др.
Изделия любого размера и конфигурации могут быть фосфоризированы, температура состояния может сильно варьироваться, а продолжительность процесса формирования пленки может быть краткосрочной.
Фосфатная индустриализация не требует сложного или дорогостоящего оборудовании. Она оснащена высококачественным и достаточным количеством дешевого отечественного сырья. По сравнению с другими типами антикоррозионной защиты металлов, фосфатирование имеет самую низкую стимость.
В настоящее время фосфатирование нашло разнообразие применение в технике и нет отрасли металлообрабатывающей промышленности, в которой не могли бы быть эффективно использованы фосфатные пленки.
Целью настоящей дипломной работы является разработка автоматической линии низкотемпературного фосфатирования.
ЛИТЕРАТУРНЫЙ ОБЗОР
1.1 Теоретические представления о процессе образования фосфатных покрытий
1.1.1 Механизм образования фосфатных пленок
Процесс образования фосфатных конверсионных покрытий является результатом химической реакции в коррозионно-агрессивном растворе, протекающей на металле в специальных контролируемых условиях окружающей среды, приводящей к образованию на поверхности металла продуктов, прочно сцепленных с основой и нерастворимых в воде [1].
Фосфатирование может осуществляться окунанием, напылением и нанесением покрытия металлической щеткой ил кистью, иногда с применением переменного или постоянного тока. В патентах этот процесс именуют фосфатацией. Можно считать, что фосфатные растворы составлены из трех основных составляющих:
а) свободная фосфорная кислота с содержанием водородных ионов не более 1,0 моль/л;
б) первичный фосфат металла, обычно цинка, железа или марганца;
в) ускоритель обычно представляет собой окислитель, такой как нитрат цинка или перекись водорода.
Кристаллизация фосфатного покрытия на поверхности металла зависит от кислотности раствора и от концентрации ионов в растворе. Поэтому важными характеристиками фосфатного раствора являются его общая и свободная кислотность, а также соотношения между ними. В зависимости от состава и метода применения раствора фосфатные покрытия могут приобретать различные свойства [3].
Обычно полагают, что механизм фосфатирования можно представить состоящим из трех химических стадий:
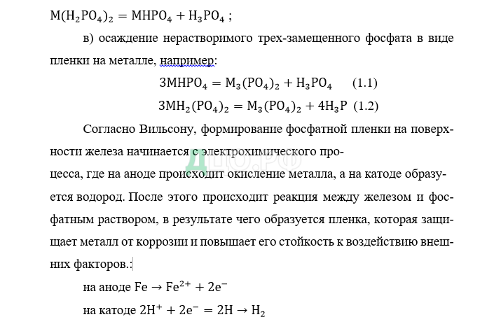
а) воздействие кислоты на металл, вызывающее растворение в качестве первичного фосфатирования, например: ;
б) смещение равновесия между фосфатом и фосфорной кислотой, вызванное истощением кислоты на поверхности металла и ведущее к возникновения вторичных, трудно растворимых фосфатов, например: ;
в) осаждение нерастворимого трех-замещенного фосфата в виде пленки на металле, например:

1.1.2 Кинетика образования фосфатных покрытий.
Процесс электрохимического окисления (ионизации) металла замедляется. Исследования пассивации металлов в растворах фосфатов подтверждают эти выводы. Метод измерения изменения потенциала во времени был впервые представлен Мюллером и Маху для контроля процесса фосфатирования и был использован другими исследователями.
Типичный вид потенциометрической кривой процесса пассивации металла в растворах фосфатов показан на рис.1.1.

Анализ работ, связанных с потенциометрическими кривыми, позволяет выделить два характерных участка: потенциал максимума (Emax) и потенциал полной пассивации (En). При изменении условий пассивации, влияние на указанные потенциалы может быть различным. Например, введение в раствор окислителей (нитратов) и повышение их концентрации, оказывает сильное влияние на оба указанных потенциала, равномерно смещая всю кривую в область более положительных значений. В то же время изменения температуры процесса (на 30…40°C) практически не влияет на потенциал максимума, значительно изменяя потенциал полной пассивации. Напротив, изменением состояния поверхности электрода можно взаимодействовать потенциал максимума, потенциал полной пассивности при этом почти не изменяется. Различный характер изменения этих потенциалов при изменении условий пассивации авторы связывают с различным механизмом формирования пассивирующего слоя в начальной и последующей стадии процесса. Они выделяют четыре периода образования фосфатного слоя: 1) электрохимическое воздействие на сталь в кислой среде; 2) выделение мелких кристаллов фосфатов; 3) образование крупных кристаллов; 4) кристаллическая реорганизация (рис. 1.2).

Первый период. Потенциал растворения становится менее благородным, при погружении образца в раствор фосфатов. Этот период соответствует электрохимической реакции растворения металла и оксида в кислой среде.
Второй период. Потенциал образца смещается в область положительных значений. Воздействие на металл фосфатирующего раствора смещает вводно-солевое равновесие и поверхности раздела металл — раствор, что вызывает интенсивное выделение мелкозернистых фосфатов. В течение этого периода, как показали химические и рентгеновские исследования, почти все частицы фосфатов выделяются преимущественно в аморфном состоянии.
Третий период. В некоторых случаях в начале этого периода отмечается плато потенциала, которая соответствует равновесию между скоростью растворения металла и скоростью насыщения раствора у границы раздела металл — раствор.
Четвертый период. В течение этого периода фосфат покрытия растворяется и снова осаждается, что приводит к кристаллической реорганизации, сопровождаемой значительным умением пористости (менее 1%).
Анализ начального хода кривых является наиболее перспективным методом контроля процесса, поскольку считается, что он во многом определяет свойства покрытия.
Для более точной характеристики свойств раствора с использованием потенциометрических кривых требуется методика, обеспечивающая значительно более воспроизводимое состояние поверхности металла перед каждым циклом фосфатирования, чем это можно достигнуть при шлифовании поверхности песком или другими известными методами. Этого
можно добиться с помощью устройства, позволяющего обновлять поверхность непосредственно в растворе. Использование такой методики обеспечивает воспроизводимость электрохимических измерений.
В работе была показана корреляция между значением ( 2) (рис.1.3), при которой имеет место максимум абсолютной величины производной dE/d на ниспадающей ветви потенциометрической кривой, пленкообразующими свойствами раствора.
Рисунок 1.3 — Характерный вид кривой изменения потенциала стального электрода в обычно и дифференциальной формах в процессе фосфатирования.
Добавление окислителей в фосфатирующие растворы не только ускоряет процесс пассивации, но и изменяет свойства пассивирующего слоя. Исследования показали, что при pH от 1 до 3 и концентрации нитратов до 20 г/л преобладает солевая пассивация. Путем смещения потенциала в заданную область при наложении внешнего тока можно увеличить скорость процесса фосфатирования.
Механизм поляризации оказывает множество влияния на свойства и форму пассивной плёнки. При катодной поляризации, в связи с уменьшением кислотности приэлектродного раствора, а также кристаллизацией фосфатов в объёме механизмов, на стальной поверхности формируется толстый слой фосфата, который практически полностью отслаивается при изгибах электрода на 90…180 градусов. Анодный механизм образования тонкого, прочного, сцепленного со слоем пассивирующей пленки. По следующему может свидетельствовать в пользу предложенного в работах «анодного» механизма создания первичного пассивирующего сплава.
1.1.3 Свойства фосфатных пленок
Метод фосфатирования, который ви самом начале испльзуется для защиты металлов от коррозии с помощью фосфатных пленок, продолжает развиваться. Однако, в процессе исследований были обнаружены и другие полезные свойства этого метода, такие как:
— повышенная коррозионная стойкость;
— адгезионная способность;
— маслоемкость и электроизоляционные качества.
Цвет фосфатных пленок. Фосфатные пленки – это тонкие слои, которые образуются на поверхности металлических изделий в результате фосфатирования. Один из факторов, который влияет на цвет фосфатной пленки, это природа металла и способ его предварительной обработки. Еще один фактор, который влияет на цвет фосфатной пленки, это состав фосфатирующего раствора и его температура. Фосфатные пленки светло-серого цвета могут возникать в растворах с повышенным значением pH. Фосфатные пленки более темного цвета могут образовываться в растворах с большим содержанием свободной кислоты или при использовании кислых фосфатов железа. Кроме того, цвет фосфатной пленки зависит от фазовых составляющих, которые входят в кристаллическую фосфатную пленку. Обычно цвет фосфатной пленки определяется визуально, но для специальных целей цвет пленки и ее отражательная способность могут быть определены при помощи соответствующей фотометрической аппаратуры. Фосфатирование – это важный процесс для защиты металлических изделий от коррозии и повышения их износостойкости. Фосфатные пленки могут также улучшить адгезию краски и лака к поверхности металла. Таким образом, понимание того, какие факторы влияют на цвет фосфатной пленки, может помочь в выборе наиболее подходящего метода фосфатирования для конкретного металла и поверхности.
Структура (микрогеометрия) фосфатной пленки. Под структурой фосфатной пленки подразумевают шероховатость или микрогеометрию ее поверхности.
По структуре фосфатной пленки можно судить также о толщине, весе, способности повышать адгезию и коррозионную стойкость наносимых покрытий и о других свойствах. Если в растворе присутствуют окислители или другие ускоряющие добавки, крупнокристаллическая пленка не образуется.
На структуру пленки влияет температура раствора. Максимальный рост кристаллов достигается при наиболее высокой температуре (99-101 °C). С понижением температуры рост кристаллов замедляется.
Структура пленки сильно влияет на пористость, масло- и лакоемкость, адгезию лакокрасочных покрытий и их блеск, а также на антифрикционные свойства, на способность удерживать смазочные вещества при холодной деформации металлов.
Толщина фосфатных пленок. Толщина фосфатных пленок зависит от размеров кристаллов и контролируется теми же факторами, которые оказывают влияние на рост кристаллов.
Толщина фосфатных пленок может меняться в весьма широких пределах: от долей микрометра до 100 мкм и более. На толщину оказывает влияние состав металла и особенно способ обработки его поверхности, режим фосфатирования, а также природа и концентрация первичных фосфатов и ускоряющих добавок.
Для существующих методов фосфатирования, при соблюдении оптимального режима процесса, наблюдается определенный предел значений толщины фосфатной пленки, как это следует из приведенных ниже данных:
Способ фосфатирования Толщина, мкм
- Обычный, горячий (без добавок) ………………………10-25
- Ускоренный, горячий (с добавками окислителей.………5-15
- Холодный…………………………………………………………………….3-8
- Фосфатно — оксидные пленки ………………….… 1-5
- Аморфные пленки……………………………..… до 0,1- 0,5
В зависимости от толщины изменяются и защитные свойства пленки против коррозии. Крупнокристаллические (больше 25-30 мкм) и очень тонкие фосфатные пленки, как правило, обладают меньшей защитной способностью, чем пленки со средне толщиной.
Вес фосфатной пленки. Вес фосфатной пленки, как и толщина, зависит от величины или массы кристаллов, ее составляющих. В зависимости от веса, природы фосфатов и области применения, все фосфатные пленки промышленного значения разделяются на пять классов, (таблица 1.1
Таблица 1.1 — Классификация фосфатных пленок по значению их веса
| Класс пленок | Обозначение пленок по весу | Вес пленок, г/м2 | Катион фосфатов, составляющих пленку | Наименование пленок | |
| min | max | ||||
| А1 | Тяжелые | 7,7 | — | Мп2+ и Fe2+ | Для максимальной защиты от коррозии и при окончательной обработке промасливанием |
| А2 | — \ — | 7,7 | — | Zn2+ | Когда требуется хорошая защита от коррозии путем ускоренного фосфатирования
|
| В | Средний вес | 4,3 | — | Zn2+ или др. | Под окраску и промасливание. Для менее жестких условии эксплуатации, чем пленки классов А1 и А2 |
| С | Легкие | 1,0 | 4,3 | Zn2+ или др | Для изделий из тонкого стального листа перед окраской |
| D | Очень легкие (аморфные) | 0,32 | 1,0 | Fe2+ | Под окраску изделий, эксплуатирующих в легких условиях — мебель,холодильники, игрушки |
Пористость фосфатной пленки. Фосфатная пленка — это слой, состоящий из кристаллов, разделенных между собой микроскопическими зазорами. Этот слой имеет высокую проницаемость, что позволяет ему легко впитывать жидкие материалы, такие как лаки, краски и масла. Кроме того, структура пленки способствует повышению адгезии и защитной способности наносимых на нее покрытий, а также сохранению смазочных веществ на поверхности металла при его деформации. Однако, если поры в пленке слишком большие или их количество слишком велико, то это увеличивает вероятность проникновения агрессивных веществ и развития коррозии. Чем больше пористость пленки, тем меньше ее коррозионная стойкость. Оптимальная пористость пленки составляет около 0,5%. Это значение зависит от температуры раствора, содержания свободной кислоты и других факторов, влияющих на формирование крупнокристаллической структуры пленки.
Адгезионная способность фосфатной пленки. Фосфатная пленка обладает рядом важных свойств. Она способна повышать устойчивость к воздействию вредных веществ, а также продлить срок эксплуатации нанесенных на нее покрытий. Это и определяет целесообразность фосфатирование металлов перед покраской.
Доказано, что фосфатные пленки, получаемые обычным и ускоренным способами фосфатирования, обладают наивысшей способностью повышать адгезию наносимого на них лака; меньшей способностью обладают пленки, образующиеся при холодном фосфатировании (таблица 1.2).
Таблица 1.2 — Влияние фосфатной пленки на адгезию лакового покрытия
| Способ фосфатирования; вид обработки поверхности металла | Толщина, мкм | Усилие отрыва лакового покрытия от поверхности, кгс/см2 |
| Обычный | 9-14 | 27-29 |
| Ускоренный | 6-10 | 27-29 |
| Холодный | 3-6 | 18-25 |
Масло — и лакоемкость фосфатной пленки. Характерная особенность фосфатной пленки — ее способность впитывать в себя (или поглощать, наносимые на нее в жидком виде различные смазки, масла, лаки и краски. Это имеет большое значение для антикоррозионной защиты металлических изделий, а также при использовании фосфатирования для облегчения процессов холодной деформации металлов.
Степень поглощения фосфатной пленки наносимых на нее масел и лаков определяет ее масло — и лакоемкость (в г/м2). Метод нанесения оказывает влияние на количество масла, поглощаемого пленкой:
- При однократном втираний — 0,9 г/м2
- При двукратном втирании — 1 г/м2
- При трехкратном втирании -1,2 г/м2.
Количество, поглощаемого масла зависит от метода фосфатирования и от способа предварительной обработки (таблица 1.3).
| Способ фосфатирования | Вид предварительной обработки поверхности металла | Толщина, мкм | Маслоемкость фосфатной пленки,г/м2 |
| Ускоренный | Зачистка шлифовальной бумагой | 9,8 | 4,2 |
| Обычный | То же | 18,1 | 6,5 |
| Травление в 5 мин | 27,4 | 7,4 | |
| То же 10 мин | 34,7 | 7,9 | |
| 15 | 45,3 | 8,6 | |
| 20 | 71,2 | 9,7 | |
| 25 | 70,5 | 8,9 | |
| 30 | 63,6 | 8,1 | |
| Нефосфатированные образцы | Зачистка шлифовальной бумагой | — | 2,7 |
Таблица 1.3 — Маслоемкость различных фосфатных пленок
Фосфаты, которые входят в состав пленок, имеют диэлектрические свойства. Поэтому и пленка обладает электроизоляционными свойствами. Это позволило использовать фосфатирование для того, чтобы получить электроизоляционный слой на поверхности различных элементов трансформаторов, генераторов, магнитных сердцев и т.д. Для изготовления электронных приборов фосфаты пригодны для предотвращения возникновения электрохимической или контактной коррозии в конструкциях, изготовленных из деталей разных металлов.
Электроизоляционные свойства фосфатной пленки могут быть оценены по величине пробивного напряжения U пpoб и удельного объемного сопротивления ρv (Ом/см) или удельного поверхностного ρs (Ом). Значения указанных характеристик могут изменяться в весьма широких пределах и зависеть от состава пленки, толщины и других свойств.
1.1.4. Промышленные методы фосфатирования
Существует множество методов оптимизации процесса фосфатирования, которые могут помочь в создании оптимального процесса. В таблице 1.4 перечислены приемы и методы, которые могут способствовать этому. Особое внимание уделяется методам, которые помогают создавать мелкокристаллические фосфатные пленки малых Р_ПЛ и δ_ПЛ, а также улучшать их свойства. Мелкокристаллические фосфатные пленки имеют множество преимуществ. Они мало пористы, что делает их более защитными. Они также эластичны, стойки к ударам и изгибам, имеют равномерное строение и не снижают блеск наносимого на них покрытия. Кроме того, для их получения требуется меньший расход материалов. Оптимальный процесс фосфатирования может быть достигнут путем комбинации различных методов. Например, можно использовать методы, которые помогают создавать мелкокристаллические фосфатные пленки, в сочетании с методами, которые улучшают их свойства. Важно также учитывать особенности материалов, которые будут покрыты фосфатной пленкой, и выбирать методы оптимизации, которые наиболее подходят для конкретного материала.
Таблица 1.4- Промышленные методы фосфатирования
| Метод | Растворы | Особенности покрытия | Эффект |
| 1.Реактивный | Раствор фосфатирования с добавлением коллоидной кремниевой кислоты | Требуется вторичное фосфатирование в обычном растворе | Равномерная и плотная мелкокристаллическая пленка |
| 2.Фосфатирование в специальных автоклавах | Пригодны обычные по составу растворы | Фосфатированиепри температуре выше 100 °C, давление 1,4-5 | Фосфатная пленка в 4-5 раз толще, чем при обычных способах фосфатирования, возрастает коррозионная стойкость |
| 3 | Раствор ускоренного фосфатирования, содержащий окислители, ванадаты | Ванадаты вводят в растворы, используемые для распыления от 3 до 100 мг/л, для метода погружения до-до 1 мг/л (счита на ) | Увеличение толщины образующейся пленки в 2 раза, улучшение защитной способности |
| 4 | Раствор ускоренного фосфатирования с добавлением соли титана в количестве 0,009 % | — | Образуется минимально тонкая кристаллическая пленка с высокими адгезионными свойствами |
| 5 | Концентрат содержащий (%): ZnO -8, (45 %-ная)- 39,5 (45%-ный)-3 (70%-ная)-1 (56%-ный)-1 Вода — 39,5 | — | Повышение коррозионной стойкости |
| 6 | -57.3 г/л -8.4 г/л -26.2 г/л | — | Повышение коррозионной стойкости |
| 7 | В раствор содержащий нитрит натрия добавлено 0,05-1 г/л меламина, имидазола, сукцинамида,3-амино-1,2,4-триазола | Значение рН=4,5-5,7, температура 57-62°C, продолжительность фосфатирования 1-3 минуты | Плотность пленки 0,58-0,80 , обладает большей коррозионной стойкостью, чем обычные |
| 8 | В раствор содержащий нитрит натрия добавлены вторичные амины составы или , где n=2.3 или 4-в количестве 0,3-1 г/л | Значение рН=4,5-5,7, температура 57-62°C, продолжительность обработки 1-3 минуты | Плотность пленки 0,5-0,65 , обладает большей коррозионной стойкость. Чем обычные |
| 9 | К раствору холодного фосфатирования добавлены в количестве 5 г/л ПАВ: сульфат натрия, неиногенный препарат ОС-20, катионактивный алкамон-Д | — | Повышение коррозионной стойкости |
| 10 | Добавление в раствор фосфатирования полифосфаты (до 100 мг/л) | — | Ускорение процесса и снижение веса пленки с 3,8 до 1,25 , уменьшение количества шлама на 20-30 % |
| 11 | Добавление в раствор фосфатирования пирофосфорной кислоты или гексаметафосфата натрия, метафосфата цинка или аммония, пирофосфата цинка или кальция из расчета 0,1-10 г/л | Фосфатирование осуществляется при 70°C как погружением, так и распылением раствора | Уменьшение толщины пленки на железе, цинке и их сплавах почти в 5 раз, улучшение, улучшение адгезии и защитных свойств, снижение количества шлама |
| 12 | Добавление в раствор водорастворимой соли фосфорноватой или гиподифосфорной кислоты | Необходимо предварительное травление в 10% -ном растворе серной кислоте (для стальных изделий) | Образование тонкой мелкокристаллической пленки, отслаивающейся при деформации. |
| 13 | Введение в раствор для струйного фосфатирования натриевую соль трифосфорной кислоты и расчета 0,2-0,3 | — | Снижение веса пленки на 37% уменьшение шламообразования 20%, экономия расхода материалов |
| 14 | Для растворов, использующихся для метода погружения добавляется метафосфат натрия (0,4-0,8 г/л) | Раствор должен содержать нитрит натрия, фосфатирование проводится при температуре 50-80 °C | Уменьшение расхода фосфатов на 32 %, количества шлама на 34% и веса фосфатной пленки на 65 % |
| 15 | «Бондер 202» | Температура раствора 56-65 °C, время обработки 3-10 минут. | Фосфатные пленки можно термообрабатывать или окрашивать погружением в раствор красителей, последующая обработка повышает жаро и коррозионно- стойкость пленки |
| 16 | Состав раствора (в г/л): -10-30 -5-50 -7.5-20 -5-15
| Температура раствора 80-85 °C в течении 5-15 минут | Образуется мелкокристаллическая фосфатная пленка |
| 17 | Состав раствора (в %): -5 (70%-ная)-2 (60%-ная)-0,09 -0.002 Три-2-этилгексилфосфат-0,25 Вода-остальное | Температура раствора 80-95°C, время обработки 20-45 минут | Улучшение износо и коррозионной стойкости фосфатной пленки |
| 18 | ZnO-4.9 г/л (считая на )-13 Вода – 977,1 | Фосфатирование при 70 °C | Мелкосперсная пленка высокой адгезии |
| 19 | Содержание компонентов (г/л): — 0.8-8.2 – 3.12-5.5 — 0.8-5.5; Вода – остальное | — | Отход производства металлургической промышленности – 1,75-18,5 повышение коррозионной стойкости фосфатного покрытия в комплексе с лакокрасочным; снижение производственных затрат, выполнение экологических требований |
| 20 | Композиция содержит, мас. %: ортофосфорную кислоту 45-60 Цинк азотнокислый 2,0-3,5 Калий железистосинеродистый 2,5-4,0 Неионогенное фторуглеродное ПАВ 0,1-0,3 Вода – остальное | — | Увеличение срока эксплуатации металлических изделии, предотвращение дальнейшей коррозии металла, увеличение срока хранения композиции при сохранении ее свойств |
| 21 | Раствор (в г/л): Фосфорная кислота (плотность 1,7) – 210-240 Оксид цинка – 45-60 Нитрат натрия – 8-12 Триоксил хрома – 1,2-2,4 Вода-остальное | — | Повышение коррозионной стойкости фосфатного покрытия в комплексе с лакокрасочным покрытием |
1.2 Современные тенденции развития процесса фосфатирования
В нашей стране технической литературы, посвященной вопросам фосфатирования, опубликовано немного. В кратком изложении вопросы фосфатирования находят отражение в редко издаваемой литературе по гальванотехнике. Фосфатирование к настоящему времени является достаточно изученным процессом, однако, за последние годы в технологии фосфатирования появилось много новых разработок.
В настоящее время известно множество веществ, которые могут использоваться в качестве ускоряющих агентов при проведении химических реакций. Среди них можно выделить не-органические окислители, такие как нитраты и нитриты, перекись водорода, хлораты, гипохлориты, хроматы, перманганаты, персульфаты, мо-либдаты, а также соединения металлов, более положительных, чем железо, например меди, серебра, ртути, никеля, кобальта, вольфрама, молибдена, зо-лота, платины. Однако, в производственных условиях наиболее часто используются соли тяжелых металлов, такие как медь и никель, а также окислители. Окислительные ускорители имеют важное преимущество перед другими видами ускорителей, так как они предотвращают образование водорода, что в свою очередь снижает риск водородного охрупчивания деталей. Одним из примеров использования окислительных ускорителей может служить процесс гальванизации, который широко применяется в промышленности для нанесения защитных покрытий на металлические поверхности. В этом процессе используются различные виды окислителей, такие как пероксид водорода, калий перманганат и другие. Повышение коррозионной инертности фосфатных покрытий в настоящее время проводится с применением различных пропиток (масла, эмульсии, растворы органических и неорганических соединений). Вместо промасливания рекомендуется обработка фосфатных покрытий в эмульсиях (Укринол — 1 — 100-200 г/л или НГЛ-205 — 40-200 г/л) или органических соединениях (бензотриазол 5 г/л).
Результаты коррозионных испытаний показали, что для промасливания фосфатных покрытий целесообразно применять ингибированные масла вместо индустриальных. Однако, следует иметь ввиду их более высокую стоимость и значительный расход из-за высокой вязкости.
Для использования в автоматических линиях вместо промасливания может быть рекомендована обработка в эмульсиях. При таком методе детали после обработки имеют «сухую» поверхность, не пачкаются, обладают достаточно высокой коррозионной стойкостью. Если наличие следов масла на деталях недопустимо, то обработку фосфатных пленок лучше всего проводить в растворе бензотриазола (5 г/л) и кальцинированной соды (5-10 г/л). Обработка возможна как в горячих (60-70°С), так и в холодных растворах с обязательной последующей сушкой.
Применение различных пропиток вместо промасливания повышает культуру производства и дает экономический эффект за счет уменьшения трудоемкости обработки и удешевления процесса пропитки при равной или более высокой коррозионной стойкости покрытия.
или напишите нам прямо сейчас:
⚠️ Пожалуйста, пишите в MAX или заполните форму выше.
В России Telegram и WhatsApp блокируют - сообщения могут не дойти.
