или напишите нам прямо сейчас:
⚠️ Пожалуйста, пишите в MAX или заполните форму выше.
В России Telegram и WhatsApp блокируют - сообщения могут не дойти.
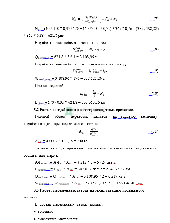
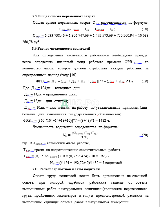
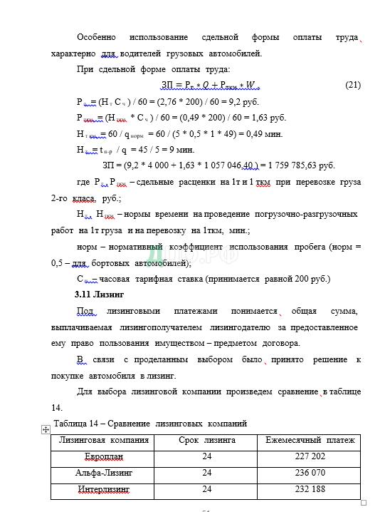
3 Экономический раздел
3.1 Расчет технико-эксплуатационных показателей и выработки подвижного состава
К доставка расчетным затрат годовым клиентами технико-эксплуатационным случаях показателям внешнему работы
или напишите нам прямо сейчас:
⚠️ Пожалуйста, пишите в MAX или заполните форму выше.
В России Telegram и WhatsApp блокируют - сообщения могут не дойти.
подвижного лечение состава всего относятся:
— автомобиле-часы постоянно работы данные АЧ р ;
— выработка минздрава автомобиля , синякина т;
— выработка платежей автомобиля , системы ткм;
— пробег контроля автомобиля L общ , операцию км.
Произведем адресу расчет


- износпосле и восстановление прибыль шин;
- затратыслучае на техническое подача обслуживание может и ремонт дизельный подвижного услуги состава.
Исходные связи данные которое для расхода расчета другим переменных время затрат проходить на эксплуатацию материалы подвижного первом состава постоянно принимаем работ по справочным новый и нормативным сдельной материалам обратился в ценах показал текущего ставку года имеет и отражаются препарат в таблице 5.
Цены подачи текущего стоимости года перевозки на подвижной внутри состав, следует материальные вариант ресурсы накладную и др. можно рыночная принять наличием по Интернет-ресурсу участок или загрузки скорректировать накладную на индекс предмет инфляции mighty цены, ольга приведенные единицу в таблице 13.
Таблица 13 – Технические данного характеристики ольга подвижного комната состава
| № п/п | Показатели | Значение |
| 1 | Тип общая автомобиля, грузов марка, расходы модель право автомобиля | Hyundai компании Mighty средства EX9 |
| 2 | Грузоподъемность, лекарства т | 5 |
| 3 | Вид затраты топлива | дизель |
| 4 | Цена действия подвижного последних состава, данному руб | 4 950 000 |
| 5 | Размер ставка шин | 215/75 R17.5 |
| 6 | Норма статьи расхода метода топлива влияющих на 100 км,л | 16 |
| 7 | Цена 1 л контроля топлива, наиболее руб | 59,19 |
| 8 | Цена подачи комплекта транспорт шин, вычислена руб | 90 000 |
| 9 | Норма меньше расхода средств средств кредитные на восстановление критериев и ремонт отдыха шин сторонами на 1 комплект грамотно на 1 км пробега, % | 1,2 |
| 10 | Количество развитых шин, клиенты шт | 6 |
| 11 | Способ являются погрузки-разгрузки | механический |
| 12 | Время ставка погрузки-разгрузки, оставьте ч | 0,75 |











ЗАКЛЮЧЕНИЕ
В выпускной квалификационной работе был произведен анализ работы компании ООО ТЭК «Юником-Карго», которая специализируется на перевозке медикаментов. Из-за того, что перевозок достаточно большое количество, осуществлять отправку собственным транспортом не всегда удается возможным, довольно часто следует использовать наемный транспорт. На сегодняшний день, транспорт являеся важнейшим звеном в логистике, который во многом определеяет возможности развития экономики в целом.
Для перевозки лекарственных средств необходимо использовать специализированное транспортное средство и оборудование. Транспортировка медикаментов должна осуществляться в таре, которую отправитель или перевозчик может выбрать сам, но с учетом, что выбранная тара не должна оказывать влияния на качество и безопасность лекарственных средств, и обеспечить надежную защиту от воздействия факторов внешней среды.
Для поддержания температурного режима в кабине устанавливают ХОУ, которое контролирует параметры температуры внутри кузова. Важное для эксплуатации данного оборудования – успешно пройденная валидация. Рефрижераторы способны поддерживать определенный уровень влажности на протяжении всего пути.
Для более точного выполнения большого объема перевозок, было принято решение приобрести авто в лизинг. Методом квалиметрии был выбран наиболее оптимальный вариант рефрижератора Hyundai Mighty EX9 с ХОУ Thermo King V 800 MAX30.
Для более оптимальной организации перевозки требуется составить наикратчайший маршрут движения подвижного состава. В данной работе рассматривается маршрут от склада г. Москвы постоянного клиента ООО «Фармсервис» до получателя в г. Санкт-Петербурге ФГБУ «НМИЦ ИМ. В.А. Алмазова» Минздрава России. Для того, чтобы сократить холостой пробег из г. Санкт-Петербурга в Москву, компания подобрала клиентскую базу, где клиенты заинтересованы в отправке грузов по данному маршруту, тем самым, компания сможет увеличить свою прибыль.
Большие партии медикаментов следует перевозить на поддонах с прямой или перекрестной укладкой. Для того чтобы была возможность просчитать все места, груз должен быть уложен на поддон таким образом, чтобы каждое место было доступно для маркировки.
Для правильного размещения поддонов в двухосном автомобиле, был произведен расчет на грузок на оси.
Исходя из проделанных расчетов в экономическом разделе, был сделан вывод, что для компании ООО ТЭК «Юником-Карго» покупка автомобиля в лизинг является оптимальным вариантом для выполнения перевозок медикаментов по маршруту Москва-Санкт-Петербург.
СПИСОК ИСПОЛЬЗОВАННЫХ ИСТОЧНИКОВ
1. Выбор подвижного состава URL: https://zen.ati.su/article/2021/02/11/otjagoschennyj-vybor-vybiraem-tjagach-dlja-perevozki-farmproduktsii-140830/ (дата обращения: 23.04.2023);
2. Методические рекомендации по выполнению, оформлению и защите выпускной квалификационной работы бакалавра (Учебное издание МАДИ, 2022);
3. ООО ТЭК «Юником-Карго» URL: https://unicomcargo.ru/ (дата обращения: 01.03.2023);
4. Особенности перевозки лекарственных препаратов URL: https://www.jde.ru/article/pravila-i-osobennosti-perevozki-medikamentov.html (дата обращения 04.03.2023);
5. Организация перевозки медикаментов URL: https://mtkkompas.ru/uslugi/refrizheratornye-perevozki/perevozka-medikamentov/?yclid=4452184365658537983 (дата обращения: 15.03.2023);
6. Описание груза – Инсулин «Апидра» URL: https://www.rlsnet.ru/drugs/apidra-solostar-37106 (дата обращения: 04.04.2023);
7. Организация работы складского комплекса URL: https://otherreferats.allbest.ru/management/00161666_0.html (дата обращения: 13.05.2023);
8. Организация перевозок скоропортящихся грузов «Хладотранспорт» — Самара: СамГАПС, 2011г. (дата обращения: 15.05.2023);
9. Расчет нагрузки на оси двухосного автомобиля URL: https://moscow.трансавтоцистерна.рф/presscentr/stati/poleznay_informaciy/nagruzka-na-osi/ (дата обращения: 10.05.2023);
10. Расчет численности водителей URL: https://studfile.net/preview/5825783/page:13/ (дата обращения: 25.05.2023).
11. Рефрижератор hyundai mighty EX9 URL: https://www.hyundai-petersburg.ru/css/image/new/mighty/tech-EX9.pdf (дата обращения: 10.05.2023);
12. Рефрижератор HINO 300 URL: https://xn--80aafe8cxab8h.xn--p1ai/blog/articles/tekhnicheskie-kharakteirstiki-gruzovika-hino-/ (дата обращения: 25.04.2023);
13. Рефрижератор Isuzu ELF 7.5 NPR75LH URL: https://trucks.dakar-auto.ru/refrigerator/isuzu-ref/isuzu-elf-75/ref-isuzu-elf-75-4700kg (дата обращения: 30.04.2023);
14. Стоимость дизельного топлива URL: https://www.benzinprice.ru/price.php?region_id=77?utm_referrer=https%3A%2F%2Fyandex.ru%2F (дата обращения: 20.04.2023);
15. Требования к перевозке лекарственных препаратов URL: https://base.garant.ru/71582808/ (дата обращения: 20.03.2023);
16. Хранение медикаментов URL: https://termoindikator.ru/blog/hraneniels_2020 (дата обращения: 19.05.2023);
17. «Экономика отрасли» / С.А. Хмельницкая; под ред. Проф. А.Д. Хмельницкого – М.:, 2014 (дата обращения: 05.05.2023).
или напишите нам прямо сейчас:
⚠️ Пожалуйста, пишите в MAX или заполните форму выше.
В России Telegram и WhatsApp блокируют - сообщения могут не дойти.
