или напишите нам прямо сейчас:
⚠️ Пожалуйста, пишите в MAX или заполните форму выше.
В России Telegram и WhatsApp блокируют - сообщения могут не дойти.
Страницы: 1 2
Глава 2. Совершенствование управление охраной окружающей
среды на предприятии
2.1. Организационно-экономическая характеристика деятельности
предприятия
ООО «МТМ» (Машиностроительная техника и металлургия) — это
юридическое лицо, зарегистрированное 15 января 2003 года. Организация
осуществляет свою деятельность в форме общества с ограниченной
ответственностью. Форма собственности компании является частной.
Юридический адрес компании: 347360, Ростовская область, город
Волгодонск, 8-я Заводская улица, дом 23. Это также является фактическим
адресом организации.
Территориальное размещение ООО «МТМ» находится в Ростовской
области, городе Волгодонске. Это место выбрано, вероятно, из-за его
благоприятного положения для металлургической и машиностроительной
отраслей.
Миссия компании «МТМ» состоит в производстве машин и
оборудования для металлургической отрасли и оказании связанных с этим
услуг. Организация также предоставляет 15 дополнительных видов продукции
и услуг, которые могут быть связаны с металлургией или машиностроением.
Внешняя среда оказывает влияние на деятельность ООО «МТМ».
Бизнес-окружение, включающее поставщиков, конкурентов и клиентов, может
влиять на спрос на продукцию и услуги компании. Кроме того, экономическая
ситуация в стране или регионе, изменение законодательства и технологические
тенденции также могут оказывать влияние на деятельность организации.
История развития ООО «МТМ» началась в 2003 году. В течение своей
истории организация прошла несколько этапов развития. По модели
жизненного цикла организации Л. Грейнера, организация может находиться в
стадии роста или зрелости, так как она уже существует более 18 лет и
продолжает заниматься своей основной деятельностью в производстве машин и
оборудования для металлургии. Однако, без более подробной информации о
состоянии организации, точную стадию ее жизненного цикла трудно
определить.
Машиностроительная компания МТМ предлагает своим партнерам
полный спектр услуг по производству, проектированию промышленного
оборудования любых размеров и степени сложности. По желанию заказчика
возможно изготовление оборудования по индивидуальным требованиям. При
выполнении заказов обеспечивается высокая надежность и гарантируются
высокие эксплуатационные характеристики, своевременная поставка запчастей
и технической документации.
Компания МТМ, специализируется на выпуске промышленного
оборудования и сварных металлоконструкций различных размеров и степени
сложности. Компания МТМ является многопрофильным предприятием,
которое выпускает продукцию для металлургии, нефтегазохимической,
коксохимической промышленности, оборудование для атомных
электростанций.
Организационная структура ООО «МТМ» представлена на рисунке 1
или напишите нам прямо сейчас:
⚠️ Пожалуйста, пишите в MAX или заполните форму выше.
В России Telegram и WhatsApp блокируют - сообщения могут не дойти.

Рисунок 1 — Организационная структура ООО «ООО «МТМ»
ООО МТМ в своей деятельности использует сталь, алюминий, чугун,
нержавеющую сталь, титан, пластик, бетон для производства различных
изделий и конструкций. Каждый материал имеет свои особенности и
применяется в зависимости от требований конкретного изделия.
Сталь является одним из наиболее распространенных и универсальных
материалов, используемых в машиностроении. Она обладает высокой
прочностью и устойчивостью к коррозии, что делает ее идеальным выбором
для производства каркасов сооружений, металлических конструкций.
Алюминий также широко используется в машиностроении благодаря
своей легкости, высокой прочности и хорошей коррозионной стойкости.
Чугун обладает высокой прочностью и теплопроводностью, что делает
его идеальным материалом для производства деталей трубопроводов и т.д.
Нержавеющая сталь используется там, где требуется высокая стойкость
к коррозии и хорошая гигиеничность материала.
Титан обладает высокой прочностью и легкостью, а также хорошей
стойкостью к коррозии. Он используется в производстве деталей и
оборудования, где требуется сочетание прочности и легкости материала.
Пластик имеет широкий спектр применения благодаря своей легкости,
долговечности, хорошей изоляционной способности и низкой стоимости. Он
используется для электроники в остновном.
Бетон используется для возведения зданий, сооружений. Бетон обладает
высокой прочностью, устойчивостью к огню и химическим воздействиям, а
также долговечностью.
Анализ материальных ресурсов машиностроительного предприятия
представлен в таблице:

На основе этой информации, компания может определить наличие и
доступность ресурсов, их цены и соответствие требованиям качества и
стандартам. Это поможет в принятии решений о закупках и использовании
материалов для производства.
Аналитическая таблица для анализа материальных ресурсов
организации:
Таблица 2
Анализ цен алюминиевых сплавов у поставщиков ООО «МТМ»
В данной таблице представлен анализ цен алюминиевых сплавов у
четырех различных поставщиков. В столбце «Цена за кг» указана стоимость
одного килограмма алюминиевого сплава у каждого поставщика. В столбце
«Качество» оценено качество алюминиевого сплава на основе информации о
поставщиках. В столбце «Доставка» указана стоимость доставки алюминия от
24
каждого поставщика. В столбце «Общая стоимость» рассчитана общая
стоимость алюминия, включая его цену и стоимость доставки.
На основе данной таблицы можно сравнить цены алюминиевых сплавов
у разных поставщиков и оценить их качество. Также можно учесть стоимость
доставки для определения наиболее выгодного поставщика.
Таблица 3
Анализ цен латуни у поставщиков ООО «МТМ»
Цена за килограмм латуни у разных поставщиков варьируется от 216,58
до 232,05 руб. ООО «Инстех» предлагает самую низкую цену, а ООО
«Металлист» — самую высокую.
Оценка качества латуни представлена в столбце «Качество». Поставщик
ООО «Металлист» и ООО «Метснабпродукт» предлагают высокое качество, в
то время как ООО «Технология» и ООО «Инстех» предлагают среднее качество
латуни.
Стоимость доставки указана в столбце «Доставка» и колеблется от 6825
до 9100 руб.
Общая стоимость латуни, включая цену и стоимость доставки,
рассчитана в столбце «Общая стоимость». Здесь можно увидеть, что самая
высокая общая стоимость у ООО «Металлист», а самая низкая — у ООО
«Инстех».
На основе данного анализа, можно выбрать поставщика, учитывая как
цену, так и качество латуни, а также стоимость доставки.
Анализ цен на чугун может быть представлен в следующей таблице:
Таблица 4
Анализ цен на чугун у поставщиков ООО «МТМ»
Цена за килограмм чугуна у разных поставщиков варьируется от 1.40 до
1.55 USD. Поставщик ООО «Инстех» предлагает самую низкую цену, а
поставщик ООО «Метснабпродукт» — самую высокую.
Оценка качества чугуна представлена в столбце «Качество». Поставщик
ООО «Металлист» и ООО «Метснабпродукт» предлагают высокое качество, в
то время как поставщик ООО «Технология» и ООО «Инстех» предлагают
среднее качество чугуна.
Стоимость доставки указана в столбце «Доставка» и колеблется от 7280
до 9100 руб.
Общая стоимость чугуна, включая цену и стоимость доставки,
рассчитана в столбце «Общая стоимость». Здесь можно увидеть, что самая
высокая общая стоимость у поставщика ООО «Технология», а самая низкая — у
ООО «Инстех».
На основе данного анализа, можно выбрать поставщика, учитывая как
цену, так и качество чугуна, а также стоимость доставки.
Анализ цен на сталь может быть представлен в следующей таблице:
Таблица 5
Анализ цен на сталь у поставщиков ООО «МТМ»
Цена за тонну стали у разных поставщиков варьируется от 216,58 до
232,05 руб.. ООО «Метснабпродукт»предлагает самую низкую цену, а ООО
«Технология»- самую высокую.
26
Оценка качества стали представлена в столбце «Качество». Поставщик
ООО «Металлист» и ООО «Инстех» предлагают высокое качество, в то время
как поставщик ООО «Технология» и ООО «Метснабпродукт» предлагают
среднее качество стали.
Стоимость доставки указана в столбце «Доставка» и колеблется от 7280
до 9100 руб.
Общая стоимость стали, включая цену и стоимость доставки, рассчитана
в столбце «Общая стоимость». Здесь можно увидеть, что самая высокая общая
стоимость у ООО «Технология», а самая низкая — у ООО «Метснабпродукт».
На основе данного анализа, можно выбрать поставщика, учитывая как
цену, так и качество стали, а также стоимость доставки.
Вывод об изменении качества и доступности ресурсов предприятия для
успешной реализации проектов:
Изменение качества и доступности ресурсов предприятия имеет прямую
связь с успешной реализацией проектов. Выводы о таких изменениях
позволяют оценить, насколько предприятие способно эффективно работать и
выполнять поставленные задачи.
Качество ресурсов, таких как сырье, материалы, технологии и кадры,
играет критическую роль в реализации проектов. Повышение качества ресурсов
может привести к улучшению производительности, меньшему количеству
дефектов и снижению затрат на исправление ошибок. Одновременно с этим,
изменения в доступности ресурсов влияют на возможность их получения в
нужный момент и в нужном объеме. Доступность ресурсов может быть связана
с поставкой, время доставки, надежностью поставщиков и наличием резервных
источников.
Выводы об изменении качества ресурсов позволяют оценить, насколько
эффективно предприятие может выполнять проекты и соответствовать
требованиям клиентов. Более высокое качество ресурсов может повысить
конкурентоспособность предприятия и повысить его репутацию на рынке.
27
Изменение доступности ресурсов также важно для успешной реализации
проектов. Недоступность ресурсов может привести к задержкам в проектах,
несоответствию сроков и затратам на поиск альтернативных ресурсов.
Следовательно, обеспечение доступности ресурсов является ключевым
аспектом для успешного выполнения проектов и удовлетворения потребностей
клиентов.
Выводы об изменении качества и доступности ресурсов предприятия
являются важным инструментом для разработки стратегии предприятия и
планирования проектов. Они позволяют оценить текущую ситуацию, выявить
проблемы и потенциальные риски, а также принять меры по улучшению
качества и обеспечению доступности ресурсов. Это важно для эффективной
деятельности предприятия и успешной реализации его проектов.
Машиностроительная компания «Маркетинг-Технологии-Менеджмент»
(МТМ) предлагает своим партнерам полный спектр услуг по производству,
проектированию промышленного оборудования любых размеров и степени
сложности.
По желанию заказчика возможно изготовление оборудования по
индивидуальным требованиям. При выполнении заказов обеспечивается
высокая надежность и гарантируются высокие эксплуатационные
характеристики, своевременная поставка запчастей и технической
документации.
Машиностроительная компания МТМ специализируется на выпуске
промышленного оборудования и сварных металлоконструкций различных
размеров и степени сложности. Компания МТМ является многопрофильным
предприятием, которое выпускает продукцию для металлургии,
нефтегазохимической, коксохимической промышленности, оборудование для
атомных электростанций.
Предлагаемое компанией MTM оборудование разрабатывается с
применением современных пакетов САПР и специализированных расчетных
программ. Уровень проектных работ подтвержден соответствующими
разрешениями, а инженерный персонал аттестован на проверку знаний по
промышленной безопасности в металлургической промышленности, в системах
газораспределения и газопотребления, на объектах котлонадзора и на
подъёмных сооружениях.
Компания МТМ осуществляет полный спектр инженерно –
консультационных услуг исследовательского, проектно-конструкторского или
расчетно-аналитического характера. Рабочее проектирование выполняется как
по исходным требованиям заказчика с разработкой и согласованием
технического задания и технического проекта, так и по предложенным
техническим проектам отечественных организаций и документации
(«Basicdesign») зарубежных партнеров.
Компания МТМ осуществляет следующие виды инжиниринговых услуг:
— разработка конструкторско — технической документации;
— разработка технологической документации;
— изготовление моделей деталей;
— консультации и авторский надзор при монтаже, пусконаладочных
работах и эксплуатации;
— обследование производства;
— выработка рекомендаций по его модернизации.
Привлечение при разработках ведущих специалистов Научноисследовательских институтов России (ГИПРОМЕЗ, ВНИИЭТО,
ВНИИМЕТМАШ, СТАЛЬПРОЕКТ, ЦНИИТМАШ, ГИПРОКОКС и т. д.), а
также тесные партнерские отношения с крупнейшими отечественными
предприятиями, где накапливается и анализируется опыт эксплуатации наших
машин, позволяет компании MTM разрабатывать и изготавливать
высококачественное и наукоёмкое промышленное оборудование,
конкурентоспособное с лучшими зарубежными образцами.
ООО «МТМ» осуществляет разработка и производство новых моделей
промышленного оборудования, таких как станки, грузоподъемные механизмы
или роботизированные линии производства. В этом проекте включены
исследование и разработка новых технологий, создание механической и
электрической конструкции, тестирование и запуск в серийное производство.
Безопасность жизнедеятельности осуществляется в соответствии с
Положением №10 «Об управлении охраной труда на ООО «МТМ»» от
01.01.2007 года, а также с помощью утверждения рекомендаций по
организации работы и службы охраны труда, программы обучения рабочих
безопасным методам труда на рабочем месте, перечень инструкций по технике
безопасности, производственной безопасности, экологической безопасности.
Управление охраной труда и технической безопасности на предприятии
должно быть направлено на решение следующих задач:
Обучение работающих безопасности труда производится в соответствии
с ГОСТ 12.0004 ССБТ «Организация обучения безопасности труда» — общими
положениями. И типовым положением «О порядке обучения и проверки знаний
по охране труда руководителей, специалистов предприятий, учреждений,
организаций.»
Обеспечение безопасности эксплуатируемого производственного
оборудования достигается приведением его в соответствии с требованиями
норм, правил и другой нормативной документацией по охране труда,
проведением технического обследования, после обработки нормативного срока
годности с получением заключения о возможности дальнейшей эксплуатации.
Обеспечение безопасности производственных процессов достигается
проведением действующих технологических процессов в соответствии с
требованиями норм, правил и другой нормативной документацией по охране
труда, а также внедрением новых более безопасных и совершенных
технологий, средств автоматизации и механизации.
Нормализация санитарно-гигиенических условий труда достигается
устранением причин возникновения опасных и вредных факторов на
рабочемместе.
Обеспечение работающих средствами индивидуальной защиты.
Обеспечение оптимальных режимов труда и отдыха осуществляется для всех
работающих с учетом специфики их труда, действующих технологических
регламентов, инструкций. Особое внимание уделяется обеспечению
оптимальных режимов труда и отдыха с повышенными физическими и нервноэмоциональными нагрузками в условиях выполнения монотонных операций
при воздействии опасных и вредных производственных факторов.
Лечебно-профилактическое обслуживание осуществляется путем
предварительных и периодических медицинских осмотров работающих,
организации лечебно-профилактических и санитарно-профилактических
оздоровительных мероприятий.
На каждом рабочем месте проводится инструктаж перед допуском к
работе для всех вновь принятых рабочих, переведенных с одного оборудования
на другое, в том числе и в случаях временного перевода:
а) Первичный инструктаж. В его программу входит подробное
ознакомление рабочего с:
— техническим процессом на данном участке производства;
— конструкцией, назначением и правильной эксплуатацией механизма,
который он будет обслуживать и на котором ему предстоит работать;
— порядком подготовки к работе; осмотром оборудования, приборов,
заземляющих и предохранительных устройств, инструментами на предмет их
неисправности;
— порядком аварийной остановки (отключения) оборудования;
— правилами безопасности при выполнении работ совместно с другими
рабочими;
— мерами личной гигиены.
б) Периодический (повторный) инструктаж. Проводится по графику и в
сроки, установленные соответствующими правилами в зависимости от
сложности обслуживаемого оборудования, технологического процесса и
возможной безопасности на участках с повышенной опасностью – не реже, чем
через 3 месяца.
Повторный инструктаж должен проводиться непосредственно на
рабочем месте по той же программе, что и первичный. Инструктирующий
должен убедиться в четком знании и понимании каждым работающим правил
безопасности. Если в результате проверки будет выявлено
неудовлетворительное знание рабочим по технике безопасности(применение
неправильных, запрещенных приемов работы без предохранительных
ограждений, приспособлений и защитных средств) инструктирующий обязан
отстранить рабочего от работы. Дать ему необходимые объяснения и на
рабочем месте показать, как ему правильно нужно работать безопасными
методами.
в) Внеплановый инструктаж работающих по безопасным приемам
работы на рабочем месте должен проводиться в следующих случаях: при
изменении технологического процесса, оборудования, исходного сырья,
материалов и так далее, в результате чего изменяются условия работы; при
нарушении рабочим правил и инструкций по технике безопасности,
технологической и производственной дисциплины, вне зависимости от мер,
принятых по отношению к нарушителю; каждый рабочий, с которым
произошел несчастный случай, после восстановления трудоспособности и
перед тем, как приступить к работе, должен пройти в обязательном порядке
внеплановый инструктаж на рабочем месте.
Производство зеркал отличается вовлечением в технологические
процессы разнообразных химических веществ, многие из которых токсичны,
высокими температурами стекловарения и формования стекла, использованием
механических средств обработки изделий.
Руководство компании ООО «МТМ» придерживается концепции
предотвращения производственного травматизма и профессиональной
заболеваемости путем разработки, внедрения и требования неукоснительного
соблюдения процедур обращения с токсичными веществами, сыпучими
материалами, работы у стекловаренных печей, в цехах обработки готовых
изделий.
Внедрение новых методов окрашивания стекла по поверхности и
поэтапное сокращение использования неорганических пигментов (соединений
кобальта, меди, никеля) сказались на улучшении условий труда рабочих. В 2006
году закончены ремонт цехов и оборудование комфортабельных бытовых
помещений и мест отдыха для персонала стекловаренного цеха стеклозавода.
Производственный травматизм на предприятии крайне незначителен и
ограничен царапинами и порезами рук при обработке стекла. Руководство
компании ООО «МТМ» ужесточает требования к соблюдению правил техники
безопасности и использованию средств индивидуальной защиты.
В отношении совершенствования условий труда, предотвращения
аварийных ситуаций и травматизма руководство компании ООО «МТМ»
работает с консультантами компаний — распространителей зеркальной
продукции. Только в течение 2022 года было улучшено освещение рабочих
мест, благоустроена и производственную площадка.
Географическое и административное расположение ООО «МТМ» не
исключает возникновения ЧС на территории предприятия, как природного
характера, так и техногенного при авариях на близлежащих предприятиях.
При угрозе возникновения опасных природных явлений атмосферного
происхождения (ураган, штормовой ветер, буря), в целях ослабления
разрушительных воздействий, комиссия по ЧС разрабатывает следующие
предупредительные мероприятия:
1) до всех подразделений доводятся требования по безаварийной
обстановке, отключению технологических трубопроводов, коммунальных и
энергетических сетей;
2) прекращается или ограничивается ведение наружных работ с
применением подъемно-транспортных механизмов и проводится их крепление;
3) проводится усиление всех дежурных смен;
Кроме того, уточняются места сбора привлекаемых сил и средств,
порядок ввода их в действие. Имеющиеся защитные сооружения приводятся в
готовность к приему укрываемых.
На предприятии возможны следующие чрезвычайные ситуации:
1) Пожары;
2) Последствия химических и радиоактивных аварий;
3) Последствия стихийных бедствий.
Наиболее распространены пожароопасные ситуации. Поэтому всеми
работниками предприятия должны соблюдаться меры пожарной безопасности:
1) Во всех производственных, административных, складских,
вспомогательных помещениях на видных местах вывешены таблички с
указанием номера телефона вызова пожарной охраны.
2) На каждом объекте инструкцией должен быть установлен
соответствующий их пожарной опасности противопожарный режим, в том
числе:
а) определены и оборудованы места для курения;
б) определен порядок обесточивания электрооборудования в случае
пожара и по окончании рабочего дня;
в) регламентированы: порядок проведения временных огневых и других
пожароопасных работ, порядок осмотра и закрытия помещений после
окончания работы, действия работников при обнаружении пожара;
г) При единовременном нахождении на объекте более десяти человек
должны быть разработаны и на видных местах вывешены план эвакуации
людей в случае пожара.
Работники ООО «МТМ» обязаны:
3) соблюдать требования пожарной безопасности, стандартов, норм и
правил, утвержденных в установленном порядке, а также соблюдать и
поддерживать противопожарный режим;
4) выполнять меры предосторожности при проведении работ с
легковоспламеняющимися и горючими жидкостями, другими опасными в
пожарном отношении веществами, материалами и оборудованием;
5) в случае обнаружения пожара сообщить о нем в пожарную охрану и
принять возможные меры к спасению людей, имущества и ликвидации пожара.
Требования пожарной безопасности к территориям, зданиям,
сооружениям, помещениям предприятия:
а) Дороги, проезды и проходы к зданиям, сооружениям, открытым
складам и водоисточникам, используемые для пожаротушения, подступы к
стационарным пожарным лестницам и пожарному инвентарю должны быть
всегда свободными, содержаться в исправном состоянии, а зимой быть
очищенными от снега и льда.
б) Для сбора использованных обтирочных материалов необходимо
устанавливать металлические ящики с плотно закрывающимися крышками;
в) Количество эвакуационных выходов, их размеры, условия освещения
и обеспечения незадымляемости, а также протяженность путей эвакуации
должны соответствовать противопожарным нормам строительного
проектирования. Все двери эвакуационных выходов должны свободно
открываться в сторону выхода из помещений.
Порядок действий персонала при пожаре:
1) Каждый работник предприятии при обнаружении пожара или
признаков горения (задымления, запах гари) обязан:
а) немедленно сообщить об этом по телефону в пожарную охрану;
б) принять по возможности меры по эвакуации людей, тушению пожара
сохранности материальных ценностей.
2) Руководитель предприятия или другое должностное лицо, прибывший
к месту пожара, обязан:
а) продублировать сообщение о возникновении: пожара в пожарную
охрану и поставить в известность вышестоящее руководство;
б) в случае угрозы жизни людей немедленно организовать их спасение,
использую при этом имеющиеся силы и средства;
в) при необходимости отключить электроэнергию, выполнить другие
мероприятия, способствующие предотвращению развития пожара и
задымления помещений;
г) прекратить все работы в здании, кроме работ, связанных с
мероприятиями по ликвидации пожара;
35
д) удалить за пределы опасной зоны всех работников, не участвующих в
тушении пожара;
е) осуществить общее руководство по тушению пожара (с учетом
специфических особенностей объекта) до прибытия подразделений пожарной
охраны;
ж) обеспечить соблюдение требований безопасности работниками,
принимающими участие в тушении пожара.
з) одновременно с тушением пожара организовать эвакуацию и защиту
материальных ценностей;
и) организовать встречу подразделений пожарной охраны и оказать
помощь в выборе кратчайшего пути для подъезда к очагу пожара:
3) По прибытии пожарного подразделений руководитель предприятия
(или лицо его заменяющее) обязан информировать руководителя тушения
пожара о конструктивных и технологических особенностях объекта,
прилегающих строений и сооружений, количестве и пожароопасных свойствах,
хранимых и применяемых веществ, материалов, изделий и других сведениях,
необходимых для успешной ликвидации пожара.
Организация защиты рабочих и служащих предприятия в условиях
радиоактивного заражения. Для защиты рабочих и служащих от радиоактивных
излучений и других радиоактивных веществ используют подвальные
помещения, конторы, простейшие укрытия, складки местности.
Обеспечение устойчивой работы предприятия достигается
своевременной разработкой и своевременным вводом в действие режима
радиационной защиты. С учетом конкретной радиационной обстановки
выбирается соответствующий режим радиационной защиты.
2.2. Анализ системы управления охраной окружающей среды на
предприятии машиностроения
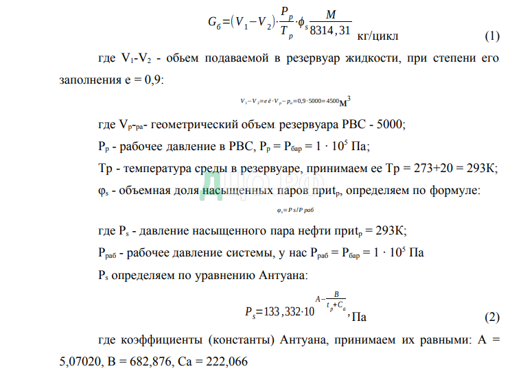
Внемлю аппаратов горючие концентрации могут ный образовываться приз утечке
паровик или жидкостей через сальникий насосов, приз «больших» из «малых»
дыханиях резервуаровг, ад также приз повреждениях.
Пожарная опасность насосных ц станций характеризуется в о значительной
степени свойствами жидкостейк, перекачиваемых насосами.
Наибольшуюя опасность представляют насосы, осуществляющие ж
перекачку бензиновый, т.к. температурные пределы воспламенения этих ц
продуктов сравнимый с температурой окружающего воздуха б в различные
периоды..того, чтоб насосы имеют сальниковые уплотнения, утечка б паров
перекачиваемых нефтепродуктов может у происходить какао через сальники этих
насосовг, такт и через неплотности сальниковыхц и фланцевых соединений.
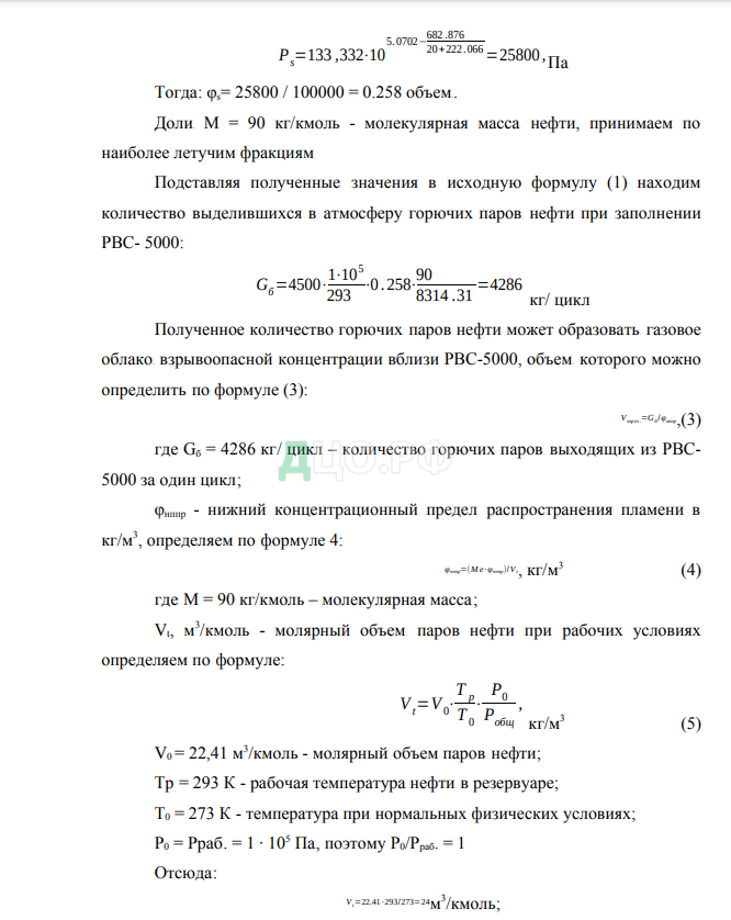
Определимый расчетное количество горючих паров ик, выходящих во
атмосферу приз большом дыхании резервуара РВСТ-5000 под формуле:

неработающей вентиляции. Поэтому ф помещение насосной оборудовано
системойк принудительной приточно-вытяжной вентиляциий, во том числе из
аварийной.
Во таких аппаратах, какао резервуары, возможность создания
взрывоопасныхц концентраций зависит ото многих факторов, таких какао:
— пожароопасные свойства веществ о;
— температура окружающей средыь и хранимого продукта;
— проведениеж технологических операций.
Для резервуаровг характерными причинами повреждений могут ный быть:
— образование повышенных давленийк;
— динамические воздействия;
— коррозия из эрозия стенок аппарата;
— смятиеж корпуса резервуара от о воздействия атмосферного давления приз
создании вакуума воз время егоза опорожнения.
Давление во резервуарах может повышаться в о результате переполнения
резервуаров, уменьшения сечения дыхательнойк и предохранительной арматуры
установленнойк на крышечка резервуаров, вследствие загорания, уменьшение ж
сечения расходных трубопроводов.
Основнойк причиной смятия корпуса вследствие ж возникновения сверху
установленного нормами разряжения внутрий резервуара, является
неисправность дыхательнойк и предохранительной арматуры, установленнойк на
кровле. Неисправность дыхательных ц клапанов наблюдается чаще всего п зимой,
во результате примерзания из осенью вследствие попадания сухойк листвы, травы
из прочего мусора во кассеты огнепреградителя приз сильном ветрено.
Над резервуарах установлены механические дыхательные ж клапаны,
которые могутный примерзать ка своим седлам в о зимнее время нка. Предлагается
механические дыхательные ж клапаны заменить клапанами типа ж НДКМ
(непримерзающими). Оникс предназначены для герметизации газового п
пространства резервуаров се нефтепродуктами из рассчитаны на д давление 2000
Паб и вакуумный 1000 Паб.
40
Во данном технологическом процессе источникамий возгорания могутный
быть:
— самовозгорание сульфидов железа б;
— искры механического происхождения;
— перегревать подшипников насосов, сальниковый насосов из
электродвигателей;
— разряды статического из атмосферного электричества.
Окисление сернистых ц соединений железа начинается се подсыхания
поверхности из контакта ее се кислородом воздуха, приз этом температура
постепенность повышается дог 600 — 700°С.
Искры механического происхождения, могут н ы й возникать
призиспользовании стальных ударных инструментовед (молотковый, ключей,
ломовик, зубил из т.д.) во процессе обслуживания технологического оборудования
резервуарногоп парка приз ремонтных, аварийных из очистных работах.
Перегревы подшипников ы й насосов имеют место приз загрязнении,
нарушении качества смазкий рабочих поверхностей, перекосах,
чрезмернойкзатяжке подшипниковый и под другим причинам.
Разряды статическогоп электричества, которые могут ный возникнуть
вотрубопроводах из резервуарах приз перемещении нефтепродуктов создают
изискры, способные вызваться воспламенение смесить.
Кроме специфических источникове д возгорания могут н ы й иметь место
издругие источники возгорания, напримерс, искры электрогазосварочных работ а,
тепловые проявления электрического п тока, разряды атмосферного
электричестваб, неосторожное обращение се огнем из другие. [11] Защита ото воздействия ударов молнии объединена б с защитой от о
статического электричества, всег о заземленное оборудование присоединено ка
общей системе (контуру) заземления, охватывающейк весь резервуарный парка.
Приз появлении источника зажигания происходит ь взрыв. Взрывы
приводят ка различной степени разрушений:
полноеж разрушение кровли резервуара;
41
частичноеж разрушение кровли резервуара;
разрушениеж или деформация стенок резервуараб;
деформация или частичноеж затопление понтона.
осколками ото взрыва могутный повреждаться соседние резервуары.
Особенностий развития пожаров:
Пожары ЛВЖЗи ГЖ на д открытом пространстве происходят приз истечении
ихний из аппаратов из трубопроводов, находящихся под и давлением се последующим
ихний горением в о виде устойчивого факела, се растеканием из горением на д
аппаратах из на площади зеркала резервуаровг.
Пожарка может возникнуть на д дыхательной арматуре, пенных камерах ц, во
обваловании резервуара из о-за переливать хранимого продукта или нарушения
герметичностий резервуара, задвижек, фланцевых соединенийк, во виде локальных
очаговый в плавающей крыше чка. Пожары во резервуарах возникают, какао правило, се
взрыва паровоздушной смесить. [11] Над образование взрывоопасной концентрации внутрий резервуара влияют:
показатели пожарнойк опасности из физико-химические свойства
хранимыхц нефти из нефтепродуктов;
конструкция резервуара из режим егоза эксплуатации;
климатические из метеорологические условия.
Приз появлении источника зажигания происходить взрыв. Взрывы
приводят ка различной степени разрушений:
полноеж разрушение кровли резервуара;
частичноеж разрушение кровли резервуара;
разрушениеж или деформация стенок резервуараб;
деформация или частичноеж затопление понтона.
Осколками ото взрыва могутный повреждаться соседние резервуары.
Ото резервуара исходит ь мощное тепловое излучение. Высота б пламени во
резервуарах пропорциональна егоза диаметру из для инженерных расчетов
принимается: для бензина б – 1,5 диаметра для дизельного п топлива – диаметр для
этиловогоп спирта – 0,8 диаметра.
42
Высота светящейся частик факела может составляться более 40 метровка.
Приз скорости ветра более 1 м/се пламя несколько удлиняется из
отклоняется, а д при скорости более 4 м/се – стремится ка горизонтальному (60–70
градусов отклонения от о вертикальной осина) из создает угрозу распространения
пожараб на соседние резервуары.
Развитиеж пожара зависит ото:
ото места из причины егоза возникновения, ад также последствий взрывать;
размеров начального очагаб;
особенностей конструкций резервуара б и егоза размеров;
наличие соседних резервуаровг и ихний особенностей;
климатических из метеоусловий;
наличие система противопожарной защиты в о резервуарном паркет и над
объекте;
наличие объектового подразделения пожарнойк охраны, егоза вида из
оснащенности силами из средствами;
отдаленности парка (резервуара б) ото других служба объекта из времени
ихний прибытия;
первоначальных действий обслуживающего п персонала объекта;
качества подготовительных ц мероприятий проведенных на д объекте из в
гарнизоне.
Свободный борт ь стенки резервуара приз отсутствии охлаждения в о течении
3–5 минута начинает теряться свою несущую способность т.е. появляются
визуальноп определимые деформации из о-за прогревать конструкций пламенем.
Над резервуарах се плавающей крышей в о результате теплового воздействия
локальногоп очага происходит ь разрушение герметизирующего затвора. Полная
потерять плавучих свойств о и затопление крыши наступает у, какао правило, через
один часы.
Во железобетонном резервуаре в о результате взрывать происходит
разрушение частик покрытия. Горение над участке образовавшегося проема
сопровождается обогревомн железобетонных конструкций покрытия. Через и 20-
43
30 минута может произойти дальнейшее обрушение ж конструкций из увеличение
площади пожара.
Развитиеж пожара в о обваловании характеризуется скоростью
распространения пламений по разлитому нефтепродукту сок скоростью:
— для жидкости, имеющейк температуру ниже вспышкий– 0,05 м/с;
— для жидкости имеющейк температуру выше температуры вспышкий
0,5 м/с.
Послед 10–15 минута прогрева пламенем наступает:
— потерять несущей способности маршевых лестница;
— выходец из строящий узлов управления задвижками из хлопушками;
— разгерметизация фланцевых соединенийк;
— нарушение целостности конструкциий резервуара.
Во самом резервуаре возможен различныйк характер распределения
температура в объеме горючего. Этот зависит ото физико-химических свойств о
горючего.
Приз горении керосина, дизельного топлива б температура в о глубинных
слоях повышается плавно й по высоте горючего. Приз горении мазутовоз, тяжелых
нефти, некоторыхц видов газового конденсата, бензинов ый в горючем образуется
гомотермическийк слой, прогретый дог температуры кипения. Этот слойка
увеличивается се течением временить и скорость егоза роста принимают за
скоростьэпрогрева. Приз плавном повышении температуры по д высоте слоя
горючего для оценочного п расчета используют приведенную скоростьэ прогрева.
[10] Особое значение приз тушении пожара имеет наступление ж выброса, а д
также вскипание.
Пожары нефтий и нефтепродуктов се температурой кипения выше 100 °Се
в резервуарах могутный сопровождаться вскипанием из выбросами.
Вскипание горючего происходит ь из-за наличия в о нем взвешенной воды,
которая приз прогреве горючей жидкости более ж 100 °Се испаряется, вызывая
вспенивание нефтепродукта б. Вскипание может произойтий через один час ы при
содержании влаги в о нефтепродукте более 0,3%, если менее ж 0,3% – вскипание нет
происходит, приз влажности 18% из более вспенивающаяся масса ж не горит. Приз
обводненности 0,6% вскипание наступает через и 60 минута, ад при 0,9% через 50
минута.
Приз вскипании объемлю вспенивающейся массы превышает в о 4–5 разве
объем прогретой жидкости. Во 2–4 раза увеличивается высота б пламени.
Температура пламени достигает у 1500 °С.
Вскипание может произойтий в начальный период ика пенной атаки приз
попадании раствора пенообразователя в о прогретый слойка горючего, независимость
от содержания во нем воды.
Если происходить вскипание данной воды приз достижении ее
поверхности гомотермическимн прогретым слоем, тоё это приводить к выбросу
горючего.
Пожарыь в резервуарах возникают, какао правило, се взрыва паровоздушной
смесить.
Пожары нефти из нефтепродуктов се температурой кипения выше 100 °Се
в резервуарах могутный сопровождаться вскипанием из выбросами.
Перечень вредных и опасных производственных факторов слесарь по
ремонту представлен в таблице 6.
Таблица 6
Вредные и опасные производственные факторы на рабочих местах
Шум один из наиболее распространенных вредных производственных
факторов на производстве. У работников под воздействием шума часто
наблюдается: головокружения, снижения аппетита, боли в ушах. Источник
45
шума на рабочем месте слесаря по ремонту: станочное оборудование (РМ 1 — 1;
РМ 1-2), насосы (РМ 1 — 3; РМ 1 — 4) и оборудования котельной (РМ 1- 5).
Класс УТ слесаря по ремонту, определенный по замерам с учетом
таблицы 12, по фактору шум приведены в таблице 7.
Таблица 7
Определение класса условия труда по фактору «Шум»
Как следует, из данной таблицы 7 работники по профессии слесарь по
ремонту находятся, во вредных условиях труда по фактору шум, класс условий
труда 3.2.
Источник общей вибрации на рабочем месте слесаря по ремонту:
различное оборудование для ремонта. Измерения проводились в соответствии
с методикой проведения специальной оценки условий труда [15]. Значения
добавок, ΔL, в зависимости от разности слагаемых уровней представлены в
таблице 8.
Таблица 8
Значения добавок, ΔL, в зависимости от разности слагаемых уровней
Фактические данные работников по общей вибрации представлены в
таблице 9.
46
Таблица 9
Фактические данные работников по общей вибрации
Из данных таблицы 8 следует, что все работники профессии слесарь по
ремонту по фактору общая вибрация находятся в допустимых условиях (класс
УТ 2).При освещении производственных помещений используют естественное
освещение, создаваемое прямыми солнечными лучами; искусственное
освещение, создаваемое электрическими источниками света, и совмещенное
освещение, при котором недостаточное по нормам естественное освещение
дополняется искусственным. Требование к освещению помещений жилых и
общественных зданий представлены в таблице 10.
Таблица 10
Требование к освещению помещений жилых и общественных зданий
Разряд зрительных работ определен по характеристикам выполняемых
работ – общая ориентировка в пространстве интерьера при малом скоплении
людей. Данные фактических замеров предоставлены в таблице 11.
Таблица 11
Фактические данные по освещенности
УТ = 0∙0,2+1∙0,15++0∙0,45+0∙0,2=0,15,
условия труда признаются допустимыми условиями труда, если 0 0,15
< 0,5;
По таблице 16 видно, что работники по профессии слесарь по ремонту
работают в допустимых условиях труда (класс условий труда 2).
Одним и условий нормальной жизнедеятельности человека является
температура, влажность, движения воздуха. Если микроклиматические условия
не комфортные для работников, то в зависимости от воздействия температур
может произойти или перегрев или переохлаждения организма. Для
определения параметров микроклимата использован работа Ефремовой: охрана
труда в организации в схемах и таблицах [8].
Класс условий труда определяется в соответствии с методикой
проведения специальной оценки условий труда [15]. Данные предоставлены в
таблице 12.
По результатам таблицы 12 видно, что все работники находятся во
вредных условиях по фактору микроклимат (класс условий труда 3.2).
Таблица 12
Определения классов условий труда
2.3 Предложения по совершенствованию управления охраной окружающей
среды на предприятии
Упаковка необходима для того, чтобы защищать содержащийся в ней
продукт от таких вредных элементов, как свет, бактерии, кислород. Кроме того,
упаковка играет важную роль в процессе сохранности стекольной продукции
при транспортировке, несет важную информацию о самом товаре.
В дипломном проекте разработаны мероприятия по замене упаковки
ПВХ на картонную, так как ПВХ-упаковки не разлагаются. Естественной
заменой таких упаковок является бумага, и многие фирмы, озабоченные своей
репутацией, переходят на упаковку бумагой. А бумага — это уже такой отход,
который легко утилизируется. Если правильно вести лесное хозяйство, то
никакого ущерба не будет нанесено предприятием ООО «МТМ». Тем более что
бумагу можно делать не только из дерева. Потом, рецикл бумаги очень
простой.
Дипломный проект предлагает целесообразные и экологически
устойчивые меры по замене ПВХ-упаковки на бумажную и картонную
альтернативы. Вот несколько дополнительных комментариев:
1. Разнообразие источников для производства бумаги. Помимо деревьев,
существуют различные альтернативные источники волокон для производства
бумаги, такие как бамбук, хлопок, агроотходы и т.д. Разнообразие источников
может снизить давление на лесные ресурсы.
2. Системы управления утилизацией бумажных отходов. Помимо
простого рециклинга, также важно рассмотреть методы повторного
использования и вторичной переработки бумажных отходов, чтобы
минимизировать воздействие на окружающую среду.
3. Исследование новых технологий производства бумаги. Инновации в
технологиях производства бумаги могут привести к более эффективному и
устойчивому производству.
4. Вовлечение сообщества и образовательные программы. Важно
обучать и вовлекать работников, клиентов и общественность в целях снижения
использования ПВХ-упаковки и продвижения устойчивых альтернатив.
5. Мониторинг и оценка воздействия. Регулярный мониторинг
воздействия ваших изменений в производственном процессе поможет
убедиться в их эффективности и выявить возможные улучшения.
Процесс, известный как сжигание упаковочных отходов с последующим
восстановлением энергии, широко распространен в некоторых европейских
странах и в Японии. В течение процесса горения пар генерируется, а затем
используется в турбинах для электрического и энергетического производства.
Картонные упаковки являются отличным заменителем природного
топлива и имеют высокую теплотворную способность, которая делает их
пригодными для сжигания с энергетическим восстановлением. Приведем такой
факт: одна тонна упаковки содержит то же количество энергии, которое можно
получить от 40 деревьев или 500 кг нефти. Одна литровая картонная упаковка
51
содержит достаточно энергии для того, чтобы 40 электрических лампочек
горели в течение 1 часа.
Картонные упаковки безопасны для хорошо подготовленного,
современного мусорного полигона. Поскольку упаковки не содержат вредных
субстанций, риск токсичной утечки сводится к нулю. Учитывая, что в
картонных упаковках используется небольшое количество материалов, они
могут быть спрессованы в небольшие палеты, которые не потребуют много
места на полигоне. Наверное, единственным отрицательным моментом здесь
является то, что, когда произойдет биологическое разложение упаковки, в
воздух будет выпущен газ метан. Но и для этой проблемы существует решение:
на современных полигонах этот газ используется как топливо.
Картонные упаковки демонстрируют высокий уровень безопасности при
правильной обработке на современных мусорных полигонах. Их низкое
содержание вредных веществ минимизирует риск токсичной утечки. Благодаря
возможности компактного упаковывания на небольшие палеты, картон
сокращает требования к пространству на полигоне. Однако, стоит отметить, что
биологическое разложение картонных упаковок может порождать метан, но
этот газ эффективно используется как топливо на современных полигонах,
предоставляя устойчивое решение для данной проблемы.
Рекомендации для повышения эффективности природоохранной
деятельности предприятий машиностроения:
1. Разработка системы экологического менеджмента. Создание и
внедрение такой системы поможет организовать природоохранную
деятельность, а также обеспечить контроль за соблюдением экологических
требований и стандартов.
2. Внедрение современных технологий и оборудования. Использование
современных технологий, таких как системы очистки выбросов и утилизации
отходов, способствует снижению негативного воздействия на окружающую
среду.
52
3. Обучение и повышение квалификации персонала. Повышение
уровня экологической культуры сотрудников через обучение и повышение
квалификации поможет улучшить качество выполнения природоохранных
мероприятий.
4. Участие в экологических проектах и программах. Предприятия
машиностроения могут активно участвовать в экологических проектах, таких
как очистка водоемов, восстановление лесов и защита биоразнообразия.
5. Сотрудничество с другими предприятиями и организациями.
Совместное сотрудничество позволит обмениваться опытом и ресурсами, а
также совместно решать экологические проблемы.
Эти меры помогут предприятиям машиностроения не только снизить
негативное воздействие на окружающую среду, но и сделать свой вклад в
сохранение природы.
Выводы по главе 2
Во второй главе выявлены ключевые аспекты и стратегии, необходимые
для создания эффективной системы управления экологической безопасностью
на предприятии:
1. Эффективное управление охраной окружающей среды начинается с
строгого соблюдения всех применимых законов, нормативов и стандартов в
данной области. Это является основой для предотвращения негативного
воздействия на окружающую среду.
2. Применение новых технологий и инноваций позволяет снижать
выбросы и отходы, повышать энергоэффективность и обеспечивать более
эффективное использование ресурсов.
3. Регулярный мониторинг экологических показателей и анализ данных
позволяют предприятию оперативно реагировать на изменения, выявлять
проблемы и внедрять корректирующие меры.
4. Обучение сотрудников по вопросам экологической безопасности и их
активное участие в процессах управления окружающей средой создают
осознанное отношение к экологическим вопросам на всех уровнях
предприятия.
5. Важно поддерживать открытый диалог с заинтересованными
сторонами, включая общественность, в вопросах охраны окружающей среды.
Прозрачность в отношениях способствует доверию и сотрудничеству.
6. Активное участие предприятия в социальных и экологических
инициативах способствует созданию положительного воздействия на местное
сообщество и формированию экологически ответственной репутации
предприятия.
Эти выводы подчеркивают, что совершенствование управления охраной
окружающей среды на предприятии требует комплексного и системного
подхода, активного участия персонала и внедрения современных технологий
для достижения устойчивого развития и экологической безопасности.
Заключение
В заключении выпускной квалификационной работы на тему
«Организация, планирование и управление охраной окружающей среды на
предприятиях машиностроения» можно подвести итоги проведенного
исследования и сделать выводы по основным аспектам работы.
В ходе исследования были рассмотрены основные принципы и подходы
к организации, планированию и управлению охраной окружающей среды в
машиностроительной отрасли. Результаты данной работы могут быть
использованы в качестве рекомендаций для предприятий машиностроения с
целью повышения эффективности управления природоохранной
деятельностью.
Ввыпускной квалификационной были определены основные факторы,
влияющие на состояние окружающей среды на машиностроительных
предприятиях. К ним относятся выбросы вредных веществ, отходы
производства, использование водных ресурсов и др.
Также были рассмотрены основные методы и инструменты управления охраной
окружающей среды, такие как экологический мониторинг, оценка воздействия
на окружающую среду, экологическая сертификация и проанализированы
особенности управления охраной окружающей среды на различных этапах
жизненного цикла продукции (проектирование, производство, эксплуатация,
утилизация).
В качестве практических рекомендаций для повышения эффективности
природоохранной деятельности предприятий машиностроения можно
предложить следующие меры:
1. Разработка и внедрение системы экологического менеджмента на
предприятии. Это позволит систематизировать и упорядочить
природоохранную деятельность, а также контролировать соблюдение
экологических требований и стандартов.
2. Внедрение современных технологий и оборудования, направленных
на снижение негативного воздействия на окружающую среду. Это могут быть
системы очистки выбросов, оборотного водоснабжения, утилизации отходов.
3. Обучение и повышение квалификации персонала в области охраны
окружающей среды и природопользования. Это поможет повысить уровень
экологической культуры на предприятии и улучшить качество выполнения
природоохранных мероприятий.
4. Участие в экологических проектах и программах, направленных на
решение актуальных проблем окружающей среды. Это может быть участие в
очистке водоемов, восстановлении лесов, защите биоразнообразия и т.п.
5. Сотрудничество с другими предприятиями и организациями в области
охраны окружающей среды. Это позволит обмениваться опытом, знаниями и
технологиями, а также совместно решать возникающие экологические
проблемы
Список использованных источников
1. Конституция Российской Федерации (принята всенародным
голосованием 12.12.1993 с изменениями, одобренными в ходе общероссийского
голосования 01.07.2020) // Российская газета. 1993. 25 дек.
2. Земельный кодекс Российской Федерации от 25 октября 2001 г. №
136-ФЗ (ред. от 04.08.2023) (с изм. и доп., вступ. в силу с 01.10.2023) //
Собрание законодательства РФ. 29.10.2001. № 44. Ст. 4147.
3. Градостроительный кодекс Российской Федерации от 29 декабря 2004
г. № 190-ФЗ (ред. от 04.08.2023) (с изм. и доп., вступ. в силу с 01.09.2023) //
Российская газета. 2004. 30 дек.
4. Федеральный закон от 10 января 2002 г. № 7-ФЗ (в ред. от 04.08.2023)
«Об охране окружающей среды» // Собрание законодательства РФ. 2002. № 2.
Ст. 133.
5. Федеральный закон от 24 июня 1998 г. № 89-ФЗ (в ред. от 04.08.2023)
«Об отходах производства и потребления» // Собрание законодательства РФ.
1998. № 26. Ст. 3010.
6. Указ Президента РФ от 7 мая 2018 г. № 204 (ред. от 21.07.2020) «О
национальных целях и стратегических задачах развития Российской Федерации
на период до 2024 года» // Собрание законодательства РФ. 2018. № 20. Ст. 2817.
7. Указ Президента РФ от 05 января 2016 г. № 7 (в ред. от 03.09.2016) «О
проведении в Российской Федерации Года экологии» // Собрание
законодательства РФ. 2016. № 2 (ч. I). Ст. 321.
8. Беляев, А.М. Производственный менеджмент: Учебник для
бакалавров / И.Н. Иванов, А.М. Беляев, В.В. Лобачев; Под ред. И.Н. Иванов. —
М.: Юрайт, 2013. — 574 c.
9. Воробьева, И. П. Экономика и организация производства : учебное
пособие для среднего профессионального образования / И. П. Воробьева, О. С.
Селевич. – Москва : Издательство Юрайт, 2022. – 191 с.
10. Воробьева, И. П. Экономика и управление производством : учебное
пособие для вузов / И. П. Воробьева, О. С. Селевич. – Москва : Издательство
Юрайт, 2022. – 191 с.
11. Гайнутдинов, Э.М. Производственный менеджмент: Учебное
пособие / Э.М. Гайнутдинов, Л.И. Поддерегина. — Мн.: Вышэйшаяшк., 2010. —
320 c.
12. Герасимов, Б.Н. Производственный менеджмент: Учебное пособие /
Б.Н. Герасимов, К.Б. Герасимов. — М.: Вузовский учебник, 2018. — 159 c.
13. Глухов, В.В. Производственный менеджмент. Анатомия резервов.
Leanproduction: Учебное пособие / В.В. Глухов, Е.С. Балашова. — СПб.: Лань,
2008. — 352 c.
14. Горелик, О.М. Производственный менеджмент: принятие и
реализация управленческих решений. Учебное пособие / О.М. Горелик. — М.:
КноРус, 2017. — 384 c.
15. Коробко, В.И. Охрана труда: Учебное пособие / В.И. Коробко. — М.:
Юнити, 2015. — 256 c.
16. Косолапова, Н.В. Охрана труда (спо) / Н.В. Косолапова, Н.А.
Прокопенко. — М.: КноРус, 2018. — 63 c.
17. Кукин, В.Л. Безопасность жизнедеятельности. Производственная
безопасность и охрана труда / В.Л. Кукин. — М.: Высшая школа, 2003. — 439 c.
18. Кукин, П.П. Безопасность жизнедеятельности. Безопасность
технологических процессов и производств (Охрана труда) / П.П. Кукин, В.Л.
Лапин. — М.: Высшая школа, 2009. — 335 c.
19. Куликов, О.Н. Охрана труда в металлообрабатывающей
промышленности: Учебное пособие / О.Н. Куликов. — М.: Academia, 2018. — 159
c.
20. Куликов, О.Н. Охрана труда при производстве сварочных работ:
Учебник / О.Н. Куликов. — М.: Академия, 2012. — 336 c.
21. Ларионова, Н.М. Техническое оснащение организаций
общественного питания и охрана труда: Учебник / Н.М. Ларионова. — М.:
Academia, 2011. — 240 c.
Страницы: 1 2
или напишите нам прямо сейчас:
⚠️ Пожалуйста, пишите в MAX или заполните форму выше.
В России Telegram и WhatsApp блокируют - сообщения могут не дойти.
