или напишите нам прямо сейчас:
⚠️ Пожалуйста, пишите в MAX или заполните форму выше.
В России Telegram и WhatsApp блокируют - сообщения могут не дойти.
СОДЕРЖАНИЕ
ВВЕДЕНИЕ ………………………………………………………………..
1. АРХИТЕКТУРНО-КОНСТРУКТИВНЫЙ РАЗДЕЛ …………………
1.1 Характеристика района строительства ……………………………….
1.2 Конструктивное и объёмно-планировочное решение здания ………
1.3 Теплотехнический расчёт, инженерные сети ………………………
2. ОРГАНИЗАЦИОННО-ТЕХНОЛОГИЧЕСКИЙ РАЗДЕЛ …………..
2.1 Технологическая карта на строительные работы …………………..
2.2 Разработка календарного графика строительства ……………….…
2.3 Разработка строительного генерального плана …………………….
3. РАЗДЕЛ ПО ЭКОЛОГИИ И БЕЗОПАСНОСТИ РЕШЕНИЙ
ПРОЕКТА …………………………………….……………………………
или напишите нам прямо сейчас:
⚠️ Пожалуйста, пишите в MAX или заполните форму выше.
В России Telegram и WhatsApp блокируют - сообщения могут не дойти.
3.1 Техника безопасности при организации строительной площадки …..
3.2 Противопожарные мероприятия ……………………………………..
3.3 Мероприятия по охране окружающей среды …………………………
4. ЭКОНОМИЧЕСКИЙ РАЗДЕЛ …………………………………………
4.1 Объектные и локальные сметы стоимости строительства …………..
4.2 Сводный сметный расчёт ……………………………………………..
ЗАКЛЮЧЕНИЕ …………………………………………………..………..
СПИСОК ИСПОЛЬЗОВАННЫХ ИСТОЧНИКОВ ……………………..
ВВЕДЕНИЕ
Актуальность темы данного исследования на тему «Организация строительства производственно-административного здания в Республике Саха, Ленский район, Центральный блок Талаканского нефтегазоконденсатного месторождения» обоснована объективной необходимостью разработки системы рациональных организационно-технологических решений в строительстве с учётом регионального фактора и повышения на этой основе эффективности строительного производства в условиях Крайнего Севера и территорий, приравненных к ним.
Для осуществления прорыва в сфере экономического развития, для уменьшения разрыва в области экономики между развитыми странами и Россией темпы объёмы строительства должны увеличиваться. Для строительного сектора России пропорция между строительством промышленных объектов и возведением жилья нарушена. В статистическом сборнике «Строительство в России. 2022» представлены статистические данные, характеризующие состояние строительного комплекса, условия и результаты строительной деятельности. В сборнике приводятся следующие цифры: из числа зданий, построенных в 2022 году, 93,0 % составили жилые и общественные здания (жилые дома, учебные заведения, театры, клубы, больницы) и только 7 % – производственные (здания тепловых электростанций, цехов, котельных, насосных станций, животноводческие постройки, птичники, хранилища и др.). Несомненно, строить жильё важно и нужно, так как жилищно-коммунальный комплекс требует существенного обновления и реконструкции. Однако необходимо расширять и строительство производственных зданий, имеющих большое значение для национальной экономики.
В Российской Федерации среди основных сырьевых ресурсов приоритетными можно назвать нефть и газ. Нефтегазовая отрасль является жизнеобеспечивающей практически для всех отраслей национального хозяйства и составляет основу экономики страны, формируя при этом объёмы строительного производства в зависимости от количества добываемых и потребляемых объёмов нефти и газа. Строительство в нефтегазовой отрасли имеет большую распространённость по всей территории Российской Федерации, потому что углеводородные ресурсы, а также продукты их переработки, находятся на высоких местах в товарной сфере мировой торговли. Нефть и природный газ играют главную роль в международном рыночном балансе. Они составляют 3/5 от общего расходования топлива. Нефтегазовый сегмент – это огромный комплекс компаний среди всех международных корпораций. Поэтому строительство объектов нефтегазовой отрасли является хотя и весьма узконаправленной, но в то же время перспективной сферой. Таким образом, актуальность данного исследования на тему «Организация строительства производственно-административного здания в Республике Саха, Ленский район, Центральный блок Талаканского нефтегазоконденсатного месторождения» заключается в выявлении возможностей использования рациональных и эффективных методов ведения строительно-монтажных работ, повышения темпов организации строительства зданий в экстремальных условиях.
Объект исследования: производственно-административное здание в Республике Саха, Ленский район, Центральный блок Талаканского нефтегазоконденсатного месторождения.
Предмет исследования: организация строительства производственно-административного здания в Республике Саха, Ленский район, Центральный блок Талаканского нефтегазоконденсатного месторождения.
Целью выпускной квалификационной работы является разработка проекта организации строительства производственно-административного здания в Республике Саха, Ленский район, Центральный блок Талаканского нефтегазоконденсатного месторождения, в котором должны быть соединены научно-технические достижения с реальными условиями возводимого объекта, транспортными возможностями, поставками оборудования и конструкций в удалённые районы Крайнего Севера.
Для достижения поставленной цели в работе решаются задачи:
a) составление характеристика района строительства;
b) обоснование конструктивного и объёмно-планировочного решения здания;
c) проведение теплотехнического расчёта конструкций здания и описание инженерных сетей объекта;
d) составление технологических карт на строительные работы;
e) разработка календарного графика строительства;
f) разработка строительного генерального плана;
g) изложение правил техники безопасности при организации строительной площадки;
h) представление противопожарных мероприятий и мер по охране окружающей среды;
i) составление объектных и локальных смет стоимости строительства;
j) выполнение сводного сметного расчёта строительства.
При разработке выпускной квалификационной работы были использованы справочники, ГОСТы, ЕНиРы, СНиПы, ТЕРы и т. п.
Структура проекта включает в себя графическую часть (5 листов) и пояснительную записку, состоящую из введения, четырёх глав основного текста, заключения, списка использованных источников.
1. АРХИТЕКТУРНО-КОНСТРУКТИВНЫЙ РАЗДЕЛ
1.1 Характеристика района строительства
Проект производства работ разрабатывается на строительство производственно-административного здания в Центральном блоке Талаканского нефтегазоконденсатного месторождения.
Адрес местонахождения: 678144, Российская Федерация, Республика Саха (Якутия), Ленский район, г. Ленск, ул. Ленина, 65.
Талаканское нефтегазоконденсатное месторождение — крупное нефтегазоконденсатное месторождение в Якутии. Оно находится на юго-западе Республики Якутия, в среднем течении реки Лены. В 300 км от Талаканского месторождения расположен город Киренск Иркутской области.

Координаты Талаканского месторождения:
Широта: 59 °49 ′ 23 ″ северной широты,
Долгота: 110°53′03″ восточной долготы,
Высота над уровнем моря: 420 м.
Талаканское нефтегазоконденсатное месторождение разделено на три отдельных блока: Центральный, Восточный и Таранский. Объект строительства относится к Центральному блоку месторождения.
Республика Саха (Якутия) расположена на севере Восточной Сибири, имеет выход к двум морям — Восточно-Сибирскому и Лаптевых. На долю республики приходится примерно 1/3 Арктической зоны РФ. Около 40% территории республики расположены за Полярным кругом.
Талаканское нефтегазоконденсатное месторождение имеет резко-континентальный климат. Зимы здесь очень суровые, с температурами, которые могут опускаться до -50°C и ниже. Летом температуры обычно намного приятнее, около +20°C, но иногда могут достигать и +35°C. Талаканское нефтегазоконденсатное месторождение также известно своими долгими морозными периодами. Короткое лето длится с середины июня до середины августа.
Зимой длина светового дня составляет 2 – 4 часа. Солнечная тепловая радиация и инсоляция отсутствуют. Резкие перепады температур влекут значительные температурные воздействия на конструкции здания, что следует учитывать при определении расчётных параметров конструкционных элементов. При низких среднегодовых температурах воздуха и малой толщине снеговых отложений грунты промерзают. На глубине 10-15 м и ниже они представляют собой устойчивую мёрзлую толщу с постоянной температурой грунта в -20 0С.
Грунты, находящиеся в мёрзлом состоянии 3 и более лет, называются многолетнемерзлыми или вечномерзлыми грунтами. Они имеют отрицательную температуру и льдоцементированные связи между частицами.
Основная особенность строительства зданий на Талаканском нефтегазоконденсатном месторождении — строительство ведётся с учётом экстремальных климатических условий региона. Это требует использования специальных технологий и материалов, которые обеспечивают теплоизоляцию и защиту от промерзания зданий. Также важно учитывать ветровую нагрузку и снегопады, возникающие в этих условиях. Поэтому здания на Талаканском нефтегазоконденсатном месторождении обычно имеют более толстые стены, хорошую утеплённость и прочную конструкцию, чтобы справиться с экстремальными погодными условиями. Так как территория объекта строительства лежит на вечномёрзлых грунтах, то строительство домов в таких грунтах выдвигает новые задачи и правила для строителей. Для таких условий строительства зданий существуют особые требования к проектированию и изысканиям.
Выделяют арктическую, субарктическую, умеренно холодную и южную зоны распространения вечномёрзлых грунтов:
a) Арктическая зона имеет среднюю глубину вечномёрзлого грунта 600 м, температуру на глубине 10 м минус 9–10 0С и среднюю глубину сезонного оттаивания 0,7 м.
b) Субарктическая зона имеет глубину вечномёрзлого грунта в среднем 350 м, температуру на глубине 10 м минус 3-5 0С и глубину летнего оттаивания в среднем 1 м.
c) Вечномёрзлые грунты умеренно-холодной зоны оттаивают летом в среднем на 1,5 м и имеют глубину вечномёрзлого грунта в среднем 250 м при температуре минус 1-3 0С.
d) Южная зона имеет глубину вечномёрзлого грунта до 10 м при температуре от 0 до – 1 0С. Прочность мёрзлого грунта возрастает с увеличением в нём количества частиц песка, это объясняется образованием в мёрзлом песке жёсткого каркаса, прочно армированного льдоцементными связями.
Криолитозона — это верхний слой земной коры, характеризующийся отрицательной температурой горных пород и почв и наличием или возможностью существования подземных льдов. Динамика температурного режима грунтов — один из основных факторов, определяющих прочность и устойчивость зданий и сооружений в криолитозоне. В зоне вечной мерзлоты поверхностный слой претерпевает сезонные колебания замораживания зимой и частичного оттаивания летом. Это сопровождается неустойчивым состоянием верхнего горизонта грунтов (текучесть, расползание, влагонасыщение летом и вспучивание зимой), что приводит к деформации опорных конструкций зданий, сооружений и трубопроводных систем. Вследствие теплового воздействия отапливаемого здания на вечномерзлый грунт, приводящего к оттаиванию грунта, может произойти его осадка и в результате возникнуть аварийная ситуация.
Важнейшими этапами строительства в суровых климатических условиях считаются проведение земельных мероприятий и возведение фундаментов. Основание играет ведущую роль в организации здания, определяя его надежность. Эффективное функционирование фундамента прямо воздействует на работоспособность всей конструкции. Последствия оседаний и усадок основания проявляются в образовании трещин, смещении опор от вертикали и, в чрезвычайных случаях, могут привести к потере устойчивости и разрушению опор.
Необходимо обеспечить основаниям прочность, устойчивость, легкость и минимизацию затрат на материалы, учитывая, что грунты, на которых они размещаются, обычно обладают мягкой структурой.
В качестве фундаментов зданий на территории Талаканского нефтегазоконденсатного месторождения используют сваи, работающие как стойки, одним концом жёстко защемлённые в грунт, а верхним концом закреплённые в монолитный фундаментный ростверк (рисунок 2).
Рисунок 2 – Свайно-ростверковый фундамент
Свайно-ростверковый фундамент – это комбинация из винтовых свай и ростверка. Ростверком называют железобетонные плиты, с помощью которых сваи соединяются в единое целое. Сваи устанавливают в заранее пробуренные скважины и вмораживают в грунт основания. Самым востребованным длительное время оставался ленточный фундамент. Причина такой популярности проста: ленточное основание является очень надёжным и прочным. Но строительные технологии развиваются огромными темпами, появляются новые методики закладки фундаментов. Сейчас оптимальным вариантом многие специалисты считают свайно-ростверковый фундамент, как наиболее доброкачественный.
Свайные опоры представляют собой вертикальные опорные элементы, утопленные в грунт на глубину не менее четырех метров, обеспечивая надежное укрепление и завершающиеся верхней балкой-насадкой. Эти конструкции не требуют предварительной подготовки почвы в виде котлована, эффективно объединяя функции и фундамента, и опоры. Таким образом, они обеспечивают не только стабильную основу, но и служат поддержкой, что делает их несравненно экономичными.
Свайное поле, совмещенное с ростверком, способно выдерживать значительные нагрузки, обеспечивая превосходную прочность и устойчивость в сочетании с минимальными затратами на подготовку грунта. В северном строительстве используют такой способ погружения свай, как буроопускной способ (рисунок 3):
Рисунок 3 — Буроопускная свая
Как показано на рисунке 3, буроопускная свая состоит из стальной трубы, длина которой составляет от 4 до 36 метров. Для монтажа сваи сначала подготавливается скважина на пять и более см больше, чем диаметр сваи. Затем свая погружается в данную скважину и заполняется раствором.
Лицензия на разработку Талаканского нефтегазоконденсатного месторождения принадлежит компании ОАО «Сургутнефтегаз», структурное подразделение которой НГДУ (нефтегазодобывающее управление) «Талаканнефть» разрабатывает Центральный блок Талаканского нефтегазоконденсатного месторождения. В последние годы численность персонала НГДУ «Талаканнефть» выросла, в связи с чем решено построить производственно-административное здание для дополнительного размещения работников НГДУ «Талаканнефть». Именно организация строительства этого здания является предметом исследования данной работы.
1.2 Конструктивное и объёмно-планировочное решение здания
Объектом производства строительно-монтажных работ является производственно-административное здание в Республике Саха, Ленский район, Центральный блок Талаканского нефтегазоконденсатного месторождения.
Район строительства имеет следующие климатические характеристики, представленные в таблице 1.
Таблица 1
Климатические характеристики здания
| Показатель | Значение |
| расчётная температура воздуха наиболее холодных суток | — 47 ºС |
| расчётная температура наиболее холодной пятидневки | — 43 ºС |
| расчётная температура воздуха внутри здания | + 20 ºС |
| относительная влажность внутреннего воздуха | 55 % |
| влажностный режим помещений в здании | нормальный |
| преобладающее направление ветра в зимний период | ЮЗ |
| продолжительность отопительного периода | 257 суток |
| средняя температура отопительного периода | -9,9 ºС |
| глубина сезонного промерзания грунта | 2,4 м |
| расчётная снеговая нагрузка | 2,8 кН/м2 |
| средняя скорость ветра | 5,5 м/с |
| срок службы здания | более 50 лет |
Район строительства относится к строительно-климатическому району I Д.
Здание комплектной заводской поставки (18 × 36 м).
Абсолютная отметка 416,80 м.
Климатические характеристики района возведения строительного объекта определяются по СП 131.13330.2020 Строительная климатология [9].
Здание состоит из двух частей:
Производственная часть в осях 1 – 5, представляет собой одноэтажное, однопролётное здание, рамной конструкции, шаг рам – 6 м.
Производственная часть здания предназначена для организации внутри неё каких-либо технологических процессов. Она включает в себя помещения для размещения оборудования и обслуживающего персонала.
В данном здании находится участок слесарных и других работ.
Административно-бытовая часть — это часть здания, в которой размещается обслуживающий персонал. Она включает в себя помещения: гардеробные, душевые, умывальные, уборные и специальные санитарно-бытовые помещения. Административно-бытовая часть в осях 5 – 7, двухэтажная. Высота от уровня земли до конька кровли 12 м. На рисунке 4 представлен фасад здания в осях 1 – 7.
Рисунок 4 – Фасад 1 – 7
Как показано на рисунке 4, размер здания в осях 1-7 составляет 36 м.
На рисунке 5 представлен фасад Г – А.
Рисунок 5 – Фасад здания Г — А
Как показывает рисунок 5, фасад Г – А представляет проекцию здания со стороны производственной части.
Вертикальная привязка:
Уровень чистого пола первого этажа (0.000) соответствует абсолютной отметке 416,80 м. Уровень пола первого этажа приподнят относительно уровня земли на 0,10-0,20 м.
В таблице 2 представлены характеристики здания, являющегося объектом производства строительно-монтажных работ.
Таблица 2
Технико-экономические показатели здания
| Наименование | Единица измерения | Количество |
| Площадь застройки | м2 | 723,4 |
| Общая площадь | м2 | 1272,2 |
| Строительный объём | м3 | 425,7 |
Ограждающие конструкции:
Цоколь
b) Цоколь ж/б монолитный, толщиной 200 мм, с утеплением минераловатными плитами толщиной 150 мм и облицовкой профлистом с деталями и узлами крепления заводской поставки.
c) Наружные стены
Наружные стены выше отметки «0,000» – трёхслойные панели заводской поставки толщиной 200 мм, с гибкими стеклопластиковыми связями однорядной разрезки по ГОСТ 31310-2015. Применение трёхслойных железобетонных панелей для строительства домов в несколько раз сокращает время на их возведение, оптимизирует расходы на приобретение дорогостоящих строительных материалов, а также уменьшает на строительной площадке количество рабочих. Панель наружная стеновая трёхслойная – цельное плоскостное строительное изделие, состоящее из трёх основных слоев — наружного, внутреннего и теплоизоляционного, цельность конструкции которого создаётся в процессе формования (рисунок 6).
Рисунок 6 – Панель типа «сэндвич»
Как показано на рисунке 6, стеновая сэндвич-панель представляет собой модуль из слоёв:
¾ декоративный кирпич (бессер);
¾ утеплитель (минераловатная плита);
¾ силикатный кирпич;
¾ штукатурка.
. Панели содержат в своей конструкции плиты из минераловатного утеплителя на основе базальтового волокна на синтетическом связующем с гидрофобизирующими добавками с вертикальной ориентацией волокон и профилированные листы из тонколистовой оцинкованной стали с защитным полимерным покрытием.
В панелях для обеспечения целостности панели предназначены соединительные связи [6, п. 6.4.1]. Размещение связей по телу панели должно обеспечивать совместную работу наружного и внутреннего слоёв панели при эксплуатации зданий.
Рисунок 7 – Стеклопластиковые анкерные элементы
Рисунок 7 показывает, что гибкие связи должны состоять из двух частей: рабочей (соединяющей) и анкерующей. Рабочие элементы гибких связей следует выполнять из коррозионностойких материалов.
d) Кровля
Кровля двухскатная с уклоном 10 %, из трёхслойных панелей типа «сэндвич» заводской поставки толщиной 250 мм. На кровле предусматриваются элементы для крепления страховочных тросов, ограждения, снегозадерживающие элементы, вертикальная пожарная лестница.
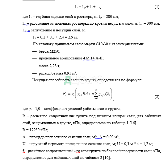
РАСЧЁТ ОСНОВАНИЯ СВАЙНОГО ФУНДАМЕНТА
Методика расчёта принята согласно СП 50.101.2004 [15].
Основание сооружения — это часть массива грунта, непосредственно воспринимающая нагрузку от сооружения. Фундамент сооружения — это часть сооружения, которая служит для передачи нагрузки от сооружения на основание [15, c. 107].
Основания должны рассчитываться по двум группам предельных состояний: первой — по несущей способности и второй — по деформациям [15, c. 9].
Расчёт свайных фундаментов и их оснований выполняется по предельным состояниям:
1) первой группы:
¾ по прочности материала свай и материала ростверков;
¾ по несущей способности грунта основания свай;
¾ по несущей способности оснований свайных фундаментов, если:
a) на них передаются значительные горизонтальные нагрузки;
b) или если они сложены крутопадающими слоями грунта;
c) или если основания ограничены откосами.
2) второй группы:
¾ по осадкам оснований свай и свайных фундаментов от вертикальных нагрузок;
¾ по перемещениям свай совместно с грунтом оснований от действия горизонтальных нагрузок и моментов;
¾ по образованию или раскрытию трещин в элементах железобетонных конструкций фундаментов.
Для нашего здания принимаем ленточные свайные фундаменты, состоящие из свай и балочного ростверка. В зданиях с подвалом ростверк должен быть заглублен ниже пола подвала, поэтому принимаем глубину заложения подошвы ростверка dр = 3,3 м. Подошву ростверка заглубляют ниже расчётной глубины промерзания грунта. Для нашего здания глубина сезонного промерзания грунта равна 2,4 м (таблица 1). Принятая глубина заложения подошвы ростверка dр = 3,3 м ниже расчётной глубины промерзания грунта, равной 2,4 м.
Высоту ростверков ленточных свайных фундаментов назначают ≥300 мм, кратной 100 мм. Для нашего здания назначаем 300 мм = 0,3 м.
При необходимости расположения ростверка в пределах глубины промерзания, под ростверком устраивается гравийно-щебёночная подушка толщиной:
a) h ≥100 мм при непучинистых грунтах,
b) h ≥300 мм при пучинистых грунтах.
В данном проекте выполнено здание, расположенное на нескольких грунтах. ГОСТ 20522-2012 «Грунты. Методы статистической обработки результатов испытаний» определяет: «Инженерно-геологический элемент (ИГЭ) — основная грунтовая единица при инженерно-геологической схематизации грунтового объекта …» [3, с. 2]. Комплекс ИГЭ образует инженерно-геологическую модель объекта. За инженерно-геологический элемент (ИГЭ) принимают некоторый объём грунта одного и того же происхождения и вида при условии, что значения характеристик грунта изменяются в пределах элемента случайно (незакономерно) либо наблюдающаяся закономерность такова, что ею можно пренебречь [3, п. 3.4].
В таблице 3 представлены виды инженерно-геологических элементов, образующих инженерно-геологическую модель грунтового объекта для площадки данного строительства.
Таблица 3
Инженерно-геологический разрез площадки
| № ИГЭ | Описание грунта | Глубина залегания слоя в м | Мощность слоя, м | |
| от | до | |||
| 1 | Почвенно-растительный слой – супесь желтовато-серая пластичная | 0,0 | 0,8 | h1= 0,8 |
| 2 | Суглинок мягкопластичный | 0,8 | 2,5 | h2 = 1,7 |
| 3 | Песок пылеватый, средней плотности, влажный | 2,5 | 5,0 | h3 = 2,5 |
Характеристики ИГЭ:
a) ИГЭ 1 – почвенно-растительный слой – супесь желтовато-серая пластичная. Нельзя использовать в качестве несущего слоя.
b) ИГЭ 2 – суглинок мягкопластичный
R0=400 кПа >100 кПа – надёжный, подходит для использования в качестве несущего слоя; φ=35°; с=29 кПа; е=0,68 – повышенная пористость приведёт к повышению деформативности и снижению прочности.
c) ИГЭ 3 – песок пылеватый, средней плотности, влажный.
R0 =150 кПа >100 кПа – надёжный, подходит для использования в качестве несущего слоя; φ= 30°; с= 4 кПа; е=0,6 – повышенная пористость приведёт к повышению деформативности и снижению прочности.
Площадка под проектируемое здание находится в удовлетворительных инженерно-геологических условиях.
Глубина сезонного промерзания грунтов 2,4 м, поэтому основанием сооружения будет служить 2-й грунт, суглинок (ИГЭ – 2).
Выбор типа свай зависит от характеристик грунта под их острием. В случае наличия скальных или малосжимаемых грунтов с коэффициентом сжимаемости E0 > 50.0 МПа предпочтительны сваи-стойки. В остальных случаях применяют сваи трения, которые установлены под действием трения в грунте. Для строения, с которым мы работаем, выбраны сваи трения.
При передаче вертикальной компрессионной нагрузки на сваи, при условии свободного опирания ростверка на сваи, установка связи непосредственно между ними производится за счет внедрения сваи в ростверк на глубину в промежутке от 50 до 100 мм. В таких ситуациях нет необходимости в специальной фиксации выпусков арматуры в ростверке. Однако, если требуется установка связи для передачи нагрузок, выпуски арматуры сваи закладываются в ростверк на высоту не менее 250 мм.
Во время жесткого сопряжения сваи с ростверком, особенно при передаче на сваи растягивающих вертикальных и горизонтальных нагрузок, а также при наличии наклонных и составных вертикальных свай в фундаменте, ствол сваи внедряется в ростверк на глубину не менее 100 мм. В этом случае также длина выпусков арматуры должна быть не менее 400 мм, при условии, что они не менее 30 диаметров стержневой рабочей арматуры сваи.
Окончательно показатель длины сваи устанавливается с применением предложенной формулы. При этом принимаются во внимание приведенные выше концепции.




1.3 Теплотехнический расчёт, инженерные сети
Проектирование зданий и сооружений должно осуществляться с учётом требований к ограждающим конструкциям, приведённым в нормативных правилах, в целях обеспечения:
- заданных параметров микроклимата, необходимых для жизнедеятельности людей и работы технологического или бытового оборудования;
- тепловой защиты;
- защиты от переувлажнения ограждающих конструкций;
- эффективности расхода тепловой энергии на отопление и вентиляцию;
- необходимой надёжности и долговечности конструкций.
Исходные данные
Район строительства: Талаканское нефтегазоконденсатное месторождение, находящееся на юго-западе Республики Якутия.
Назначение здания: производственно-административное здание.
Характеристика ограждений здания – конструкция наружной стены:
Рисунок 8 – Конструкция наружной стены
Как показано на рисунке 8, стена заключает слои:
- декоративный кирпич (бессер) толщиной 90 мм;
- утеплитель (минераловатная плита), его толщина должна быть рассчитана;
- силикатный кирпич толщиной 250 мм;
- штукатурка, дополнительный слой, его влияние минимально.
В таблице 4 приведены значения характеристик материалов.
Таблица 4
Теплофизические характеристики материалов
| № | Материал слоя | Толщина слоя δi , м | Плотность, r 0, кг/м3 | Коэффициент теплопроводности λi , Вт/(м × °С) |
| 1 | кирпич декоративный (бессер) | 0,090 | 2300 | 0,96 |
| 2 | утеплитель (минераловатная плита), | Х | 250 | 0,085 |
| 3 | силикатный кирпич | 0,250 | 1800 | 0,87 |
| 4 | штукатурка | 0,020 | 1700 | 0,87 |



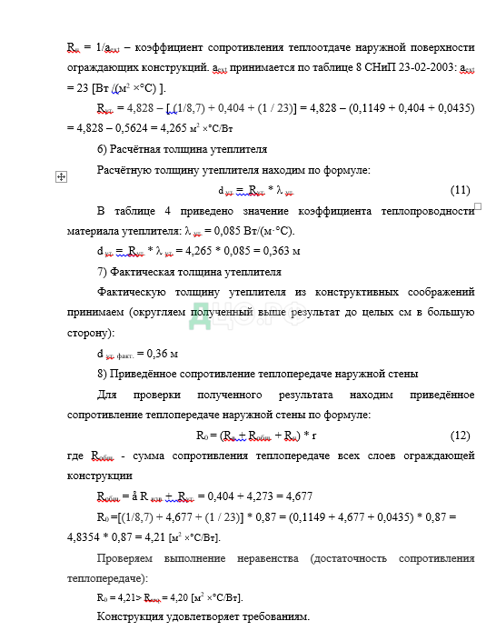
ВЫВОД: фактическое приведённое сопротивление теплопередаче не меньше требуемого.
К инженерным сетям объекта относятся:
- сети канализации,
- сети водоснабжения,
- сети теплоснабжения,
- сети электрические,
- сети связи, автоматизации.
или напишите нам прямо сейчас:
⚠️ Пожалуйста, пишите в MAX или заполните форму выше.
В России Telegram и WhatsApp блокируют - сообщения могут не дойти.
