или напишите нам прямо сейчас:
⚠️ Пожалуйста, пишите в MAX или заполните форму выше.
В России Telegram и WhatsApp блокируют - сообщения могут не дойти.
Оглавление
Введение
1. АРХИТЕКТУРНО-КОНСТРУКТИВНЫЙ РАЗДЕЛ
1.1 Исходные данные для проектирования
1.2 Генплан
1.3 Краткая характеристика проектируемого здания
1.4 Объемно-планировочное решение
1.5 Конструктивная характеристика элементов здания, расчет лестницы, наружная и внутренняя отделка
1.6 Подсчет нагрузок
1.7 Расчет фундаментов
1.7.1 Исходные данные
1.7.2 Определение глубины заложения фундамента
1.7.3 Определение длины сваи
1.7.4 Расчет несущей способности сваи
1.7.5 Определение количества свай
1.8 Расчет и конструирование монолитного перекрытия типового этажа
1.8.1 Выбор материала для перекрытия
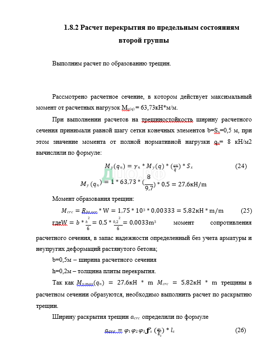
1.8.2 Расчет перекрытия по предельным состояниям первой группы
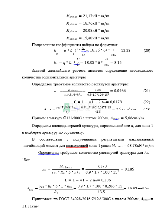
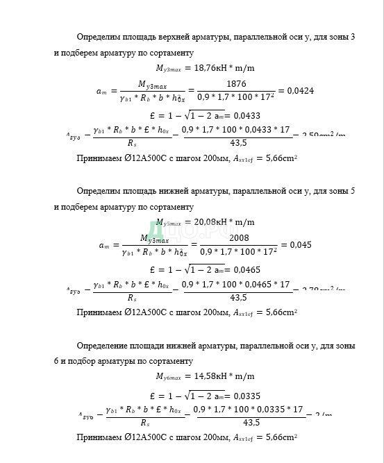
1.8.2 Расчет перекрытия по предельным состояниям второй группы
2. ОРГАНИЗАЦИОННО-ТЕХНОЛОГИЧЕСКИЙ РАЗДЕЛ
2.1 Выбор способов производства основных видов работ, машин и оборудования
2.2 Проектирование сетевого графика
2.3 Проектирование стройгенплана
2.3.1 Выбор монтажного крана
2.3.2 Проектирование складского хозяйства на строительной площадке…
2.3.3 Расчет объемов временных зданий и сооружений и размещение их на строительной площадке
2.3.4 Проектирование временного водопровода
2.3.5 Расчет потребности в электроэнергии
2.4 Проектирование технологической карты на устройство монолитного перекрытия типового этажа
2.4.1 Объем работ
2.4.2 Потребность в инструментах, машинах и механизмах
2.4.3 Технология и организация работ
2.4.4 Операционный контроль качества работ по устройству монолитного перекрытия
2.4.5 Безопасность труда при выполнении работ по устройству монолитного перекрытия
3. РАЗДЕЛ ПО ЭКОЛОГИИ И БЕЗОПАСНОСТИ РЕШЕНИЙ ПРОЕКТА
3.1 Техника безопасности при организации строительной площадки
3.2 Противопожарные мероприятия
3.3 Мероприятия по охране окружающей среды
4 ЭКОНОМИЧЕСКИЙ РАЗДЕЛ
4.1 Обоснование экономического расчета
4.2 Расчет локальной сметы базисно-индексным методом
4.3 Сводный сметный расчет
Заключение
Список использованных источников
Приложение 1 Локальная смета на устройство монолитного перекрытия
или напишите нам прямо сейчас:
⚠️ Пожалуйста, пишите в MAX или заполните форму выше.
В России Telegram и WhatsApp блокируют - сообщения могут не дойти.
Введение
В работе выполнен проект многоэтажного жилого здания по адресу: г.
Москва, ул. Большая Очаковская, 44/3.
В ходе выполнения работ разработаны архитектурно-планировочные и конструктивные решения здания. Также выполнен расчет фундаментов.
В организационно-техническом разделе разработан стройгенплан и сетевой график производства работ. В ходе проектирования стройгенплана определена потребность во временных зданиях, складах, а также потребность в водо- и электроснабжении. Также определены рабочая и опасная зоны крана.
В экономическом разделе определена сметная стоимость работ по устройству монолитного перекрытия типового этажа.
1. АРХИТЕКТУРНО-КОНСТРУКТИВНЫЙ РАЗДЕЛ
1.1 Исходные данные для проектирования 44/3.
Здание располагается по адресу: г. Москва, ул. Большая Очаковская,
- Климатический район строительства — II [22].
- Климатический подрайон строительства — II В [22].
- Нормативный показатель температуры воздуха наиболее холодной
пятидневки обеспеченностью 0,92 – минус 26 °C [22].
- Нормативный показатель температуры воздуха наиболее холодных суток обеспеченностью 0,92 – минус 29 °C [22].
- Период со средней суточной температурой не более 8ºС: продолжительность 204 суток, средняя температура – минус 2,2 ºС.
- Преобладающее направление ветра: в зимний период — З; в летний период — З [22].
- Снеговой район – III; — вес снегового покрова на 1 м2 горизонтальной поверхности земли — 1,5 кН/м2 [6].
- Ветровой район — III; нормативное значение ветрового давления — 0,38 кПа [6].
- Показатель сейсмичности региона расположения строительной площадки — 6 баллов [5].
1.2 Генплан
Земельный участок, площадью 3273,0 м2 для строительства многоквартирного дома с объектами общественного назначения, подземная автостоянка, трансформаторная подстанция расположен по адресу: г. Москва, ул. Большая Очаковская, 44/3.
Земельный участок расположен в территориальной зоне Ж.1(Зона застройки многоэтажными жилыми домами).
Рельеф участка относительно ровный. Абсолютные отметки поверхности составляют 157,30 – 154,43 м.
Участок свободен от застройки.
Проектной документацией предусмотрено строительство и размещение:
- многоквартирного дома с объектами общественного назначения;
- подземной автостоянки;
- трансформаторной подстанции;
- гостевой парковки не менее 37 легковых автомобилей, из которых 4м/м предназначено для парковки инвалидов (парковочное место3,6х6м);
- благоустройство прилегающей территории,
- устройство специальных игровых площадок для детей, а также площадок, предназначенных для отдыха взрослых, хозяйственной площадки;
- озеленения территории.
Площадки для стоянки автомобильного транспорта жильцов и посетителей имеют асфальтобетонное покрытие.
С целью эффективного осуществления сбора всевозможных твердых отходов проектом предусмотрена специализированная площадка, имеющая твердое покрытие. Покрытия проездов, площадок и отмостки запроектированы из асфальтобетона с бортовым камнем. Предусмотрено засыпание площадок для игр детей песком.
В проекте предусмотрено размещения на территории объекта малых архитектурных формам, которые будут соответствовать их назначению.
Запроектировано озеленение свободной от застройки и покрытий территории при помощи посадки различных пород деревьев, а также кустарников с добавкой растительной земли. Также предусмотрен посев
различных трав, устойчивых к истиранию с подсыпкой растительного грунта, слоем 150мм по всей территории озеленения участка.
Проект благоустройства территории объекта предусматривает возможность проезда специализированного пожарного транспорта и доступ пожарных авто лестниц в необходимые места. В данной зоне исключено размещение всевозможных ограждений, воздушных линий электропередач, а также рядовой посадки деревьев.
1.3 Краткая характеристика проектируемого здания
Характеристики здания:
- уровень ответственности — 2 (нормальный) [2];
- примерный срок службы здания — не менее 50 лет [3];
- степень огнестойкости — II [9];
- класс конструктивной пожарной опасности — С [9];
- класс функциональной пожарной опасности жилой части — Ф1.3[9]; Параметры микроклимата в помещениях:
- расчетная температура в жилых комнатах — 20 ºС, в кухнях — 19 ºС, в ваннах — 24 ºС, в туалетах — 19 ºС, в лестничных клетках — 16 ºС [4];
- расчетная влажность воздуха в жилых комнатах – 55 % [4].
1.4 Объемно-планировочное решение
Здание имеет угловую форму в плане и состоит из 2 блок-секций.
Блок-секция №2 имеет прямоугольную форму в плане со сторонами в осях 26,7х15,75м.
В качестве отметки 0.000 принята отметка чистого пола второго этажа, которая соответствует абсолютной отметке 158.10
Проектируемый жилой дом расположен на рельефе таким образом, что с одной из продольных сторон здание заглублено на этаж.
Выходы из здания на планировочную отметку земли имеются с обеих сторон.
На первом этаже запроектированы офисные помещения, технические помещения для размещения инженерного оборудования и прокладки коммуникаций.
Таблица 1
Технико-экономические показатели
| площадь отведенного земельного участка | 0,3273 га; |
| площадь застройки | 1085,60 м 2; |
| этажность | 25 этажей; |
| количество этажей, в том числе: надземных этажей подземных этажей | 26; 25; 1; |
| общая площадь квартир | 17864,30 м 2; |
| площадь квартир | 17191,40 м2; |
| жилая площадь квартир | 10149,30 м2; |
| количество квартир в доме, в том числе: однокомнатных двухкомнатных трехкомнатных | 444; 270; 123; 51; |
| строительный объем здания, в том числе | 91391,50 м3; |
| ниже отметки 0,000, в том числе | 9334,70 м3; |
| строительный объем подземной автостоянки | 4616,20 м3; |
Офисная часть отделена от технической противопожарной перегородкой 1-го типа.
Квартиры запроектированы на 1-25 этажах здания.
Входная группа включает в себя двойной тамбур с распашными дверями, которые открываются по направлению выхода.
Размеры дверных проемов 1590х2900 мм.
Расположение помещений в квартирах принято на основе принципа функционального зонирования. Все помещения квартир относятся к 2 основным зонам: общей и индивидуальной. В помещения общей зоны входят внутриквартирный коридор, общая комната и кухня. Индивидуальные зоны в квартирах представлены спальнями и санузлами.
Естественное освещение помещений запроектировано в соответствии со всеми нормами санитарно-эпидемиологических требований к жилым помещениям, принятым на территории Российской Федерации.
Обеспечение доступа маломобильных групп населения обеспечивается за счет применения пандусов на крыльце и откидных аппарелей на лестничных маршах.
Наружные лестницы и пандусы имеют поручни с учетом технических требований к опорным стационарным устройствам по ГОСТ Р 51261.
В полотнах наружных дверей, предусмотрены смотровые панели, заполненные прозрачным и ударопрочным материалом, нижняя часть которых располагается в пределах от 0,5 до 1,2 м от уровня пола. Нижняя часть стеклянных дверных полотен на высоту не менее 0,3 м от уровня пола защищена противоударной полосой.
Высота коридоров составляет более 2,1 м.
1.1 Конструктивная характеристика элементов здания, расчет лестницы, наружная и внутренняя отделка
Конструктивная схема здания – каркасная. Несущими конструкциями служат железобетонные стены и пилоны.
Пространственная жесткость и устойчивость здания обеспечена совместной работой неизменяемого монолитного диска перекрытия с перекрестной системой несущих стен и монолитных пилонов.
Фундамент – монолитная железобетонная плита на забивных призматических сваях.
Наружные стены – монолитные железобетонные стены и стеновые панели. Наружные стеновые панели выполнены сборными из бетона марки B15 F100 W4 толщиной 160 мм. Внутренние стеновые панели выполнены однослойными сборными из бетона марки B15 F75 W4 толщиной 160 мм. Панели выполняются по серии 18-17 комбинатом железобетонных изделий. Толщина защитного слоя для стеновых панелей для рабочей арматуры не менее 30 мм. Величина защитного слоя определена из расчета конструкций на прочность и жесткость, а также условий обеспечения огнестойкости строительных конструкций.
Внутренние стены – кладка из газобетонных блоков толщиной 300мм.
Перекрытия – монолитные безбалочные. Армирование перекрытий выполняется арматурой Ø12А500С по ГОСТ 34028-2016.
Лестничные площадки – монолитные железобетонные. Лестничные марши – сборные железобетонные.
Пожарные лестницы на балконах и стремянки на кровле — из уголков L50x5 по ГОСТ 8509-93, ступени из арматуры ф12мм марки А240 по ГОСТ 5781-82. Ограждения кровли по периметру выполнены из металлические ограждения, высотой 1.2м из квадратного профиля по ГОСТ 30245-2003.
Лестницы из наружных приямков и входов в подвал -из монолитного бетона В15 F100 W4 по ГОСТ 26633-2012 по подготовке из бетона В7,5 F75 W4 по ГОСТ 26633-2012.
Состав кровли (над техническим чердаком): плиты ППС25-Т-А по ГОСТ 15588-2014 с минимальной толщиной 100мм, армированная цементно- песчаная стяжка М100 (М150 в зимний период) по ГОСТ 28013-98 толщиной
50 мм, армированная сеткой ф3 ВР-1 с ячейкой 100х100мм; 2 слоя
наплавляемого кровельного материала «Технониколь» ЭПП, ЭКП по ТУ 5774-003-0027852-99.
Оконные блоки выполнены из двойных стеклопакетов по ПВХ профилям, изготовленным в соответствии с ГОСТ 30674-99. В оконных блоках запроектировано поворотно-откидное открывание створок.
Наружные двери выполнены из металла по ГОСТ 31173-2003.
Внутренние двери выполнены из дерева по ГОСТ 6629-88.
Облицовка фасадов — от уровня отмостки до кровли: фиброцементные плиты «Волна» 600х600, балконные экраны и стенки лоджий: экран из стальных труб с облицовкой снаружки фиброцементной плитой 600х600, стенки лоджий — сборные железобетонные панели толщиной 160 мм из бетона В15 F100 W4, машинное помещение лифта: со стороны главного и дворового фасада облицовка фиброцементными плитами, со стороны боковых стен облицовка выполнена профилированным листом по НФС «ЗИАС».
Все металлические соединения строительных конструкций покрыты огнезащитным составом «ЭФФА-М» толщиной 1.78 мм. В целях обеспечения антикоррозийной защиты все металлические соединения внутренних стен типового этажа, плит покрытий между собой заделаны слоем цементно- песчаного раствора, все соединения наружных стен с внутренними, плит перекрытий с наружными стенами, плит покрытий, внутренних стен подвала и чердака — эмалью ПФ-115 за 2 раза по грунтовке ГФ-021 по ГОСТ 25129-82 с последующей заделкой цементно-песчаным раствором.
Отделка стен в санузлах: штукатурка Knauf Ротбанд по ТУ 5745-011- 04001508-97, клеевой раствор Юнис XXI по ТУ 5745-020-46434927-08, плитка керамическая глазурованная «Шахтинская».
Отделка стен общих помещений, лестничных клеток, общих коридоров типовых этажей и лифтовых холлов: затирка или штукатурка (в зависимости от материала стен) Knauf Ротбанд по ТУ 5745-011-04001508-97, шпаклевка
КРЕПС Гипласт по ТУ 5745-001-5004058 2004, грунтовка КРЕПС Праймер
по ТУ 5745-005-500-405-88-2006, покраска водоэмульсионной краской Tikkurila.
Отделка потолка лестничных клеток, общих коридоров и лифтовых холлов: затирка Knauf Ротбанд по ТУ 5745-011-04001508-97, покраска водоэмульсионной краской Tikkurila.
Расчет лестницы.
Высота этажа – 3 м
Высота подступенка – 150 мм Количество ступеней – 3000/150=20 Количество ступеней в марше 20/2=10 Ширина проступи 300 мм
Длина марша (10-1)*300=2700 мм
1.2 Подсчет нагрузок
Коэффициент надежности по ответственности ; Нормативное значение ветрового давления – 0.23 кПа для I ветрового района;
Расчетное значение снегового покрова – 1.55 кПа для III снегового района;
Сейсмичность района и площадки строительства — 6 баллов; На здание действуют следующие виды нагрузок: Постоянные
- Собственный вес строительных конструкций
- Вес кровли
- Вес полов
- Вес ограждающих слоёв покрытия Временные
Длительные
- Вес перегородок
Кратковременные
- Равномерно распределенная нагрузка на плиты перекрытий
- Равномерно распределенная нагрузка на лестницы
- Снеговая нагрузка
- Ветровая нагрузка
- Сейсмическая
Собственный вес конструкций вычисляется программным комплексом ЛИРА автоматически, на основании данных о геометрических характеристиках конструктивных элементов и их жесткостях.
Вес кровли вычисляем исходя из ее состава.
Таблица 2
Нагрузка от ограждающих слоев покрытия
| № | Название | Нормативная кН/м2 | γf | Расчетная кН/м2 |
| 1 | Слой рулонного наплавляемого кровельного материала «ТЕХНОЭЛАСТ ЭКП» | 0.05 |
1.2 | 0.06 |
| 2 | Слой рулонного наплавляемого кровельного материала «УНИФЛЕКС ВЕНТ ЭПВ» | 0.04 | 0.048 | |
| 3 | Праймер битумный ТЕХНОНИКОЛЬ N1 | 0.01 | 0.012 | |
| 4 | Ц.п. стяжка, армированная сеткой ∅4 ВР-1 100х100 мм δ=50 мм | 0.95 | 1.14 | |
| 5 | Гидроизоляция из 2х слоёв полиэтиленовой пленки | 0.01 | 0.012 | |
| 6 | Утеплитель — минплита ТехноРуф В 60 δ=50 мм | 0.1 | 0.12 | |
| 7 | Утеплитель — минплита ТехноРуф Н 30 δ=100 мм | 0.13 | 0.156 | |
| 8 | Пароизоляция 1 слой полиэтиленовой пленки | 0.01 | 0.012 | |
| Σ= | 1.56 |
Далее аналогичным способом рассчитаем нагрузку от веса полов
Таблица 3 Нагрузка от веса полов в квартирах и помещениях общего пользования
| № | Название | Нормативная кН/м2 | γf | Расчетная кН/м2 |
| 1 | Ц.п. стяжка, армированная сеткой ∅4 ВР-1 100х100 мм δ=50 мм | 0.95 | 1.2 | 1.14 |
Таблица 4 Нагрузка от веса полов в помещениях общего пользования в жилой
части
| № | Название | Нормативная кН/м2 | γf | Расчетная кН/м2 |
| 1 | Керамогранитная плитка на клеевом растворе t=0.009 м | 0.216 | 1.2 | 0.26 |
Вес ограждающих конструкций высчитывается программным комплексом ЛИРА автоматически на основании данных о геометрических размерах, жесткостных характеристиках, наличии оконных и дверных проемов и прикладывается к расчетной схеме в виде линейно распределенной нагрузки с заданной интенсивностью.
Вес перегородок, так же, как и вес ограждающих конструкций, вычисляется автоматически, исходя из геометрических и жесткостных характеристик.
Распределенная нагрузка от веса людей и оборудования прикладывается как равномерно распределенная по площади. В зонах квартир ее значение составляет:



Таблица 6
Расчет ветровой нагрузки с наветренной стороны
| Номер этажа | Отметка срединной плоскости плиты перекрытия, м | Нормативное значение ветрового давления, Т/м2 | Расчетное значение ветрового давления, Т/м2 |
| 1 | +2.900 | 0.015 | 0.021 |
| 2 | +5.900 | 0.017 | 0.024 |
| 3 | +8.900 | 0.02 | 0.028 |
| 4 | +11.900 | 0.022 | 0.031 |
| 5 | +14.900 | 0.024 | 0.034 |
| 6 | +17.900 | 0.026 | 0.036 |
| 7 | +20.900 | 0.028 | 0.039 |
| 8 | +23.900 | 0.029 | 0.041 |
| 9 | +26.900 | 0.03 | 0.042 |
| 10 | +29.900 | 0.032 | 0.044 |
| 11 | +32.900 | 0.033 | 0.046 |
| 12 | +35.900 | 0.034 | 0.048 |
| 13 | +38.900 | 0.035 | 0.049 |
| 14 | +41.900 | 0.036 | 0.05 |
| 15 | +44.900 | 0.037 | 0.052 |
| 16 | +47.900 | 0.038 | 0.053 |
| 17 | +50.900 | 0.039 | 0.054 |
| 18 | +53.900 | 0.04 | 0.056 |
| 19 | +56.900 | 0.041 | 0.057 |
| 20 | +59.900 | 0.041 | 0.058 |
| 21 | +62.900 | 0.042 | 0.059 |
| 22 | +65.900 | 0.043 | 0.06 |
| 23 | +68.00 | 0.044 | 0.061 |
| 24 | +71.900 | 0.044 | 0.062 |
| 25 | +74.900 | 0.045 | 0.063 |
Расчет ветровой нагрузки
Ветровая нагрузка прикладывается как равномерно распределенная к торцам плит перекрытий. Регламентируемая нормами величина ветровой нагрузки может быть вычислена как сумма двух составляющих: средней и пульсационной. Расчет средней составляющей нагрузки выполним с
помощью программного комплекса ВЕСТ, входящего в состав SCAD Office. Тип местности принимаем B. Нормативное значение ветрового давления –
0.023 Т/м2
Таблица 7
Расчет ветровой нагрузки с подветренной стороны
| Номер этажа | Отметка срединной плоскости плиты перекрытия, м | Нормативное значение ветрового давления, Т/м2 | Расчетное значение ветрового давления, Т/м2 |
| 1 | +2.900 | 0.011 | 0.016 |
| 2 | +5.900 | 0.013 | 0.018 |
| 3 | +8.900 | 0.015 | 0.021 |
| 4 | +11.900 | 0.017 | 0.023 |
| 5 | +14.900 | 0.018 | 0.025 |
| 6 | +17.900 | 0.019 | 0.027 |
| 7 | +20.900 | 0.021 | 0.029 |
| 8 | +23.900 | 0.022 | 0.030 |
| 9 | +26.900 | 0.023 | 0.032 |
| 10 | +29.900 | 0.024 | 0.033 |
| 11 | +32.900 | 0.025 | 0.034 |
| 12 | +35.900 | 0.025 | 0.036 |
| 13 | +38.900 | 0.026 | 0.037 |
| 14 | +41.900 | 0.027 | 0.038 |
| 15 | +44.900 | 0.028 | 0.039 |
| 16 | +47.900 | 0.028 | 0.040 |
| 17 | +50.900 | 0.029 | 0.041 |
| 18 | +53.900 | 0.030 | 0.042 |
| 19 | +56.900 | 0.030 | 0.043 |
| 20 | +59.900 | 0.031 | 0.044 |
| 21 | +62.900 | 0.032 | 0.044 |
| 22 | +65.900 | 0.032 | 0.045 |
| 23 | +68.00 | 0.033 | 0.046 |
| 24 | +71.900 | 0.033 | 0.047 |
| 25 | +74.900 | 0.034 | 0.047 |
Пульсационная составляющая ветровой нагрузки задается как самостоятельное динамическое загружение.
Сейсмическая нагрузка
Категория сейсмичности грунтов на месте строительства – II (Приложение Б), то окончательно принимаем сейсмичность площадки строительства равной 7 баллов.
1.1 Расчет фундаментов
1.1.1 Исходные данные
Основание строительной площадки имеет следующие слои. ИГЭ 1 – Насыпной грунт.
ИГЭ 2 — Супесь лессовидная просадочная, высокопористая твердая. y=15,8кН/м3, φ=18°, Е=15Мпа, С=0,022МПа, Il=-1,5.
ИГЭ 3 – Супесь лессовидная просадочная низкопористая твердая. y=16,3кН/м3, φ=19°, Е=15Мпа, С=0,026МПа, Il=-2,5.
ИГЭ 4 — Суглинок лессовидный просадочный высокопористый полутвердый. y=16,5кН/м3, φ=18°, Е=18Мпа, С=0,02МПа, Il=-1,12.
ИГЭ 5 – Супесь лессовидная непросадочная твердая желто-бурая. y=16,3кН/м3, φ=19°, Е=15Мпа, С=0,0026Мпа, Il=-2,5.
Таблица 8
Физико-механические свойства грунтов
| №п п | Наименование | Средняя мощноть слоя, м | ρ, кг/м3 | ρd, кг/м3 | ρs, кг/м3 | W | Wp | WL | IP, д.ед | Il, д.ед |
| 1 | Насыпной грунт | 1,5 | — | — | — | — | — | — | — | — |
| 2 | Супесь лессовидная | 3 | 1580 | 1398,2 | 2710 | 0,13 | 0,19 | 0,23 | 0,04 | -1,5 |
| 3 | Супесь лессовидная | 7 | 1630 | 1495,4 | 2710 | 0,09 | 0,19 | 0,23 | 0,04 | -2,5 |
| 4 | Суглинок лессовидный | 3,5 | 1650 | 1486,5 | 2730 | 0,11 | 0,2 | 0,28 | 0,08 | -1,12 |
| 5 | Супесь лессовидная | 10 | 1630 | 1495,4 | 2710 | 0,09 | 0,19 | 0,23 | 0,04 | -2,5 |
Продолжение таблицы 8
| e | φ | С, МПа | Sr | Е, МПа |
| — | — | — | — | — |
| 0,94 | 18 | 0,022 | 0,37 | 15 |
| 0,81 | 19 | 0,026 | 0,30 | 15 |
| 0,83 | 18 | 0,02 | 0,36 | 18 |
| 0,81 | 19 | 0,026 | 0,30 | 15 |
1.1.2 Определение глубины заложения фундамента
Рассчитаем глубину заложения фундамента в зависимости от сезонного промерзания грунта:
ƒ = 0√ (9)
Для г. Барнаул = 66,9
ƒ = 0,3 * √66,9 = 2,45m
ƒ = * ƒ (10)
ƒ = 0,4 * 2,45 = 0,98m
Таким образом, глубина заложения фундамента в зависимости от сезонного промерзания грунта составила 0,98м.
До исследуемой глубины грунтовых вод не обнаружено.
Рассчитаем глубину заложения фундамента от конструктивных особенностей здания:
= ℎп ℎ . ℎ . . (11)
где ℎп – высота подвала (2,45м);
ℎ — толщина ростверка (0,6м);
. – показатель высоты, отчситываемой от уровня чистого пола первого этажа до уровня земли, составляющий 1,15;
= 2,45 + 0,6 − 1,15 = 1,9 m.
1.1.3 Определение длины сваи
В качестве основания примем 5 слой
l – длина сваи, м:
i=1
hi + з − + hз (12)
hi – показатель мощности i – го слоя грунта;
dр – показатель глубины заложения подошвы ростверка (5м);
hзад – величина, характеризующая заделку сваи в ростверк, (0,3м);
Нзагл – величина, показывающая расстояние заглубления сваи в несущий слой грунта, (4м);
Примем величину заглубления сваи в несущий слой — 4м.
= 1,5 + 3 + 7 + 3,5 + 5 − 1,9 + 0,3 = 17,4m Длина сваи должна быть кратна 1м. Округлим значение длины сваи до целого большего числа и примем сваю: С180.35-А-800
Определим глубину заложения сваи
c = + ℎп − ℎз
c = 18 + 1,9 − 0,3 = 19,6m
1.1.4 Расчет несущей способности сваи
Fd = c(cR · R · A + u ∑ cf · fi · hi) (13)
гдеc=1;
cR=1;
cf=1;
А- площадь опирания сваи на грунт, m2;
A = 0,35 · 0,35 = 0.1225m2
u –периметр сторон поперечного сечения сваи, м;
= 0,35 · 4 = 1.4 m
f — показатель расчетного сопротивления i-го слоя грунта, возникающего на боковой поверхности ствола сваи, кПа.
Таблица 9 Определение расчетных сопротивлений на боковой поверхности сваи
| hi,м | zi,м | fi,кПа | hi*fi,кПа |
| 1,3 | 2,55 | 5 | 6,5 |
| 1,3 | 3,85 | 5 | 6,5 |
| 1 | 5 | 6 | 6 |
| 1 | 6 | 6 | 6 |
| 1 | 7 | 6 | 6 |
| 1 | 8 | 6 | 6 |
| 1 | 9 | 6 | 6 |
| 1 | 10 | 6 | 6 |
| 1 | 11 | 6 | 6 |
| 1 | 12 | 6 | 6 |
| 1 | 13 | 6 | 6 |
| 1,5 | 14,25 | 6 | 9 |
| 1 | 15,5 | 72 | 72 |
| 1 | 16,5 | 73 | 73 |
| 1 | 17,5 | 74 | 74 |
| 1 | 18,5 | 76 | 76 |
| 0,6 | 19,5 | 77 | 46,2 |
| Сумма: | 417,2 |
R – показатель расчетного сопротивление грунта под нижним концом сваи, кПа
R=12500кПа – принимается в соответствии с нормативными документами;









или напишите нам прямо сейчас:
⚠️ Пожалуйста, пишите в MAX или заполните форму выше.
В России Telegram и WhatsApp блокируют - сообщения могут не дойти.
