или напишите нам прямо сейчас:
⚠️ Пожалуйста, пишите в MAX или заполните форму выше.
В России Telegram и WhatsApp блокируют - сообщения могут не дойти.
Глава 2. ТЕХНОЛОГИЧЕСКАЯ ЧАСТЬ
2.1 Данные для расчета тепловых нагрузок
Расчет тепловых нагрузок
или напишите нам прямо сейчас:
⚠️ Пожалуйста, пишите в MAX или заполните форму выше.
В России Telegram и WhatsApp блокируют - сообщения могут не дойти.
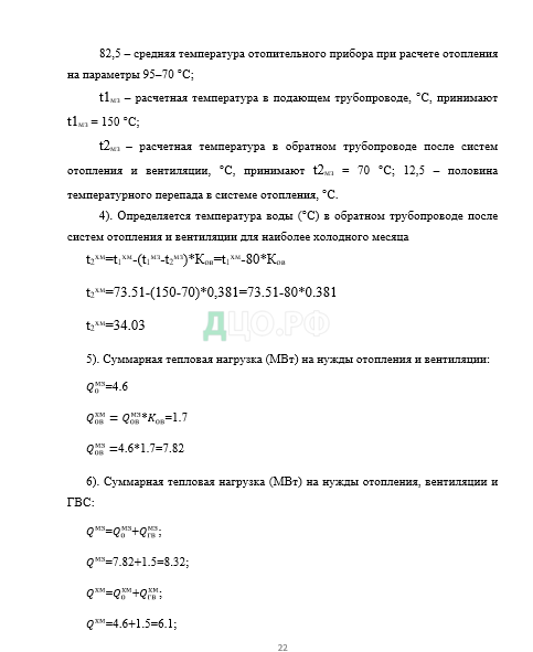
Qуст = 8 Гкал / час, где
Qуст – установленная нагрузка на нужды отопления;
Qсн = 0,4 Гкал / час, где
Qсн – потери теплоты на собственные нужды;
Qпотерсн = 1,5 Гкал / час, где
Qотпущ – количество отпущенной теплоты;
Qо = 4,6 Гкал / час, где
Qпотертс – потери теплоты на теплосетях;
Qгвс =1,5 Гкал / час, где
Qо — Суммарная максимально зимняя нагрузка на нужды отопления.
Расчет и выбор котлов
Расчет тепловой схемы выполняют для трех режимов работы котельной: максимально зимнего (мз), наиболее холодного месяца (хм), летнего (л).
Рекомендуется следующая последовательность расчета.
1). По исходным данным выбирают схему подключения местных теплообменников у потребителей.
В задании на проектирование приводятся максимально зимние значения теплового потока на нужды отопления и вентиляции в виде дроби.
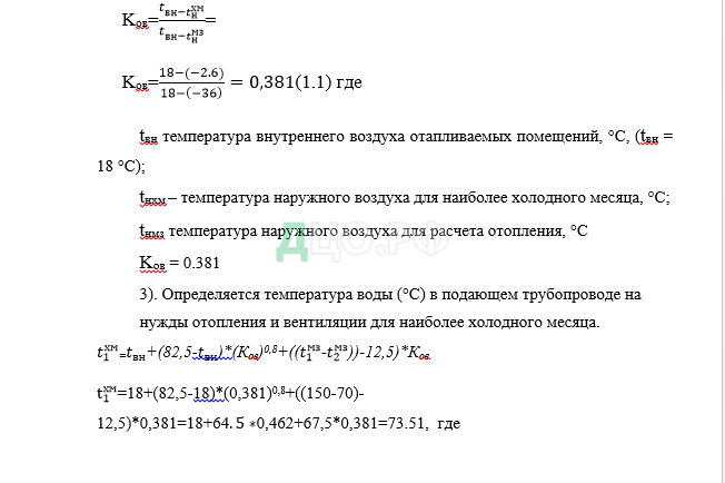
2). Определяется коэффициент снижения расхода теплоты на нужды отопления и вентиляции для наиболее холодного месяца.














расположенных под конвективной шахтой, откуда удаляется системой возврата уноса и сбрасывается в топку. Подача воздуха на эжектор возврата уноса осуществляется вентилятором 19ЦС63. От этих же вентиляторов осуществляется подача воздуха на острое дутье. Несущий каркас у котлов отсутствует. Трубная система имеет опоры, приваренные к нижним коллекторам. Котлы выполняются в облегченной обмуровке, которая крепится к экранным трубам или стоякам конвективной шахты. Общая толщина обмуровки приблизительно 110 мм. Котлы оборудуются устройством газоимпульсной очистки (ГИО) для удаления наружных отложений труб конвективных поверхности нагрева.
Топливо:
Расчетным топливом для котлов типа КВ-ТС принят каменный уголь теплотворной способностью 22 500 кДж/кг (5380 ккал/кг)
При работе котла на бурых углях с влажностью 25 — 40% необходимо применение подогрева воздуха. Применение подогрева воздуха при работе котлов на каменных углях теплотворной способностью 25 100 кДж/кг (6000 ккал/кг) с приведенной зольностью 1,5-2% кг/тыс. ккал не рекомендуется из-за возможного пережога колосников.
Противопоказана работа котла на высокозольных и высоковлажных бурых углях и отходах углеобогащения с теплотворной способностью меньше 11 700 кДж/кг (2800 ккал/кг), а также на сланцах, торфе и прочем топливе с содержанием серы более чем 0,2- 10″ 3% кг/ккал.
Расчет и подбор насосов для водогрейной котельной
Основными характеристиками центробежных насосов являются: производительность (м3/ч), полный развиваемый напор (м вод. ст.), потребляемая мощность (кВт), КПД (%), частота вращения (об/мин). В каталогах насосного оборудования обычно приводится графическая зависимость полного напора от производительности для разных значений частоты вращения.
При выборе насоса определяется требуемый напор (с запасом 10 %) и производительность (с запасом 20 %). Полученная пара значений напор-производительность образует на графике точку, которая должна лежать под линией напора насоса. Выбор осуществляют с учетом максимально возможного КПД насоса.
Перевод единиц давления производится по соотношению 1 МПа ≈
100м вод.ст.
Перевод единиц расхода производится по соотношению 1 т/ч ≈ 1 м3/
2.3.1 Подбор сетевого насоса
Этот насос служит для циркуляции воды в тепловой сети. Его выбирают по расходу сетевой воды из расчёта тепловой схемы. Сетевые насосы устанавливаются на обратной линии тепловой сети, где температура сетевой воды не превышает 70 С.
Сетевой насос — предназначены для обеспечения подачи воды в
барабанные или прямоточные паровые котлы, работающие на дровах, угле, дизельном топливе. Насос ПЭА рекомендуется для агрегатов, давление пара в которых составляет не более 6,2 МПа. Подача воды с помощью таких насосов допускается только в том случае, если её температура не будет превышать 165 градусов по Цельсию.
Насос ПЭА имеет горизонтальную конструкцию. Насосы Сетевой воды, как класс, являются секционными и многоступенчатыми, оборудованными двух- и однокорпусными рабочими колёсами, ориентированными в одну сторону.
Насос ПЭА категории ПЭА 65 / 40 и ПЭА 65-53 имеет однокорпусную конструкцию. Эти насосы питательные, выполненные из чугуна марки «СЧ 20», предназначены для подачи воды в паровые котлы с рабочим давлением, не превышающим 40 килограмм на квадратный сантиметр.
Насосы ПЭА 150 — 63 — центробежные, горизонтального типа. ПЭА 150 предназначены для подачи воды в паровые котлы (на органическом топливе) под давлением до 63 кгс/см2. Опоры ротора ПЭА 150 — подшипники скольжения с принудительной кольцевой смазкой. Концевые уплотнения пэ 150 сальникового или торцового Насосы сетевой воды ПЭА 270-150-3 изготовлены для водоснабжения более мощных котлов, давление пара в которых составляет от 100 до 140 килограмм на квадратный сантиметр. Этот насос ПЭА имеет водяное охлаждение, а также чугунную гидравлическую пяту, снимающую осевую нагрузку с вала устройства.
Двухкорпусная конструкция, которую имеют насосы питательные ΠЭА 500-180-3 и ПЭА 380-200-3, даёт возможность нагнетать воду в котлы, давление пара в которых превышает 140 килограмм на квадратный сантиметр. Проточная часть отливается из чугуна, а вихревое колесо, которым комплектуется этот насос ПЭ, выполнено из высокопрочной стали. Схема сетевого насоса представлена на рисунке 2.2.
(Рис. 2.1.) 1 — вал, 2 — подшипник, 3 — торцовое уплотнение вала, 4 — входная крышка. 5 — подвод кольцевой, 6 — предвключенное колесо, 7 — крышка, 8 — рабочее колесо, 9 — секция, 10 — направляющий аппарат, 11 — корпус наружний, 12 — кожух насоса, 13 — корпус внутренний, 14 — крышка напорная, 15 — диск разгрузки, 16 — корпус концевого уплотнения
Расчетный напор (м) для сетевого насоса
=1,1*(∆Нmc+∆Hk)
∆Hk=1,5*1.07=1.605
∆Нmc=80м
=1,1*(1.605+80)=89.8
Где ∆Нmc– потери давления в тепловой сети,м(принимаем Нтc= 80м);
∆Hk– гидравлическое сопротивление котла в соответствии с каталогом, м, умноженное на коэффициент запаса 1,5. (1.605)
Расчетная производительность (м3/ч) сетевого насоса
=1,2(+)
=1,2*(82+1.5)=100.2
=1,2*(+)
=1,2*(87+1.5)=106.2
=1,2*(+
=1,2*(21.5 +0.3)=26.16
где Gвн+расходы в соответствии с расчетом тепловой схемы, т/ч.
По расчетному расходу и напору воды выбираю тип насоса по справочному Раддатиса: (СЭ-500-50-16)+ 1 резервный.
2.3.2 Подбор насоса сырой воды
Служит для обеспечения требуемого напора сырой воды перед ХВО и подачи хим. очищенной воды в деаэратор, а также подачи сырой воды в бак горячей воды. Схема насоса сырой воды изображена на рис. 2.2.
Насос сырой воды — насосов типа КМ (моноблочный) рабочее колесо установлено на удлиненном валу электродвигателя, а корпус насоса крепится к фланцу электродвигателя. В остальном насосы имеют одинаковое устройство. Их насосные части унифицированы и имеют идентичные технические характеристики.
Спиральный корпус насоса типа К имеет отлитые с ним заодно нагнетательный патрубок и две опорные лапы. Спереди насоса по его оси к корпусу крепится крышка с всасывающим (входным) патрубком. Это позволяет в случае необходимости, сняв крышку, извлечь рабочее колесо, не производя полной разборки насоса. В нижней части корпуса расположено сливное отверстие, а вверху отверстие для выпуска воздуха при заполнении насоса водой. Отверстия закрываются пробками с резьбой. Рабочее колесо посажено на консольную часть вала, который вращается в двух шарикоподшипниках. Смазка подшипников производится маслом, находящимся в корпусе подшипников. От протечек воды вдоль вала насос защищает сальниковая набивка, уплотняемая крышкой сальника.
Марка консольного насоса обозначается тремя цифрами, например, К 50 – 32 – 125. Первая цифра обозначает диаметр всасывающего патрубка в мм, вторая цифра указывает на диаметр
нагнетательного патрубка в мм, а третья – на диаметр рабочего колеса, мм
Центробежные горизонтальные одноступенчатые насосы двустороннего входа используются в качестве сетевых насосов, так как имеют наибольшую для центробежных насосов подачу (рис. 7). Ее величина находится в интервале от 200 до 800 м /ч. Напор, создаваемый насосами, расходуется на преодоление сопротивлений в котельной и в тепловых сетях и находится в пределах от 40 до 95 м вод.ст.
(Рис.2.2) 1 – корпус; 2 – крышка; 3 – защитная втулка; 4 – рабочее колесо; 5 – вал; 6 – защитно-уплотняющее кольцо; 7 – трубка для подвода воды к сальнику; 8 – подшипник; 9 – набивка сальника.
Расчетный напор (м) для насоса сырой воды
=1,1*(hд+∆HXBO+∆Hпод)
=1,1*(3.9+40 +15)=64.79
где hд – высота расположения деаэрационной колонки, м, принимается равной высшей отметке котла (по чертежу в каталоге [1]);∆Нпод – потери
напора в подогревателях (∆Нпод = 20 м);∆НХВО–гидравлическое сопро-
тивление линии ХВО (НХВО = 40 м).
Расчетная производительность (м3/ч) насоса сырой воды
=1,2*
=1,2*1.8=2.16
=1,2*
=1,2*1.6=1.92
=1,2*
=1,2*1=1.2
где Gсв – расход сырой воды в соответствии с расчетом тепловой
схемы, т/ч.
По расчетному расходу и воды выбираю тип насоса по справочнику Раддатиса: СЭ-800-100-11 + 1 резервный.
2.3.3 Подбор подпиточного насоса.
Предназначены для восполнения утечки воды из системы теплоснабжения, количество воды необходимое для покрытия утечек определяется в расчёте тепловой схемы. Производительность подпиточных насосов выбирается равной удвоенной величине полученного количества воды для восполнения возможной аварийной подпитки.
Необходимый напор подпиточных насосов определяется давлением воды в обратной магистрали и сопротивлением трубопроводов и арматуры на линии подпитки, число подпиточных насосов должно быть не менее 2-х, один из которых резервный.
Подпиточный насос — применяемый в системе водяного отопления, присоединяемой по независимой схеме к тепловой сети централизованной системы теплоснабжения. Устанавливается в тепловом пункте, если гидростатическое давление в системе отопления превышает давление в наружных теплопроводах и предназначается для заполнения системы и ее подпитки — возмещение потери (утечки) воды в процессе эксплуатации. В отличие от циркуляционного насоса, подпиточный насос должен перемещать незначительное количество воды и развивать сравнительно большое давление, превышающее гидростатическое в системе отопления. Используются специальные моноблочные насосы, а также вихревые лопастные насосы, создающие большое давление при малой подаче. Недостаток вихревых насосов — низкий кпд в данных условиях не имеет существенного значения в связи с кратковременным их использованием.Схема подпиточного насоса изображена на рисунке 2.3.
Расчетный напор (м) для подпиточного насоса
=1,1(Hобр+Нтр)
Hобр=20м
Нтр=5м
=1,1(20+5)=27,5
где Нобр – напор в обратной магистрали тепловой сети (принимаем Нобр = 20 м); Нтр – гидравлическое сопротивление трубопровода на линии от бака деаэрированной воды до обратной магистрали тепловой сети ( Нтр = 5 м).
Производительность (м3/ч) подпиточного насоса
=1,2*
=1,2*6.1=7.32
=1,2*
=1,2*6.1=7.3
=1,2*
=1,2*5.3=6.36
где Gподп – расход подпиточной воды в соответствии с расчетом тепловой
схемы, т/ч.
По расчетному расходу и напору воды выбираю тип насоса по справочнику Раддатиса: К 20/30 (а)
2.3.4 Подбор рециркуляционного насоса
Служит для подачи требуемого расхода и обеспечения требуемого напора горячей воды у потребителя. Его выбирают по расходу горячей воды и необходимому напору.
Рециркуляционный насос — Рециркуляционный насос предназначен для принудительной циркуляции воды в водяном контуре.
Насос состоит из приводной и проточной частей. Приводная часть состоит из опорного кронштейна, в котором на подшипниках установлен вал насоса. Подшипники закрыты крышками. Проточная часть состоит из спирального корпуса, который крепится к фланцу опорного кронштейна, рабочего колеса, насаженного на конец вала, и всасывающего патрубка, присоединенного к спиральному корпусу.
Спиральный корпус служит для преобразования кинетической энергии жидкости после рабочего колеса в энергию давления. Насосы поставляются с напорным патрубком, направленным вертикально вверх.
Рабочее колесо служит для передачи механической энергии двигателя потоку жидкости. Оно выполнено из двух дисков соединенных лопатками; передний диск, с входным отверстием. Рабочее колесо имеет уплотняющий поясок, который в паре с уплотнительным кольцом, запрессованным во всасывающем патрубке, образует уплотнение, служащее для уменьшения перетока жидкости из области высокого давления в область низкого давления.
Всасывающий патрубок служит для подвода перекачиваемой жидкости к рабочему колесу. Он крепится к спиральному корпусу и является его причиной. На фланце патрубка имеется резьбовое отверстие для присоединения манометра, заглушаемое при поставке пробкой.
Сальниковое уплотнение насоса служит для уплотнения вала в месте выхода из корпуса и состоит из отдельных колец, установленных с относительным смещением разрезов по 120 градусов.
Схема рециркуляционного насоса (рис. 5)
Расчетный напор (м) для рециркуляционного насоса
=1,1*∆Hk
∆Hk=9м
ГдеНk–гидравлическое сопротивление котла в соответствии с катало-
гом [1], м, умноженное на коэффициент запаса 1,5.
Производительность (м3/ч) рециркуляционного насоса:
=1,2*
=1,2*12.4=14.88
=1,2*
=1,2*15.4=18.5
=1,2*
=1,2*21.8=26.16
где Gрец – расход воды на рециркуляцию в соответствии с расчетом тепловой схемы, т/ч.
По расчетному расходу и воды выбираю тип насоса по справочнику Радатиса
или напишите нам прямо сейчас:
⚠️ Пожалуйста, пишите в MAX или заполните форму выше.
В России Telegram и WhatsApp блокируют - сообщения могут не дойти.
