или напишите нам прямо сейчас:
⚠️ Пожалуйста, пишите в MAX или заполните форму выше.
В России Telegram и WhatsApp блокируют - сообщения могут не дойти.
Глава 3 Разработка мероприятий по обеспечению промышленной безопасности и устранению опасных факторов на рабочих местах в ООО «ПК «Венткомплекс»
3.1 Мероприятия по обеспечению промышленной безопасности в ООО «ПК «Венткомплекс»
Обзор научной литературы и документации показывает, что проблема увеличения количества аварийных ситуаций на производстве в основном связана с внутренними факторами риска, а именно с отказами и разгерметизацией технических средств, нарушениями норм технических режимов, которые, в свою очередь, необходимо контролировать с помощью систем мониторинга.
Таким образом, отмечается необходимость перехода всех крупных компаний с высоким классом опасности производства на данную платформу контроля промышленной безопасности. Ввиду неснижающегося роста аварийности Президент Российской Федерации подписал в 2018 г. Указ, в котором утверждены основы государственной политики России в области промышленной безопасности. В данном документе определено, что необходимо внедрить риск–ориентированный подход на предприятиях с высоким классом опасности.
По приказу Ростехнадзора от 01.01.2017 г. в Федеральный закон № 116–ФЗ «О промышленной безопасности» были внесены изменения, касающиеся внедрения в технологические процессы опасных производственных объектов систем дистанционного управления техническими процессами.
Согласно этому Закону, система дистанционного контроля представляет собой комплекс программно–аппаратных и специализированных технических средств, направленных на раннее выявление предпосылок возникновения аварий и оценку нарушения и развития нормальных условий функционирования производства, прогнозирование показателей риска, выявление явных и скрытых слабых мест и угроз, поддержку принятия решений по предотвращению опасностей на производственных объектах в предаварийных и аварийных условиях функционирования.
На сегодняшний день только несколько компаний используют риск–ориентированный подход в области промышленной безопасности – «Система дистанционного контроля промышленной безопасности на опасном производственном объекте» (СДК ПБ ОПО). Данная система внедрена на Астраханском газоперерабатывающем заводе в 2016 г. и на Сургутском заводе по стабилизации конденсата имени В.С. Черномырдина в 2019 г.
Существующие алгоритмы обработки данных при формировании статуса состояния объекта промышленной безопасности могут быть уточнены и дополнены в рамках выполнения работ по реализации изменений подсистемы «Диспетчерское управление» информационно–управляющей системы предприятия для основного вида деятельности.
На рисунке 3.1 представлен действующий макет системы дистанционного контроля, а именно его мнемосхема, в которой приведены сведения по текущему состоянию промышленной безопасности.
На мнемосхеме объекта представлена информация по событиям промышленной безопасности по блокам оборудования. Рядом с оборудованием отображается количество событий с начала года. Поле статуса технического устройства на мнемосхеме может принимать следующие значения:
− «Нормальные условия функционирования» (цвет поля – темно–зеленый);
− «Нормальные условия функционирования с регистрируемым событием» (цвет поля – зеленый);
− «Нормальные условия функционирования с предпосылкой к инциденту» (цвет поля – светло–зеленый);
− «Повышенный риск аварии» (цвет поля – желтый);
− «Высокий риск аварии» (цвет поля – красный);
− «Регламентные работы» (цвет поля – синий);
− «Нет данных» (цвет поля – серый).
Для каждого технического устройства предусмотрен автоматический счетчик событий уровней С1, С2, С3, С4 с автоматическим суммированием событий по указанным уровням по каждому блоку. Запись счетчика событий обновляется только после просмотра старшим оператором детализации завершенного события и подтверждения (квитирования) события в системе. Счетчики должны обеспечивать автоматический подсчет событий по уровням за период с 01 января по 31 декабря каждого года с возможностью выгрузки информации за произвольно выбираемые периоды: сутки, неделя, месяц, год – в форме отчета.
или напишите нам прямо сейчас:
⚠️ Пожалуйста, пишите в MAX или заполните форму выше.
В России Telegram и WhatsApp блокируют - сообщения могут не дойти.

При возникновении события статус оборудования и блока будет изменен и блок оборудования будет окрашен в цвет, соответствующий легенде. Общий пример визуального отображения на мнемосхеме статусов состояния технических устройств промышленной безопасности на УСК–3 представлен на рисунке 3.2.

В окне параметров отображаются подробная информация о текущем статусе, времени возникновения событий, их продолжительности и значения параметров, влияющих на статус оборудования. На рисунке 3.3 продемонстрирован сценарий превышения регламентированного значения температуры на примере печей по каждому статусу события. При необходимости система позволяет сформировать отчет по состоянию промышленной безопасности производственного объекта за указанный период.
По сравнению с другими смежными системами, функционирующими в других кампаниях: СПАРК – S и CENTRUM VP (САУ), можно выделить основные плюсы СДК ПБ ОПО, которые в большей мере упрощают работу и контроль промышленной безопасности на предприятии:
− получение интегральной оценки рисков на ОПО посредством оперативного мониторинга и данных Документарного блока, а также прогнозирования состояния ОПО в случае возникновения нештатных ситуаций, инцидентов или аварий;
− при внедрении системы дистанционного мониторинга ОПО в других отечественных компаниях повышаются уровень достоверности информации и своевременность информированности органов корпоративного надзора и органов управления. Сокращаются время принятия управленческих решений и объемы передаваемой информации;
− в рамках внедрения риск–ориентированного подхода при реализации системы дистанционного мониторинга расчет риска возникновения аварийных ситуаций на ОПО послужит основанием для планирования и проведения проверок (снижения количества выездных проверок) как органов Федерального надзора (Ростехнадзор), так и органов корпоративного надзора;
− при внедрении СДК ПБ на ОПО 1–го и 2–го класса опасности на этих объектах будет исключен режим постоянного государственного надзора, а также снижены объемы отчетности, представляемой в органы Ростехнадзора (отчетность по производственному контролю, всевозможные запросы и справки по требованию – все запрашиваемые данные будут браться из Документарного блока).
3.2 Меры по устранению опасных факторов на рабочих местах в ООО «ПК «Венткомплекс»
Как известно, аэрацией называют организованный естественный воздухообмен в помещении, происходящий под действием естественных побудителей движения воздуха – гравитационных сил и ветра. Преимуществом аэрации по сравнению с механической вентиляцией является возможность перемещения больших объемов воздуха без применения воздуховодов вентиляторов, и, следовательно, без каких–либо затрат электроэнергии [7].
ГОСТ 12.1.005–88 ССБТ представляет собой определенный перечень требований к параметрам воздушной среды в рабочей зоне производственных помещений (приведены в таблице 3.1).
Таблица 3.1 – Параметры воздушной среды в рабочей зоне производственных помещений
| Период года | Категория работ по тяжести | Температура воздушной среды,° С | Относительная влажность, % не более | Скорость движения воздуха, м/с, не более |
| Холодный | II б | 15–21 | 75 | 0,4 |
| Теплый | II б | 16 – 27 | 70 | 0,2–0,4 |
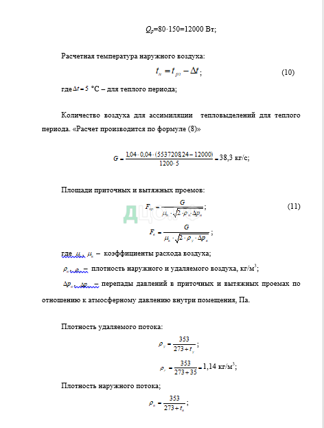
Для расчета аэрации плавильного цеха, то есть количества воздуха необходимого для ассимиляции избыточных тепловыделений, необходимо рассчитать площадь приточных и вытяжных проемов.
Приточная аэрация должна располагаться на уровне 0,3 – 1,8 м от пола до низа проема в теплый период года и через проемы на высоте не менее 4,5 м от пола до низа проема в холодный период.
Удаление воздуха из аэрируемого помещения производится через аэрационные фонари незадуваемого типа, а также через шахты, снабженные устройствами, которые предотвращают задувание шахт ветром (ветрозащитные насадки). [8]
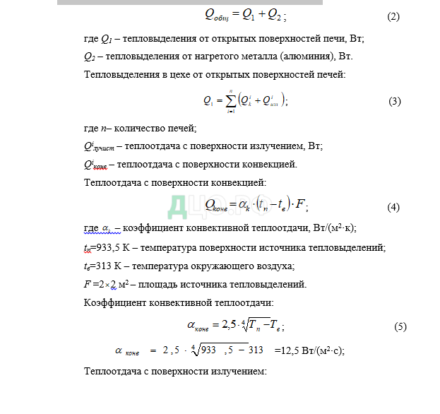
Для выбора системы обеспечения установленных параметров воздушной среды необходимо знать суммарные тепловыделения в единицу времени Qобщ, расчет которых производится по формуле:





В плавильном цехе можно выделить следующие признаки повышенной опасности поражения электрическим током: подключение отражательных печей, токопроводящая пыль, наличие токоведущих полов – металлических, железобетонных, сырость помещений, подключение электромагнитного насоса.
Для защиты рабочих от поражения электрическим током используются следующие меры защиты:
– обеспечение недоступности токоведущих частей с использованием оградительных средств (ограждения, кожух, корпус, электрический шкаф и т. д.);
– изоляция токоведущих частей;
– защитное заземление корпусов оборудования;
– защитное зануление;
– недоступное расположение частей оборудования, находящихся под напряжением;
– меры ориентации (маркировка отдельных частей электрооборудования, надписи, предупредительные знаки, разноцветная изоляция, световая сигнализация и др.).
– использование индивидуальных средств защиты (прорезиненных перчаток, защищенного от поражения током инструмента).[9]
Изоляция проводов характеризуется ее электрическим сопротивлением. Высокое сопротивление изоляции проводов относительно земли и корпусов электроустановок создает безопасные условия для человека. Во время работы электроустановок состояние изоляции ухудшается за счет нагревания, механических повреждений, влияния климатических условий и окружающей производственной среды (химически активных веществ и кислот, температуры, давления, большой влажности или чрезмерной сухости). Нельзя допускать механических повреждений изоляции электроприборов [10].
Защитное заземление устраивается в электрических сетях с изолированной и с заземленной нейтралью. Оно представляет собой преднамеренное соединение с землей нетоковедущих металлических корпусов электроустановок. Защитное заземление необходимо для снижения напряжения относительно земли до безопасной величины на металлических корпусах электроустановок, нормально не находящихся под напряжением и оказавшихся под таковым в результате повреждения изоляции.
Для заземляющих устройств в качестве вертикальных стержней используем угловую сталь с шириной полки 12 мм, длиной 4 метра (рис.2.1), в качестве соединительной полосы – стальную трубу с толщиной стенки 3,5 мм (рисунок 3.4) – ширина 4мм.
Рисунок 3.4 – Вертикальный стержень для заземления
Рисунок 3.4 – Соединительная полоса
Мощность трансформатора печи 200 кВ·А, схема соединения обмоток Y/, то есть на стороне высокого напряжения – глухозаземлённая нейтраль, на стороне низкого – изолированная нейтраль.
Для заданной мощности трансформатора нормированное сопротивление заземляющего устройства Rн< 4 Ом.
Удельное сопротивление грунта Ом·м, с учётом климатических коэффициентов с=1,4 п=2 (климатическая зона 3).
Эквивалентный диаметр стержней:
d=0,95·0,04=0,038 м;
Сопротивление одиночного заземлителя при Н0=0,5 м, где Н0 – глубина заложения, определяется по формуле:
где lc – длина вертикальных стержней, м
H=H0+l/2;
Н=0,5+4/2=2,5 м;
Rc= Ом;
Число заземлителей без учёта взаимного экранирования определяется по формуле:
п=Rc/Rн;
гдеRн – нормативное сопротивление, Ом.
п=69,1/4=17 штук;
Выбираем контурное заземление в виде прямоугольника, с соотношением сторон 4. Расстояние между одиночными заземлителями S к их длине l определяют с учетом коэффициента использования вертикальных стержней. Принимаем S/l=1, с=0,48, где с – коэффициент использования вертикальных заземлителей.
Окончательное число заземлителей:
п1=17/0,48=35 штук;
Сопротивление заземлителей без учета соединительной полосы:
Rcc= Rc/ п1·с;
Rcc =69,1/(35·0,48)=4,11 Ом;
Длина соединительной полосы:
lп=1,05·(п1–1) ·S;
lп=1,05·34·4=142,8 м;
Сопротивление соединительной полосы:
где Н1– глубина заложения соединительной полосы, м;
b – ширина соединительной полосы, м.
Rп =5,8 Ом;
С учётом коэффициента использования полосы п=0,22:
R`п=5,8/0,22=26,4 Ом;
Общее сопротивление заземляющего устройства:
R=Ом;
Полученное расчётное сопротивление удовлетворяет требованиям ПУЭ: R<Rн.
Стержневые заземлители в количестве 35 штук расположены в прямоугольном контуре на глубине 0,5 метров, соединены стальной шиной.
Для защиты термиста от электромагнитных излучений используется экран, расчет которого будет приведен в специальной части.
Тепловое излучение представляет собой электромагнитное излучение, возникающее за счёт внутренней энергии тела. Имеет сплошной спектр, расположение и интенсивность максимума которого зависят от температуры тела. При остывании последний смещается в длинноволновую часть спектра. Тепловое излучение испускают, например, нагретый металл, земная атмосфера и белый карлик [13].
Причиной того, что вещество излучает электромагнитные волны, является устройство атомов и молекул из заряженных частиц, из–за чего вещество пронизано электромагнитными полями. В частности, при столкновениях атомов и молекул происходит их ударное возбуждение с последующим высвечиванием. Характерной чертой является то, что при усреднении коэффициента излучения по максвелловскому распределению, начиная с энергий hν ∼ kT, в спектре начинается экспоненциальный завал.
Лучистая тепловая энергия, исходящая от расплавленного металла, воздухом почти не поглощается, а передается от более нагретых тел к поверхности менее нагретых, повышая их температуру. Следовательно, необходимо вовремя предотвратить воздействие теплового излучение на рабочем месте путем применения защитных средств. Одним из самых эффективных методов защиты является теплоотводящий экран.
Расчет теплоотводящего экрана производится в следующей последовательности:
– определяется количество теплоты, переданное излучением с 1 м2 горячей стенки воде:
где – коэффициент излучения абсолютно черного тела, Вт/м2·К4;
Т1 – температура горячей стенки, К;
Т2– температура стенки экрана;
Апр – приведенная степень черноты, определяемая по формуле:[13]
где и – степень черноты соответственно горячей стенки и стального листа экрана;
Степень черноты огнеупорного кирпича =0,85, экрана =0,276. Площадь экрана 11,5 м2.
0,267
19032,13 Вт/м2;
– определяется необходимое количество воды для охлаждения экрана:
где а – коэффициент поглощения инфракрасных лучей материалом экрана и водой, равный 0,9;
F – площадь стенки экрана, м2;
с=4190 Дж/кг·К – теплоемкость воды;
tух – температура уходящей воды;
tп – температура поступающей воды.
1883,8 кг/ч;
Также необходимо обеспечить рабочих индивидуальными средствами защиты. К обязательным средствам защиты в данном цехе относится:
– куртки и брюки из шерстяного сукна;
– специальная обувь, стойкая к повышенной температуре;
– брезентовые рукавицы.
Для защиты лица используют пластины из органического стекла.
Шум на производстве неблагоприятно действует на организм человека: повышает расход энергии при одинаковой физической нагрузке, значительно ослабляет внимание работающих, увеличивает число ошибок в работе, замедляет скорость психических реакций, в результате чего снижается производительность труда и ухудшается качество работы. Шум затрудняет своевременную реакцию работающих на предупредительные сигналы внутрицехового транспорта (автопогрузчики, мостовые краны и т. п.), что способствует возникновению несчастных случаев на производстве [14].
Снижение уровня шума, распространяющегося по воздуху, наиболее радикально может быть осуществлено установкой звукоизолирующих преград на пути его распространения.
Принцип звукоизоляции заключается в том, что большая часть падающей на преграду звуковой энергии отражается, и лишь в незначительной степени часть нее проникает через преграду.
На участке термообработки предусмотрена звукоизолирующая кабина из железобетона (ρ=2,6 г/см3). Размеры кабины 20х12х8 м.
- Требуемая звукоизоляция при проникновении шума из одного помещения в другое:
Rтр=L –10lgB+10lgS – Lдоп+10lgn; (19)
где L – октавный уровень звукового давления в помещении, дБ;
В – постоянная защищаемого от шума помещения, м;
Lдоп – допустимый октавный уровень звукового давления в защищаемом помещении, дБ;
n – общее число ограждающих конструкций или их элементов, через которые проникает шум.
Таблица 3.2 – Звукоизоляция для конкретных условий [15]
| Величина | Среднегеометрические частоты октавных полос, Гц | ||||||||
| 31,5 | 63 | 125 | 250 | 500 | 1000 | 2000 | 4000 | 8000 | |
| В1000 | 54 | ||||||||
| μ | 0,52 | 0,5 | 0,5 | 0,55 | 0,7 | 1,0 | 1,6 | 3,0 | 6,0 |
| В | 28,08 | 27 | 27 | 29,7 | 37,8 | 54,0 | 86,4 | 162 | 324 |
| L | 94 | 103 | 110 | 108 | 107 | 99 | 85 | 81 | 80 |
| Lдоп | 103 | 91 | 83 | 77 | 70 | 68 | 66 | 66 | 64 |
| S=b·h=96 | |||||||||
| Rтр | 0,66 | 20,5 | 35,5 | 39,09 | 44,05 | 36,5 | 22,45 | 15,7 | 13,7 |
| S=a·h=160 | |||||||||
| Rтр | 2,88 | 22,72 | 37,72 | 41,31 | 46,27 | 38,72 | 24,671 | 17,92 | 15,92 |
Рассчитать предварительную толщину материала однослойного ограждения для максимального значения требуемой звукоизоляции по формуле:
Rтр=20lg ρh+20lg f – 47,5; (20)
Каждая эксплуатирующая организация в соответствии с Правилами организации производственного контроля разрабатывает положение о производственном контроле с учетом применяемой технологии и технических особенностей эксплуатируемых опасных производственных объектов.
Положение о производственном контроле утверждается руководителем эксплуатирующей организации при обязательном согласовании с территориальным органом Госгортехнадзора России, а в отношении эксплуатирующих организаций, подведомственных федеральным органам исполнительной власти, которым в установленном порядке предоставлено право осуществлять в пределах своих полномочий отдельные функции нормативно–правового регулирования, специальные разрешительные, контрольные или надзорные функции в области промышленной безопасности, — также с этими федеральными органами исполнительной власти [16].
Рассмотрим функции по обеспечению производственного контроля, возложенные на администрацию предприятия.
– Руководитель (начальник) подразделения:
а) осуществляют организацию замеров вредных производственных факторов согласно утверждённому графику, выполняют мероприятия по устранению причин превышения ПДК;
б) своевременно обеспечивает уборку и планировку территории производственных объектов;
в) разрабатывают и проводят санитарно–профилактические мероприятия по улучшению и оздоровлению условий труда;
г) контролируют проведение дератизации, дезинфекции и дезинсекции на закреплённых участках, объектах и территории в установленном порядке;
д) обеспечивают правильную эксплуатацию и эффективность работы вентиляционных систем и установок, содержание их в исправном состоянии;
е) обеспечивают освещенность рабочих мест, температурный режим, уровни шума и вибрации в соответствии с санитарными нормами;
ж) обеспечивают своевременную выдачу работникам цеха полагающиеся по нормам спецодежду, спецобувь, СИЗ, смывающих и обезвреживающих средств, молока, мед.аптечек, первичных средств пожаротушения, а также организуют своевременную чистку, стирку, ремонт спецодежды и спецобуви;
и) обеспечивают наличие на рабочих местах «Инструкции по применению средств индивидуальной защиты, определению исправности их отдельных частей, а также уходу, хранению и дезинфекции»
к)организуют безопасную эксплуатацию технологических установок и оборудования, контролируют соблюдение установленных технологических регламентов и режимов производства;
л) обеспечивают соблюдение санитарных правил и выполнение санитарно–противоэпидемических мероприятий работниками курируемых цехов и участков;
м) осуществляют контроль за техническим состоянием оборудования, качеством материалов и химических реагентов, подлежащих обязательной сертификации, за использованием инструментов и приборов, обеспечивающих безопасность при производстве работ;
– Зам. директора:
а) осуществляет непосредственное руководство организацией работ по обеспечению безопасных условий труда на предприятии;
б)возглавляет организационно–техническую работу по обеспечению здоровых и безопасных условий труда на предприятии;
в) организует разработку и внедрение в производство новой техники и технологии, передового опыта в области промышленной безопасности и охраны труда;
г) организует осуществление контроля качества закупаемых материалов, оборудования и технических устройств путем контроля наличия сертификатов и разрешений на их применение на опасных производственных объектах;
д) контролирует соответствие конструкций машин и оборудования, технологии производства – требованиям стандартов, правил и норм безопасности;
е) организует проведение профилактических мероприятий согласно СП 3.5.3.1129–02 «Санитарно–эпидемиологические требования к проведению дератизации», СП 3.5.675–97 «Гигиенические требования к учреждениям, организациям, предприятиям и лицам, занимающимся дезинфекционной деятельностью», СанПиН 3.5.2.1376–03 «Санитарно–эпидемиологические требования к организации и проведению дезинсекционных мероприятий против синантропных членистоногих».
ж)принимает меры по оснащению машин и оборудования, технологических процессов средствами безопасности, улучшающими условия труда и повышающими их безопасность в соответствии с действующими нормами и правилами;
и) организует и осуществляет контроль за соблюдением требований правил и норм безопасности, за выполнением приказов и указаний вышестоящих органов управления, предписаний контролирующих органов начальниками и специалистами цехов, участков, объектов, отделов и служб подразделения;
к) руководит разработкой планов улучшения и оздоровления условий труда, организует их рассмотрение в установленном порядке, а также организует и осуществляет контроль за их выполнением.
– Инженер по охране труда:
а) Осуществляет оперативное, методическое руководство и координацию работ по промышленной безопасности и охране труда.
Осуществляет контроль за:
1) соблюдением правил и норм безопасности, стандартов, инструкций и других нормативно–технических документов по вопросам промышленной безопасности и охраны труда;
2) выполнением приказов и указаний вышестоящих органов управления, предписаний контролирующих органов;
3) правильной организацией и безопасным ведением работ, технологических процессов, техническим состоянием и правильной эксплуатацией машин и оборудования, зданий и сооружений, санитарно–бытовых помещений и устройств, за состоянием санитарно–гигиенических условий, наличием, исправностью, правильной эксплуатацией и применением средств индивидуальной и коллективной защиты;
4) соблюдением утверждённых графиков замеров параметров воздушной среды, уровней шума, вибрации, вредных излучений, освещённости и др., а также за правильным и своевременным заполнением соответствующих разделов санитарно–технических паспортов объектов. Оказывает методическую помощь руководителям подразделений в проведении паспортизации объектов;
5) обеспечением работников спецодеждой, спецобувью и другими СИЗ;
6) своевременным и качественным обучением работающих безопасным методам работы, проведением инструктажей и проверок знаний рабочих, правильным ведением документации по этим вопросам (наличие на рабочих местах утверждённых инструкций, журналов инструктажей и др.).
б) осуществляют контроль за проведение аттестации рабочих мест по условиям труда;
1) своевременное прохождение медицинских осмотров, флюорографии, проведение профилактических медицинских прививок (совместно с отделом кадров);
2)наличием, своевременным испытанием, определением исправности их отдельных частей и хранением средств индивидуальной защиты (СИЗ).
Другие ответственные лица, в зависимости от штатного расписания и распределения обязанностей в подразделении, цехе, на участке или объекте, с учётом специфических условий производства, в установленном порядке осуществляют производственный контроль за соблюдением санитарных правил в подразделении.
3.3 Прогноз эффективности разработанных мероприятий
Основными факторами повышения экономической эффективности деятельности рабочего персонала выступают: увеличение работоспособности рабочего, снижение доли производственного травматизма, а так же сокращение текучести кадров.
При разработке мероприятий по улучшению труда в проектируемом участке возможно повышение производительности труда.
Таким образом, определяется экономическая эффективность мероприятий по улучшению условий труда.
Исходными данными для данного расчета являются условия труда плавильщика в отделе отражательных печей плавильного цеха до и после реализации разработанных мероприятий. Данные об условиях труда представлены в виде таблицы 3.3.
Таблица 3.3 – Условия труда в плавильном цехе на рабочем месте плавильщика до и после внедрения мероприятий
| Производствен–ный фактор; | Нормативное значение факторов; | До внедрения мероприятия; | После внедрения мероприятия; | ||||
| Фактичес–кий уровень; | Класс усло–вий труда; | Балл; | Фактический уровень; | Класс условий труда; | Балл; | ||
| 1 | 2 | 3 | 4 | 5 | 6 | 7 | 8 |
| Повышенное значение напряжения электрической цепи, замыкание которой может пройти через человека | I=10 А; U=220 B; f=50 Гц; | I=10 А; U=220 B; f=50 Гц; | 3.2 | 3 | I=10 А; U=220 B; f=50 Гц; | 3.2 | 3 |
| Повышенная влажность воздуха (теплый период); | 15–65% | 54% | 3.3 | 2 | 40% | 3.2 | 2 |
| Повышенная температура рабочей зоны (теплый период); | 18–27 С | 34 С | 3.2 | 3 | 22 С | 3.2 | 2 |
| Недостаточная освещенность рабочей зоны; | 75 Лк | 75 Лк | 3.2 | 2 | 75 Лк | 3.2 | 2 |
| Повышенное тепловое излучение; | 140 Вт/м2 | 940 Вт/м2 | 3.3 | 3 | 140 Вт/м2 | 3.2 | 2 |
| Повышенный уровень шума;
| 80дБА | 84дБА | 3.3 | 2 | 80дБА | 3.2 | 2 |
| Повышенный уровень электромагнитных излучений; | 300 МГц –600 МГц; Е=56 В/м Н=6 А/м ППЭ=1000 мкВт/см² | 300 МГц –600 МГц; Е=56 В/м Н=6 А/м ППЭ=27800 мкВт/см² | 3.2 | 3 | 300 МГц –600 МГц; Е=56 В/м Н=6 А/м ППЭ=1500 мкВт/см² | 3.2 | 2 |
Время действия всех факторов принимается равным восьмичасовому рабочему дню. Определение балла для каждого фактора производится на основании «Гигиенических критериев оценки и классификации условий труда по показателям вредности и опасности факторов производственной среды, тяжести и напряженности трудового процесса» (Р 2.2.755 – 99).
Интегральный показатель тяжести труда определяется по формуле:[21]
где Кинт – показатель работоспособности при данных условиях труда;
Итр – интегральный показатель тяжести труда;
11,3 и 0,42 – коэффициенты регрессии.
89,2;
Интегральная оценка после внедрения мероприятий:
13,8;
Интегральный показатель тяжести труда после внедрения мероприятий:
94,04;
Прирост производительности труда за счет повышения работоспособности:
где Птр – возможный прирост производительности труда, %;
, – показатели работоспособности до и после улучшения
условий труда;
К – коэффициент, равный 0,2.
1,08 %
В результате проведения предложенных мероприятий по улучшению условий труда способствует росту производительности труда на 1,08 %, что подтверждает экономическую эффективность разработанных мер.
Заключение
Опасные производственные объекты представляют собой сложные, многоуровневые технологические комплексы, технологические закономерности которых остаются в пределах заданных параметров согласно проектной и нормативной документации.
Правовая природа промышленной безопасности определяется специфическими характеристиками, детальное изучение которых требуют реалии современного мироустройства: усложнение технологических процессов, встраивание в них специфических субъектов, нередко сложно идентифицируемых, а также использование искусственного интеллекта и технологий искусственного интеллекта, где цифровизация затрагивает в той или иной мере значительную часть общественных процессов.
В законодательстве Российской Федерации на современном этапе существует определение промышленной безопасности, которое может быть скорректировано и дополнено с учетом имеющихся научных разработок. Обозначены легальные определения промышленной безопасности, а проведенный анализ позволил определить специфику данной категории, выявить его признаки и особенности. Сформулированные подходы к ее изучению могут стать основой для дальнейших теоретических исследований и совершенствования действующего законодательства.
В данном дипломном проекте был проведен анализ промышленной безопасности и выявление опасных факторов на рабочих местах в ООО «ПК «Венткомплекс». Данное предприятие выступает лидером среди субъектов этой отрасли.
Как показал анализ рабочий процесс сопровождается образованием различных опасных и вредных факторов.
По данным проведенного анализа условий труда плавильщика разливочного транспортера в отражательном отделении плавильного цеха были выявлены следующие отклонения фактических значений от нормативов:
– высокая влажность воздуха, но в пределах допустимой нормы;
– повышенный уровень теплового излучения (на 800 ВТ/м2 превышает норму);
– повышенный уровень шума;
– значительный уровень электромагнитного излучения.
Для снижения воздействия выявленных вредных условий на здоровье рабочих были предложены различные мероприятия:
– для поддержания климатических параметров на участке была предложена аэрация;
– с целью снижения воздействия тепловых излучений был предложен теплозащитный экран;
– для защиты от поражения электрическим током предложено защитное заземление.
В проектной части были приведены способы защиты от теплового излучения, а так же предложено применение приточно–вытяжной вентиляции как способа снижения уровня теплового излучения в плавильном цехе.
В настоящее время важнейшими элементами контроля, анализа и прогнозирования в области безопасности, а также определяющими факторами принятия обоснованных и эффективных управленческих решений являются системы дистанционного контроля промышленной безопасности.
Система приобретает все большую популярность на крупных предприятиях, относящихся к опасным производственным объектам. Приводится распределение количества аварий по отраслям нефтегазовой промышленности, являющимся стратегическими объектами для экономики России. Результаты исследования показали, что после внедрения системы дистанционного контроля на опасных производственных объектах наблюдается уменьшение количества инцидентов, которые могли бы повлечь за собой возникновение аварийных ситуаций, до 75%. Это поможет значительно сократить экономические потери от последствий аварий. По результатам исследования были предложены рекомендации и сформирован план мероприятий по внедрению системы дистанционного контроля в производственный процесс структурных подразделений опасных объектов.
Список используемых источников
- Трудовой кодекс Российской Федерации: [федер. закон № 197–ФЗ: принят Гос. Думой 21 декабря 2001 г.: одобрен Советом Федерации 26.12.2001 г. // Собрание законодательства Российской Федерации. – 2002. – № 1. – Ст. 3.
- Федеральный закон Российской Федерации от 28 декабря 2013 №426 ФЗ «О специальной оценке условий труда».
- Федеральный закон «Об официальном статистическом учете и системе государственной статистики в Российской Федерации» от 29.11.2007 N 282–ФЗ (последняя редакция).
- Федеральный закон Российской Федерации «Об основах охраны здоровья граждан в Российской Федерации». Федеральный закон от 21.11.2011 № 323–ФЗ // Официальный интернет–портал правовой информации [сайт]. – Режим доступа: http://www.pravo.gov.ru. – 2011. – 22 ноября.
- Федеральный закон Российской Федерации «О санитарно–эпидемиологическом благополучии населения». Федеральный закон от 30.03.1999 № 52–ФЗ // СЗ РФ. – 1999. – № 14. – Ст. 1650.
- Федеральный закон Российской Федерации «Об обязательном социальном страховании от несчастных случаев на производстве и профессиональных заболеваний». Федеральный закон от 24.07.1998 № 125–ФЗ // СЗ РФ. – 1998. – № 31. – Ст. 3803.
- Указ Президента Российской Федерации от 06.05.2018 № 198 «Об Основах государственной политики Российской Федерации в области промышленной безопасности на период до 2025 года и дальнейшую перспективу». [Электронный ресурс]. URL:
http://ivo.garant.ru/#/document/71936636/ paragraph/1:0 (дата обращения: 07.12.2022).
- Приказ Минтруда России от 14.07.2021 N 467н «Об утверждении Правил финансового обеспечения предупредительных мер по сокращению производственного травматизма и профессиональных заболеваний работников и санаторно–курортного лечения работников, занятых на работах с вредными и (или) опасными производственными факторами».
- ГОСТ Р ИСО 19011–2021 Руководящие указания по проведению аудита систем менеджмента. Национальный стандарт Российской Федерации, утвержден и введен в действие Приказом Федерального агентства по техническому регулированию и метрологии от 21 апреля 2021 г. N 261–ст.
- ГОСТ 12.0.230.1–2015 Система стандартов безопасности труда (ССБТ). Системы управления охраной труда. Руководство по применению ГОСТ 12.0.230–2007.
- Р 2.2.2006–05 «Руководство по гигиенической оценке факторов рабочей среды и трудового процесса. Критерии и классификация условий труда» Утверждено и введено в действие Главным государственным санитарным врачом Российской Федерации Г.Г. Онищенко 23 апреля 1999 г.
- Постановление Пленума ВС РФ от 10.03.2011 № 2 «О применении судами законодательства об обязательном социальном страховании от несчастных случаев на производстве и профессиональных заболеваний» // Бюллетень ВС РФ. – 2011. – № 5.
- Абдрахманов Н.Х., Барахнина В.Б., Шарафиев Р.А. и др. Техносферная безопасность на предприятиях нефтегазовой отрасли. Учеб. пособие под общей ред. Р.Г. Шарафиева/Н.Х. Абдрахманов и др. – Уфа: Изд–во УГНТУ, 2020. 304 с.
- Айтимова Ш.Т. Методика расчета затрат на обеспечение безопасности и охраны труда специального характера // Polish Journal of Science. 2022. № 54 (54). С. 9–14.
- Акиене, Н. В. Ф. Управление производственными рисками на основе требований промышленной безопасности / Н. В. Ф. Акиене // Аллея науки. № 3(66). С. 340–347.
- Богомягкова И.А. Повышение мотивации как путь улучшения системы управления охраной труда // Студенческий. 2022. № 22–5 (192). С. 48–49.
- Бойко А.А. К вопросу о понятии и источниках правового регулирования охраны труда в Российской Федерации // NovaUm.Ru. 2022. № 37. С. 109–112.
- Буслов Е. М. Анализ потенциальной опасности и предупреждение чрезвычайных ситуации в металлургическом производстве / Е. М. Буслов, В. А. Бирюк // Современные пожаробезопасные материалы и технологии. 2021. №7. С. 210–214.
- Ведерникова А.Ю., Митрюшина А.В. Аудит по охране труда как инструмент системы управления охраной труда в компании // Вызовы современности и стратегии развития общества в условиях новой реальности. 2022. С. 73–77.
- Гунько Н. Н. Комплексный подход к обеспечению эффективной системы управления охраной и безопасностью труда / Н. Н. Гунько, О. А. Динукова // Проблемы совершенствования организации производства и управления промышленными предприятиями: Межвузовский сборник научных трудов. – 2022. – № 2. – С. 32–36.
- Добролюбова Е.И., Масленникова Е.В. Оценка результативности государственного надзора в сфере охраны труда: социологический под // Вестник Томского государственного университета. 2022. № 475. С. 68–75.
- Евсеев, С. В. Промышленная безопасность: актуальные проблемы и современные решения / С. В. Евсеев // Безопасность труда в промышленности. № 6. С. 92–96.
- Иванкина Т.А., Дисикова Е.В. Сравнительный анализ постановлений о порядке обучения по охране труда и проверки знания требований охраны труда // Россия молодая. 2022. С. 10103.1–10103.
- Ковалева Н. В. Промышленная безопасность по законодательству Российской Федерации: теоретико–правовой анализ / Н. В. Ковалева, А. А. Зозуля // Актуальные проблемы государства и права. № 4. С. 646–656.
- Ковалева Н.В., Немченко С.Б., Шеншин В.М. Регламентация контрольно–надзорной деятельности при обеспечении промышленной безопасности в ходе реализации «регуляторной гильотины» // Вестник экономической безопасности. 2022. № 1. С. 113–117.
- Кузнецова Е.А., Михина Т.В. Оценки деятельности региональных органов исполнительной власти по труду по осуществлению государственного управления охраной труда // Региональная экономика и управление: электронный научный журнал. 2022. № 2 (70).
- Кузнецова Ю. В. Анализ использования системы дистанционного контроля промышленной безопасности на опасном производственном объекте / Ю. В. Кузнецова, А. П. Минхайрова // Современные наукоемкие технологии. № 10–2. С. 254–259.
- Левашов С.П., Смирнова Н.К., Пантелеева В.Д., Лизихина И.А. Концепция эффективности процессов управления безопасностью и охраной труда // Безопасность жизнедеятельности. 2022. № 9 (261). С. 8–10.
- Лисицын А.И. Безопасность и охрана труда как долгосрочный приоритет // Железнодорожный транспорт. 2022. № 5. С. 24–31.
- Михайленко В.К., Коробейников Н.А., Сороколетова М.А. К вопросу о международно–правовом регулировании условий и охраны труда // Вестник науки. 2022. Т. 5. № 5 (50). С. 177–181.
- Моторко Е. А. Способы повышения уровня промышленной безопасности при эксплуатации опасных производственных объектов / Е. А. Моторко // Modern Science. № 11–1. С. 107–111.
- Мустакимов Н.С. Вопросы правового регулирования охраны труда в экологической безопасности // Марийский юридический вестник. 2022. № 1 (37). С. 65–68.
- Нарусова Е.Ю. Определение необходимых личностных качеств руководителя для обеспечения безопасного труда работников / Е.Ю. нарусова, В.Г. Стручалин, А.Н. Степанов // Безопасность труда в промышленности. – 2021. – № 8.– С. 91– 95.
- Никифорова Е.А., Киселева Е.А. Оценка эффективности мероприятий, направленных на улучшение условий труда работников // Проблемы безопасности российского общества. 2022. № 1 (37). С. 59–64.
- Павлова А.Д., Хронова И.А. Охрана труда дистанционных работников // Будущее науки–2022. С. 453–457.
- Петрова Е.В. Особенности проведения специальной оценки условий труда // E–Scio. 2022. № 8 (71). С. 362–368.
- Поздняков П.В. Приоритеты менеджмента охраны труда в сельском хозяйстве // Развитие научно–ресурсного потенциала аграрного производства. 2021. С. 273–278.
- Растягаев В. И. Оценка риска аварий на опасном производственном объекте / В. И. Растягаев, М. А. Кучеров // Аллея науки. № 6(69). С. 31–38.
- Ролдугин А.С., Королев А.И., Корнев С.В. Охрана труда и техника безопасности при техническом обслуживании и ремонте автотранспорта // МОЛОДЕЖНЫЙ ВЕКТОР РАЗВИТИЯ АГРАРНОЙ НАУКИ. С. 485–490.
- Сидельникова О.П., Власов К.Е. Специальная оценка труда и оценка профессионального риска в системе охраны труда // Вестник Луганского государственного педагогического университета. 2021. № 3 (68). С. 105–109.
- Скоблецкая О.В., Тесленко И.М., Червотенко Е.Э. Комплексная система оценки состояния охраны труда // XXI век: итоги прошлого и проблемы настоящего плюс. 2022. Т. 11. № 2 (58). С. 150–153.
- Суходоев В. А. Автоматизация комплекса задач системы охраны труда и техники безопасности на промышленном предприятии / В. А. Суходоев, Л. Г. Егорова, А. Н. Калитаев // Вестник Череповецкого государственного университета. № 3(108). С. 47–60.
- Хоменко А.О. Промышленная безопасность. Электронный образовательный текстовый ресурс. Екатеринбург: УрФУ, 2018. 283 с.
- Цыпкина И.С. Специальные нормы охраны труда лиц, работающих во вредных и (или) опасных условиях // Законы России: опыт, анализ, практика. 2022. № 2. С. 46–53.
- Чернов К. В. Система управления техносферной безопасностью в области промышленной безопасности / К. В. Чернов // Россия в ХХI веке в условиях глобальных вызовов: проблемы управления рисками и обеспечения безопасности социально–экономических и социально–политических систем и природно–техногенных комплексов. №2. С. 303–309.
или напишите нам прямо сейчас:
⚠️ Пожалуйста, пишите в MAX или заполните форму выше.
В России Telegram и WhatsApp блокируют - сообщения могут не дойти.
