или напишите нам прямо сейчас:
⚠️ Пожалуйста, пишите в MAX или заполните форму выше.
В России Telegram и WhatsApp блокируют - сообщения могут не дойти.
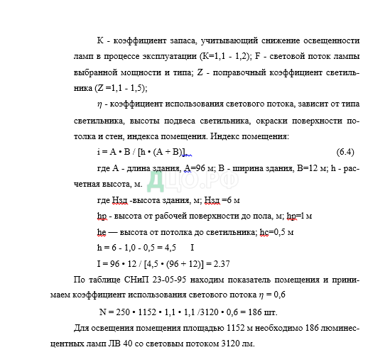
6.12.1 Расчет естественного освещения
или напишите нам прямо сейчас:
⚠️ Пожалуйста, пишите в MAX или заполните форму выше.
В России Telegram и WhatsApp блокируют - сообщения могут не дойти.
Определяем необходимую площадь осветительных проемов (окон) для искусственного освещения, а также необходимого количества ламп, чтобы обеспечить нормированное значение освещенности при естественном освещении. Это следует из требования СНиП 23-05-95, которое относится к IV разряду работ. Требуемые площади световых проёмов для бокового освещения определяются следующими формулами:


6.13 Средства индивидуальной защиты работающих
Рабочие гальванического цеха обеспечиваются специальной одеждой: Одежда специальная для защиты от растворов кислот ГОСТ 12.4.251-2013;
Очки защитные закрытые с химически стойким очковым стеклом ГОСТ 12.4.253-2013;
Перчатки резиновые технические Щ20К200нНжПм1№2 ГОСТ 20010-93;
Перчатки трикотажные с точечным полимерным покрытием ГОСТ 5007-2014.
В цехе предусмотрены краны с горячей и холодной водой для промывания глаз, лица, рук при попадании на них кислот и щелочей.
6.14 Пожарная безопасность
Согласно Нормам безопасности предприятий (НБП) 105-03, проектируемый цех относится к категории «Д». Он имеет I степень огнестойкости — 4, а предел огнестойкости основных строительных конструкций таков: наружные стены — 0,25, внутренние несущие стены — 0,25.
Для обеспечения безопасности оборудования от аварий, вызванных короткими замыканиями, на распределительном щите установлен автоматический выключатель, который мгновенно отключает участок электросети, на котором произошло замыкание. Также предусмотрена сигнализация с ручным и автоматическим включением для подачи сигнала в пожарную часть в случае возгорания. Для тушения пожаров в цехе используются огнетушители ОУ-5.
6.15 Охрана окружающей среды
Перед выбросом в атмосферу воздух должен подвергаться очистке.
Выброс производится на высоту не менее, чем на 2 м выше наиболее высокой части крыши.
Цех металлопокрытий оборудован отдельными промышленными системами для стока кислотно-щелочных, циансодержащих, хромосодержащих электролитов и отработанных растворов.
Воздушная среда помещений гальванических цехов. Процессы химической и электрохимической обработки поверхности металлов осуществляется в ваннах заполненных различными растворами минеральных кислот, солей, щелочей и их смесями. При этом выделяются аэрозоли серной и соляной кислот, хромовые ангидриды, едких щелочей, окислы азота, пары плавиковой, азотной и соляной кислот, пары воды, аэрозоли и капли растворов со всеми содержащимися в них химикатами.
Выделения вредных веществ происходит различным способом: выделением водорода и других газов, образующихся при электролизе; выделение газов, образующихся при химических реакциях; вынос растворов пузырьками водорода, кислорода и других газов.
Для обеспечения безопасной работы необходимо знать допустимые концентрации токсичных и вредных веществ, входящие в состав растворов и электролитов, использовать наиболее прогрессивные методы контроля за состоянием воздушной среды помещения.
Для очистки применяются газо-, пыле-, туманоулавливающие аппараты.
При выборе очистке сточных вод следует учесть, что объем и качество потребляемой в технологическом процессе воды и состав отводимых в открытый водоем сточных вод зависит от технологии производства.
Для очистки сточных вод от минералов и их солей применяются следующие методы: реагентный, ионообменные, сорбционные, электрохимические, биохимические, а также ведется нейтрализация сточных вод для удаления из них кислот и щелочей. Сточные воды поступающие на нейтрализацию, по составу загрязнений можно подразделить на следующие группы: кислотосодержащие, щелочесодержащие, цианосодержащие, хромосодержащие.
6.15.1 Очистка сточных вод
Общие положения
- Сточные воды гальванического производства образуются в процессе промывки изделий при поверхностной металлообработке и нанесении гальванических покрытий.
- По содержанию загрязнений сточные воды делятся на:
— кислотно-щелочные — от процессов травления, обезжиривания, кислых и щелочных электролитов. Эти стоки содержат также ионы железа и тяжелых металлов (медь, никель, цинк, алюминий и пр.)
- Обезвреживание сточных вод производится реагентным методом по кислотно-щелочному потоку, которые канализируются друг от друга.
- После обезвреживания и очистки сточные воды направляют в сеть хозяйственно-фекальной канализации.
- Контроль за содержанием ионов тяжелых металлов: железа, меди, никеля, цинка производится химической лабораторией очистных сооружений согласно утвержденным методикам лабораторно- химических исследований промышленных сточных вод.
- Количество сточных вод приведено.
В данном технологическом процессе используют ионообменную очистку сточных вод. Очищать промывные сточные воды методом ионного обмена можно без разделения по характеру сбросов, то есть одновременно могут обрабатываться щелочные, кислые, хромовые и цианистые воды, или с разделением стоков по характеру загрязнения.
Один цикл производит очистку промывных стоков, не содержащих концентрированных реагентов. Другой цикл позволяет обезвреживать концентраты.
Ионообменная установка состоит из сборника промывной воды, в котором сточные воды проходят предварительную обработку 10%-ным раствором известкового молока (рН 8,5). Далее стоки поступают на линию ионообменников, откуда очищенная вода через распределитель возвращается в производственный цикл. Таким образом происходит очистка промывных вод, не содержащих концентрированных стоков.
Концентрированные отходы гальванического производства направляются в сборники концентратов для кислых, хромосодержащих и щелочных и стоков. Пройдя там предварительную обработку, стоки перекачиваются в реакторы. После обработки в реакторах стоки поступают в шламоотстойник. После отстаивания вода направляется на пресс-фильтр, пройдя который она поступает в селективную емкость, а уже оттуда — на селективную очистку. Пройдя такую очистку вода может сливаться в канализацию.
Технология нейтрализации и очистки кислотно-щелочных стоков.
Кислотно-щелочные стоки подаются в усреднитель — накопитель, из которого поступают в реактор. По мере заполнения реактора проводят замер рН поступающих вод, определяют количество кислоты, щелочи и тяжелых металлов.
Нейтрализация щелочных сточных вод (рН>8,5) производится, как правило, серной кислотой.
Нейтрализация кислых сточных вод (рН<6,5) производится, как правило, известковым молоком и протекает в 2 стадии:
На первой — нейтрализуется кислота; На второй — происходит образование гидроокисей.
Заключение
В этой выпускной квалификационной работе было выполнено проектирование линии низкотемпературного фосфатирования стальных деталей в барабанах для предприятий машиностроительного профиля. В производство была внедрена система очистки воздуха и новый состав ванны для низкотемпературного фосфатирования. Были проведены работы по сравнительному исследованию растворов. Выполнены необходимые материальные и технологические расчеты.
Все это приводит к улучшению качества покрытий, снижению процента производственного брака, а также снижению потерь основных материалов и химикатов, а, следовательно, к увеличению прибыли.
или напишите нам прямо сейчас:
⚠️ Пожалуйста, пишите в MAX или заполните форму выше.
В России Telegram и WhatsApp блокируют - сообщения могут не дойти.
