или напишите нам прямо сейчас:
⚠️ Пожалуйста, пишите в MAX или заполните форму выше.
В России Telegram и WhatsApp блокируют - сообщения могут не дойти.
Страницы: 1 2
Содержание
Введение
Глава 1. Теоретические основы изучения замечательных кривых
1.1 Понятие, сущность и виды кривых
1.2 Практическое применение некоторых замечательных кривых
1.3 Эстетика замечательных кривых в историческом контексте
Глава 2. Разработка факультативного курса по теме “замечательные кривые” для 8-9 классов
2.1 Методы, используемые при работе с обучающимися на факультативном курсе
2.2 Содержание программы
2.3 Формы контроля и оценочные материалы
Заключение
или напишите нам прямо сейчас:
⚠️ Пожалуйста, пишите в MAX или заполните форму выше.
В России Telegram и WhatsApp блокируют - сообщения могут не дойти.
Введение
Понятие линии (кривой) присутствует в сознании человека с доисторических времен. Траектория брошенного камня, очертания цветов и листьев растений, изгиб берега и иные природные явления привлекали внимание человечества с незапамятных времен. Многократно наблюдаемые, они послужили основой для постепенного развития концепции линии. Но прошло немало времени, прежде чем наши предки начали сравнивать формы кривых. Первые наскальные рисунки и рудиментарные украшения на домашней утвари показывают, что люди могли отличать не только прямые линии от кривых, но и отдельные изгибы[17].
В разговорной речи «кривая», «кривой» «кривое» употребляется, как прилагательные, обозначающие, то что откланяется от прямого, от правильного, от справедливого. Говорят о кривой палке, кривой дороге, о кривом зеркале; «без соли, и стол кривой» — гласит пословица[18].
Так же и сегодня, все, что нас окружает, состоит из множества черт, которые, в свою очередь, складываются из различных кривых. В силу частой встречаемости кривые находят широкое практическое применение: они встречаются в быту, живописи, архитектуре, природе.
Изучение этих кривых, а также принципы их построения способствует тому, что, определяя закономерности, которым подчиняется след движущейся точки, и, описывая их, можно прийти к тому, что, зная только параметры направляющей и производящей фигур, можно построить интересующую кривую[11].
Например, по круговой траектории движутся люди при катании на колесе обозрения, карусели, по гиперболе движутся альфа-частицы в опыте Резерфорда при рассеивании их ядром атома; по эллипсам движутся планеты вокруг Солнца, по параболе – тело в однородном поле силы тяжести, брошенное под углом к горизонту.
Знакомство с кривыми, изучение их свойств позволит расширить геометрические представления, углубить знания, повысить интерес к геометрии; создаст содержательную основу для дальнейшего изучения математики, физики и других наук[12].
Все вышесказанное подчеркивает актуальность выбранной темы этой работы.
Цель исследования: разработать факультативный курс по теме “Замечательные кривые” для 8-9 классов.
Объект исследования: замечательные кривые, а также задачи, связанные с ними.
Предмет исследования: изучение теории замечательных кривых..
Задачи исследования:
1. Рассмотреть теоретические основы изучения замечательных кривых;
2. Разработать факультативный курс по теме “Замечательные кривые” для 8-9 классов.
Методы исследования: анализ нормативных документов, научной и учебно-методической литературы по теме исследования; наблюдение за учебной деятельностью школьников в процессе обучения.
Выпускная квалификационная работа состоит из введения, двух глав, заключения и списка использованных источников.
Глава 1. Теоретические основы изучения замечательных кривых
1.1 Понятие, сущность и виды кривых
В основе классификации кривых лежит природа их уравнений – разделение уравнений на алгебраические и трансцендентные. Однако обратим внимание, что природа уравнения кривой зависит не только от природы самой кривой, но и от системы координат, к которой отнесена кривая. Та самая кривая в одной системе координат может выражаться алгебраическим уравнением, а в другой – трансцендентным. Однако иногда достаточно изменить положение системы и алгебраической уравнения кривой становится трансцендентной.
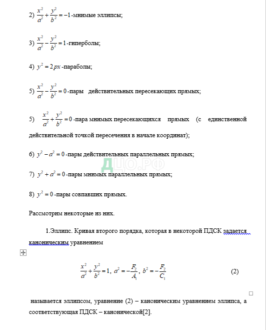
Алгебраические кривые в свою очередь делят на кривые разных порядков. Порядок кривой определяется самой высокой степенью ее уравнения[28].
Алгебраической кривой -го порядка называется кривая, уравнение которой после освобождения его от дробей и радикалов записывается в декартовой системе координат в виде

Приведем некоторые общие теоремы об алгебраических кривых.
1. Порядок алгебраической кривой не зависит от положения этой кривой по отношению к системе координат.
2. Две несводимые алгебраические кривые, одна из которых имеет порядок , а вторая – , пересекаются не более чем в точках.
3. Алгебраическая кривая -го порядка определяется точками.
4. Каждая кривая -го порядка, проходящая через точек, проходит также через точек плоскости, положение которых зависит от положения заданных точек .


Точки A1 ,A2, B1,B2(0,−b) называются вершинами эллипса. Отрезок A1A2 и его длина 2a называется большой осью эллипса, отрезок B1B2 и его длина 2b – малой осью. Величины a, b – полуоси эллипса. Точки F1 и F2 с координатами (c,0) и (−c,0) в канонической системе координат называются фокусами. Расстояние |F1F2|= 2c называют фокальным (фокусным) расстоянием эллипса (c — полуфокусное расстояние), а ось, на которой лежат фокусы -фокальной осью эллипса. Отношение фокального расстояния к большей оси называется эксцентриситетом. Это особая характеристика, показывающая вытянутость или сплющенность фигуры.
Свойства:
1. Эллипс имеет две оси и один центр симметрии.
2. При равенстве полуосей линия превращается в окружность.
3. Все точки фигуры лежат внутри прямоугольника со сторонами, равными большой и малой осям эллипса, проходящими через вершины параллельно осям.
4. Оптическое свойство. Касательная к эллипсу образует равные углы с фокальными радиусами точки касания.
2.Гипербола. Кривая второго порядка, которая в некой ПДСК задается

Точки A1 , A2 называются вершинами гиперболы. Отрезок A1A2 и его длина 2a называются действительной (фокальной) осью, отрезок B1B2 и его длина 2b – мнимой осью. Величины a и b называются действительной и мнимой полуосью соответственно. Длина отрезка F1F2(равная2c)называется фокусным расстоянием. Если M – произвольная точка гиперболы, то отрезки MF1 , MF2 и их длины r1, r2 называются фокальными радиусами точки M.
Свойства:
1. Прямоугольник со сторонами равными 2a и 2b, расположенный симметрично относительно осей гиперболы и касающийся ее в вершинах, называется основным прямоугольником кривой.
2. Гипербола с равными полуосями называется равнобочной (равносторонней), её основной прямоугольник является квадратом.
3. Гипербола имеет две асимптоты, это диагонали основного прямоугольника.
4. Оптическое свойство. Если поместить в один из фокусов гиперболы точечный источник света, то каждый луч после отражения от зеркальной «поверхности» видится исходящим из другого фокуса.
3.Парабола. Кривая второго порядка, которая в некоторой ПДСК задается уравнением вида

4. Если фокус параболы отразить относительно касательной, то его образ будет лежать на директрисе.
5. Все параболы подобны. Расстояние между фокусом и директрисой определяет масштаб.
6. При вращении параболы вокруг оси симметрии выходит эллиптический параболоид.
2. Кривые третьего порядка
Перед рассмотрением кривых 3-го порядка приведем следующие три утверждения:
1. Если кривая 3-го порядка имеет три точки перегиба, они лежат на одной прямой.
2. В любой кривой 3-го порядка, не имеющей двойной точки, имеется по меньшей мере одна точка перегиба. Максимальное число точек перегиба кривой 3-го порядка не более девяти, из них действительных может быть только три [4].
3. Кривая 3-го порядка не может иметь больше одной двойной точки.
Рассмотрим некоторые кривые третьего порядка.
1.Декартов лист. Декартов лист – плоская кривая третьего порядка, удовлетворяющая уравнению в прямоугольной системе .
Параметр определяется как диагональ квадрата, сторона которого равна наибольшей хордой петле.
Рисунок 4 — Декартов лист
Впервые уравнение кривой исследовал Рене Декарта в 1638 году, однако он построил только петлю в первом координатном углу, где и принимают положительные значения. Декарт считал, что, петля симметрично повторяется во всех четырех координатных четвертях, посредством четырех лепестков цветка. В то время эта кривая называлась цветком жасмина (англ. jasmine flower, фр. fleur de jasmin).
В современном виде эту кривую впервые представил Х. Гюйгенс в 1692 г. В прямоугольной системе по определению:
В полярной системе:








3. Эллиптические кривые – кривые с двумя двойными точками;
4. Рациональные кривые – кривые с тремя двойными точками или с одной трехкратной.
Рациональные кривые 4-го порядка можно получить с помощью квадратичного преобразования кривой 2-го порядка. Если преобразуемая кривая 2-го порядка, например, круг, пересекает какую-либо сторону координатного треугольника в двух точках, то соответствующая кривая 4-го порядка будет иметь в противоположной вершине этого треугольника два касательные и, следовательно, узловую точку. Если указанные две точки совпадают в одну, то соответствующие им соприкасающиеся тоже совпадают, и кривая 4-го порядка будет иметь точку оборота в вершине треугольника [1].
Эллиптические кривые 4-го порядка, как и рациональные, могут быть получены посредством квадратичного преобразования кривых 3-го порядка, не имеющих двойных точек и проходящих через две вершины координатного треугольника.
Бициркулярные кривые 4-го порядка характеризуются тем. Что две их двойные точки совпадают с циклическими точками плоскости.
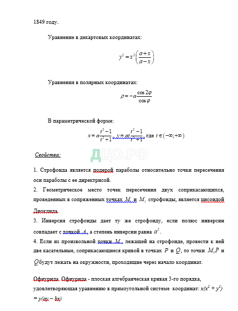
К замечательным бициркулярным кривым 4-го порядка относятся улитка Паскали , кардиоида, эллиптическая и гиперболическая лемнискаты Бута, лемниската Бернулли и др. К бицеркулярным кривым 4-го порядка общего типа (не рациональным) относятся такие замечательные кривые: овалы Декарта, овалы Кассини, кривые Персея и т.д.[26] 1.Конхоида Никомеда. Конхоидой данной кривой называется кривая, которую можно получить при увеличении или уменьшении радиуса-вектора каждой точки данной кривой на устойчивый отрезок . Если уравнение кривой в полярных координатах , то уравнение ее конхоиды
Рисунок 11- Конохоида Никомеда
Уравнение в декартовой системе координат:
Уравнения в полярных координатах:
В параметрической форме:
Первое исследование конхоида приписывается Никомеду (3 в. до н.э.), который применил ее для решения задачи о трисекции угла. В истории математики конхоида интересна еще и тем, что именно на ней Декарт демонстрировал свой способ построения нормалей и причастных к кривым [17].
2.Улитка Паскаля. Улитку Паскаля можно определить, как конхоида, базисом которой является круг. Он представляет собой алгебраическую линию 4-го порядка, форма которой зависит от параметров l и r.
Рисунок 12- Улитка Паскаля
Уравнение кривой в прямоугольной системе координат:
В параметрической системе координат:
Уравнение в полярной системе:
( — диаметр круга)
Улитка Паскаля принадлежит к числу трисектрис — кривых, позволяющих осуществлять трисекцию угла. Большое применение имеет Улитка Паскаля в технике [25].
Циклоидальные кривые
Один из способов кинематического образования кривых таков: некоторая кривая катится без скольжения по другой, при этом какая-нибудь точка, неизменно связанная с первой кривой, будет описывать новую линию. Среди кривых, образованных таким способом, выделяют кривые, являющиеся траекториями точки, неизменно связанной с катящимся без скольжения по-другому кругом. Полученные при этом линии называют циклоидальными.
Циклоидальные кривые могут быть как алгебраическими, так и трансцендентными. Более важные из них алгебраические. Рассмотрим некоторые примеры таких кривых.
Эпициклоида. Эпициклоида – кривая, которую описывает точка окружности, которая катится без скольжения по другому кругу извне [17].
Выделим некоторые основные свойства эпициклоиды:
1. Эпициклоида с рациональным m является алгебраической кривой;
2. Касательная в произвольной точке эпициклоиды проходит через точку образующего угла, диаметрально противоположную точке соприкосновения его с неподвижным кругом, а нормаль – через точку соприкосновения этих кругов;
3. Эволюта эпициклоиды представляет собой эпициклоиду, подобную данной с коэффициентом подобия и возвращенную относительно данной кривой на угол ;
4. Эпициклоида является ката каустикой круга;
5. Деление эпициклоиды относительно центра неподвижного круга является «розой».
Рисунок 13- Эпициклоида
В параметрической форме уравнения эпициклоиды имеет вид:
где – радиус неподвижной цепи; – радиус подвижной цепи.
Гипоциклоида. Гипоциклоида – кривая, которую описывает точка окружности, которая катится без скольжения по другому внутри него [1].
Рисунок14- Гипоциклоида
Уравнения гипоциклоиды, координаты вершин и точек оборота, формулы для длины дуги, площади и радиуса кривизны – те же, что и для эпициклоиды с изменением «+» на «-»; число точек оборота такое, как у эпициклоиды.
Уравнение в параметрической форме:
(для удлиненной , для укороченной ).
Рассмотренные выше эпициклоиды и гипоциклоиды являются частными случаями циклоидальных кривых.
4. Трансцендентные кривые
Трансцендентные кривые – это кривые, уравнения которых в декартовой системе координат не являются алгебраическими.
Заметим, что трансцендентная кривая может иметь пунктирную ветвь, состоящую из оконченного числа изолированных точек.
Особым свойством трансцендентных кривых является то, что для некоторых из них длина дуги, которая откладывается от любой точки кривой до ее асимптотической точки, является конечная величина, для других эта длина безгранично велика [17].
Д. Луриа наметил общую классификацию кривых:
1. Кривые, в которых точки соприкосновения прямых, проводимых из любой точки плоскости, лежат на алгебраической кривой, называются кривыми первого класса (паналгебраическими кривыми);
2. Кривые, точки которых лежат на паналгебраической кривой, называются кривыми второго класса;
3. Кривые, в которых эти точки лежат на кривых второго класса, называются кривыми третьего класса и т.д.
Рассмотрим некоторые важные трансцендентные кривые.
1.Архимедова спираль. Архимедова спираль – кривая, которую описывает точка, движущаяся с постоянной скоростью вдоль луча, вращающегося вокруг полюса с постоянной угловой скоростью [26].
Рисунок 15- Архимедова спираль
Уравнение в полярной системе координат:
,
где – коэффициент пропорциональности.
Перейдем к декартовой системе координат, получим:
Обобщением спирали Архимеда является кривая , являющаяся конхоидой Архимедовой спирали, ее называют неоидой.
Открытие архимедовой спирали приписывают Конону Самоскому (Паппи), но подробно изучал ее Архимед.
Архимедова спираль находит широкое применение в технике, в частности в кулачковых механизмах, в конструкции прядильной машины.
2.Логарифмическая спираль
Логарифмическая спираль или изогональная спираль – особый вид спирали, часто встречающийся в природе (рисунок 15).
Кривую эту можно было бы назвать по имени Декарта, так как впервые о ней говорится в одном из его писем (1638 г.). Однако подробное изучение ее свойств было проведено только полвека спустя Якобом Бернулли. На современных ему математиков эти свойства произвели сильное впечатление. На каменной плите, водруженной на могиле этого знаменитого математика, изображены витки логарифмической спирали [23].
Рисунок 15 – Логарифмическая спираль
Уравнения:
— В полярных координатах кривая может быть записана как
, либо , что объясняет название «логарифмическая».
— В параметрической форме может быть записана как:
где a, b – действительные числа.
Свойства:
— Угол, составляемый касательной в произвольной точке логарифмической спирали с радиус-вектором точки касания, постоянный и зависит лишь от параметра b.
В терминах дифференциальной геометрии это может быть записано как:
— Производная функции пропорциональна параметру b. Другими словами, он определяет, насколько плотно и в каком направлении закручивается спираль. В предельном случае, когда спираль вырождается в окружность радиуса a. Наоборот, когда b стремится к бесконечности , спираль стремится к прямой линии. Угол, дополняющий до 90°, называется наклоном спирали.
— Размер витков логарифмической спирали постепенно увеличивается, но их форма остаётся неизменной. Возможно, в результате этого свойства, логарифмическая спираль появляется в определённых растущих формах, подобных раковинам моллюсков и шляпкам подсолнечников.
3.Гиперболическая спираль. Гиперболическая спираль – плоская трансцендентная кривая.
Рисунок 16 – Гиперболическая спираль
Уравнение гиперболической спирали в полярной системе координат является обратным для уравнения Архимедовой спирали и записывается так:
Уравнение гиперболической спирали в декартовых координатах:
Параметрическая запись уравнения:
Спираль имеет асимптоту y = a, при t стремящемся к нулю ордината стремится к a, а абсцисса уходит в бесконечность:
1.2 Практическое применение некоторых замечательных кривых
Математика богата необычными линиями, свойства которых находят применение во многих областях деятельности: в инженерном деле, в машиностроение, в строительстве, в науке и технике. Они важны для космонавтики и астрономии, механики и архитектуре. Рассмотрим некоторые наиболее часто встречающиеся в технических задачах кривые и проанализируем свойства, на которых основано применение этих кривых в различных технических разработках [27].
Эллипс обладает некоторыми особенными свойствами, благодаря которым эллиптическая форма используется на практике. Так, например, оптическое свойство эллипса заключается в том, что если в одном из фокусов эллипса поместить источник света, то лучи, отражаясь от эллипса, соберутся в другом его фокусе. Благодаря своей отражающей способности, эллипсы широко используются в архитектуре: в постройке куполов дворцов и соборов, а также амфитеатров, чтобы зрители четко слышали актеров. Например, «Зал секретов» Альгамбры в Гранаде собор Святого Петра в Лондоне (рисунок 17)
Рисунок 17- Купол собора Святого Петра в Лондоне (вид из нутрии)
Эллипс также нашёл своё применение и в астрономии, например, Иоганн Кеплер установил, что любая планета движется по эллиптической орбите вокруг Солнца, при этом Солнце находится в одном из фокусов.
Также можно заметить, что форму в виде эллипса применяют в технике, например, при изготовлении щёк определенной толщины, которые соединяют коренную шейку с шатунную шейкой коленчатого вала (рисунок 18)
Рисунок 18- Коленчатый вал
В последнее время популярностью пользуются спортивные тренажеры, сочетающие в себе велотренажер, беговую дорожку и степпер. Во время движения педали тренажёра описывают эллиптическую траекторию, благодаря этому нагрузка на суставы снижается и переносится на мышцы [7].
Правильный овал лица человека имеет форму эллипса. В форме эллипса можно изготовить журнальный столик, рамку для картины, декоративное блюдо, зеркало, раковину, либо соткать ковер. Огромное количество предметов домашнего обихода в виде эллипса окружают нас. Различные ювелирные украшения, листья растений, большинство фруктов, овощей, орехов имеют форму эллипса. И это только маленькая часть примеров, когда мы в своей окружающей жизни можем увидеть эллипс.
Парабола, так же как и эллипс, обладает оптическим свойством: все лучи исходящие из источника света, находящегося в фокусе параболы, после отражения направлены параллельно ее оси. Это свойство параболы используется при изготовлении прожекторов, автомобильных фар, карманных фонариков, в конструкции антенн необходимых для передачи данных на большие расстояния, солнечных электростанций и т.д.
При вращении параболы вокруг оси получается фигура, называемая параболоидом. Оптическое свойство параболы позволяет получить в фокусе параболоида высокую температуру. Согласно легенде, это свойство использовал древнегреческий ученый Архимед. Он сжег флот римлян, обороняя свой город с помощью параболических зеркал. Свойства таких зеркал используют при изготовлении солнечных печей и телескопов [27].
В архитектуре форму параболы имеют различные арки, например, воротам Сент-Луиса в Миссури (рисунок 19а). Испанский архитектор Антонио Гауди использовал эту кривую во многих собственных творениях, например, при строительстве одной из достопримечательности Барселоны — здание Каса Мила (рисунок 19б)
Рисунок 19- а) Ворота Сент-Луиса в Миссури, б) Каса Мила в Барселоне
В окружающем нас мире нередко можно встретить параболу. Камень либо снаряд, выпущенный под острым углом к горизонту, летит по кривой, напоминающей параболу [7].
Гипербола, как и другие замечательные кривые, владеет удивительным оптическим свойством: луч, исходящий из источника света, находящегося в одном из фокусов гиперболы, после отражения движется так, как будто он исходит из другого фокуса. Гиперболу можно повстречать всюду, в том числе и в космосе. Линия движения некоторых космических тел, проходящих вблизи звезды, либо другого громоздкого объекта на довольно большой скорости могут иметь форму гиперболы. С помощью гиперболы военные определяют, как нужно направить орудие, чтобы поразить неподвижную звучащую цель, например орудие противника. Также гиперболы используют для определения расстояния до источника звука [10].
При строительстве железных и шоссейных дорог появляется необходимость связать прямолинейные участки с участками пути по дугам окружностей. При этом важно, чтобы кривизна пути изменялась равномерно. Ни шоссейная, ни железная дороги никогда не заворачивают круто, а переходят с одного направления на другой плавно, без переломов, дугой. Кривой отвечающая за нашу безопасность на дорогах является гипербола.
Гипербола используется в архитектуре при строительстве мостов, различных интересных сооружениях, например американских горок. В окружающем нас мире гиперболу можно увидеть после дождя- это радуга, удивительной природное явление [7].
Циклодида обладает множеством интересных и немало важных свойств. Ее называют кривой наискорейшего спуска, поэтому не случайно, трюки на скейтборде, выполняемые на трамплине именно такой формы, получаются зрелищнее. В технических конструкциях свойства циклоиды используются при изготовлении редукторов и моторедукторов (рисунок 20)
Рисунок 20 — Компактные высокоточные редукторы, основанные на работе циклоидной передачи
Циклоида это такая кривая, по которой тяжелая материальная точка должна двигаться, так чтобы период ее колебаний не зависел от амплитуды колебания. Используя это свойство Христиан Гюйгенс сконструировал часы. Интересно, что линия движения конца маятника, также как и ограничивающие его боковые «щеки», представляет собой циклоиду [10].
Спирали — это ещё одна распространенная геометрическая форма, получившая свое применение практически. Самые известные: спираль Архимеда и логарифмическая спираль. Спирали встречаются на горлышках бутылок, болтах, прищепках, пружинах, винтовых лестницах, нитях накаливания электрических ламп (рисунок 21)
а) б)
в) г)
Рисунок 21-а) Лестничный пролет в форме спирали;
б) крестоцвет, квадратная спираль Архимеда, (листья с прямым углом); в) пружина; г) спиральный бур
Еще одно устройство, внешне напоминающее логарифмическую спираль- улитка турбокомпрессора (рисунок 22).
Рисунок 22- Турбокопрессор
Турбокомпрессор предназначен для подачи воздуха в дизель под избыточным давлением с целью увеличения мощности и экономичности. Улитка компрессора – устройство, через которое всасывается воздух [27].
Анализ свойств замечательных кривых и их применение в практической и производственной деятельности различного характера, приведенных в данной работе, показал, что кривые весьма разнообразны и обладают огромным прикладным потенциалом, поскольку, опираясь на их свойства, можно разрабатывать разного рода конструкции и детали в технике, машиностроении, строительстве и архитектуре, наблюдать их проявление в природных явлениях и в быту.
1.3 Эстетика замечательных кривых в историческом контексте
Тот факт, что изогнутые формы и изогнутые объекты кажутся красивыми и привлекательными, известен давно. Самый сильный теоретический аргумент в пользу «линии красоты» исходит от Уильяма Хогарта (1759). Недавние эмпирические исследования в целом поддержали идею о том, что кривизна связана с красотой, хотя остается много вопросов о происхождении этого эффекта. Анализ изобразительного искусства на протяжении веков подтверждает предпочтение кривизны, но только как один фактор, который иногда отсутствует или иногда сочетается с острыми и угловатыми формами [7].
Экспериментальная работа по визуальной эстетике в последние годы велась очень активно, хотя ее истоки восходят к девятнадцатому веку. Долгое время исследователи интересовались изучением того, какие свойства стимулов делают их эстетически привлекательными. Густав Фехнер (1801-1887) ввел основные поведенческие методы в самом начале эмпирического изучения эстетики. Одним из явлений, заинтересовавших Фехнера, была важность «золотого сечения». Фехнер проверял эту пропорцию в ряде исследований (Fechner, 1876). До сих пор ведутся споры о том, имеют ли простые аспекты стимулов, которые можно точно определить, универсальное влияние на зрительные предпочтения. Такие универсальные факторы, если они существуют, можно было бы назвать эстетическими примитивами (Latto, 1995). Большой объем эмпирических данных, касающихся золотого сечения, не подтверждает важность этой пропорции. Еще одним свойством визуальных стимулов, связанным с эстетикой, является симметрия как в объектах, так и в абстрактных формах [10].
Рассмотрим аспект визуального предпочтения форм, в отношении которого имеются убедительные доказательства. Этот фактор — плавная кривизна: наблюдатели предпочитают плавно изогнутые объекты и формы угловатым объектам и формам. Слово кривизна используется для обозначения гладкости заряда по кривизне вдоль двумерного контура или трехмерной поверхности. Кривизна как эстетический фактор не была интегрирована в основные теоретические модели. Насколько известно, кривизна не обсуждалась некоторыми ведущими учеными, повлиявшими на развитие эмпирической эстетики, такими как Айзенк (1941), Берлайн (1974) или Каплан (1987). Другим ученым, интересовавшимся эстетикой, был американский математик Джордж Биркгоф (1884–1944). Он предложил эстетическую меру, основанную на порядке и сложности. Он хотел проверить эту идею эмпирически и для этого создал большой набор полигонов. Эти многоугольники известны как многоугольники Биркгофа. К сожалению, предложенная им мера не очень хорошо коррелирует с человеческими реакциями. Менее известен тот факт, что Биркгоф также манипулировал формами ваз в отдельном наборе данных (вдохновленный китайскими вазами), пытаясь достичь баланса и гармонии. Все эти стимулы имеют плавные кривые [7].
Кривизна сквозь века
Легко найти примеры использования плавной кривизны в изобразительном искусстве. Первый пример — Венера Виллендорфская (рисунок 23).
Рисунок 23- Венера Виллендорфская
Эта фигурка высотой около 10 см была обнаружена в Австрии в 1908 году и сейчас находится в Музее естествознания в Вене. Она была создана между 28 000 и 25 000 г. до н. э. Венера Виллендорфская — один из самых известных палеолитических артефактов, и о нем много написано, в том числе учеными-зрителями, которые подчеркнули, как выпуклости создают отдельные части. Многие авторы видят в круглой форме женского тела символ плодородия. Известно не менее ста фигурок Венеры, вырезанных из мягкого камня, кости или сделанных из глины и обожженных [5].
Классическое искусство в Европе тесно связано с Грецией. Для самого раннего периода греческого искусства характерны геометрические узоры на вазах (900—700 до н. э.). Хотя эти узоры могут быть простыми горизонтальными полосами по окружности, покрывающими всю вазу, сама амфора часто представляет собой красиво изогнутый предмет. В последующие так называемые архаический, классический и эллинистический периоды Греция достигла беспрецедентного уровня в культуре и искусстве. Как следствие, Греция повлияла на культуру других стран. На Западе искусство Римской империи в значительной степени было заимствовано из греческих образцов. Скульптура имела в основном мифические или повседневные темы, со статуями в натуральную величину, начиная примерно с 650 г. до н.э. Возьмем в качестве примера одну из самых известных классических скульптур. Крылатая Победа Самофракийская, также известная как Ника Самофракийская (рисунок 24)
Рисунок 24- Крылатая Победа Самофракийская
Была создана около 200–190 гг. до н.э. и теперь им можно полюбоваться в Лувре. В статуе есть три аспекта кривизны: женское тело, детализированная плавная драпировка и красивые распростертые крылья. Эти особенности можно увидеть и сегодня, несмотря на повреждение статуи.
Когда мы начинаем рассматривать классические картины, мы находим фундаментальное место для человеческого образа, особенно в эпоху Возрождения. Кроме того, есть также примеры, в которых предметы изогнутой формы используются в декоративных целях. Например, Боттичелли (1445-1510) в «Рождении Венеры» (1486) включил в дополнение к человеческому телу изогнутые объекты, такие как большая раковина. Позже ракушки стали также основной темой в искусстве и дизайне рококо (рисунок 25а). На рисунке изображен стул в стиле рококо( рисунок 25б).
а) б)
Рисунок 25-а) Рождение Венеры Боттичелли (1486 г.), б)кресла в стиле французского рококо в стиле Людовика XV.
Возвращаясь к эпохе Возрождения, занимающей особое место в истории западного искусства, мы уже отмечали, что центральными темами являются как женские, так и мужские тела. Это часто объясняют стремлением изобразить красоту природы. Картина Ван Гога (1853-1890), показанная на рисунке 26, была выбрана не по сюжету, а потому, что сама техника в этом случае, по-видимому, основывалась на изогнутых грубых мазках. Это хорошо видно в «Звездной ночи» (1889) [19].
Рисунок 29- «Звездная ночь» Винсента Ван Гога (1889)
В девятнадцатом и двадцатом веках эстетический канон радикально изменился. Отход от изобразительного искусства привел к радикальным экспериментам с формами и цветами. Например, русский художник Василий Кандинский (1866-1944) находился под влиянием школы Баухаус, но в свои картины он включал, особенно в более поздние работы, более мягкие и податливые формы, иногда включая органические образы. Знаменитая «Доминирующая кривая» (1936) — один из примеров, когда ключевой термин «кривая» появляется даже в названии картины [19].
Рисунок 27-«Доминирующая кривая» Василия Кандинского (1936).
Линия красоты
В 1753 году английский художник и писатель Уильям Хогарт (1697-1764) опубликовал книгу под названием «Анализ красоты». Основываясь на принципах простоты, разнообразия и регулярности, Хогарт утверждал, что прямым линиям не хватает разнообразия и они имеют мало декоративной ценности, что кривые линии начинают быть орнаментальными и что «волнистая линия, или линия красоты, еще больше меняющаяся, состоящая из противопоставления двух кривых становится еще более декоративным и приятным». В дополнение к этой волнистой линии он далее утверждал, что змеевидная линия является линией изящества и представлена «тонкой проволокой, правильно обвитой вокруг элегантной и разнообразной фигуры конуса». Поэтому Хогарт представляет большой интерес, потому что он дал теоретическое объяснение того, почему он считал кривизну ключевым фактором визуальной эстетики. Его анализ был описательным, и у него не было эмпирических данных, подтверждающих его интуицию, но, тем не менее, он очень конкретно указал на степень кривизны, которую считал идеальной. Он нарисовал S-образную кривую, которая, по его мнению, это была идеальная кривая..
Рисунок 28- На этой табличке под номером 49 в книге Хогарта показаны примеры изогнутых линий. По мнению автора, «линия красоты» то линия номера 4.
Искривление и артефакты
Большинство из нас знакомы с компьютерными формами, созданными с помощью приложений векторной графики, таких как Illustrator или Inkscape. Существует интересная история эволюции инструментов для создания изогнутых форм, и она связана с производством автомобилей. Математик, работающий на французского автопроизводителя Renault, разработал то, что сейчас известно как кривые Безье. Эти кривые уже были описаны ранее, но Пьер Безье (1910-1999) использовал простые уравнения, так что плавные кривые можно было легко нарисовать на экране компьютера с помощью мыши и набора контрольных точек. Техника позволила создать красивые функции, а лежащий в ее основе принцип — усреднение двух касательных, определяемых контрольными точками, которые пользователь может перемещать и манипулировать ими [5] Кастл и Чайлд сообщили о раннем эмпирическом исследовании предпочтения кривизны в дизайне в 1968 году. Они изучали типографику и обнаружили, что круглые буквы кажутся более приятными, чем угловатые. Совсем недавно Ледер и Карбон рассмотрели изменения вкусов в дизайне автомобилей. В последние годы автомобили стали более изогнутыми, в отличие от прямых линий конца 80-х и 90-х годов. Ледер и Карбон также собрали эмпирические данные и подтвердили, что более изогнутые интерьеры считаются более привлекательными. Есть также много примеров, когда архитекторы тестировали новые возможности для зданий, вдохновленных биологией, в стилях модерн, модерн и неоготика. Возможно, лучшие образцы этого органичного стиля принадлежат Антонио Гауди (1852-1926). Более свежим примером является новый рынок фруктов и овощей в Роттердаме, открытый в 2014 году, с 11-этажной круглой аркой [19].
Выводы по первой главе
Таким образом, изучив свойства замечательных кривых, можно сделать вывод, что применение кривых очень широко распространено в практической деятельности. Их применяют в производстве, строительстве, военном деле, науке и технике. Замечательные кривые поистине замечательны.
Страницы: 1 2
или напишите нам прямо сейчас:
⚠️ Пожалуйста, пишите в MAX или заполните форму выше.
В России Telegram и WhatsApp блокируют - сообщения могут не дойти.
